Table of Contents
noinstall Zip ArchiveThis chapter describes how to obtain and install MySQL. A summary of the procedure follows and later sections provide the details. If you plan to upgrade an existing version of MySQL to a newer version rather than install MySQL for the first time, see Section 2.11.1, “Upgrading MySQL”, for information about upgrade procedures and about issues that you should consider before upgrading.
If you are interested in migrating to MySQL from another database system, you may wish to read Section B.8, “MySQL 5.6 FAQ: Migration”, which contains answers to some common questions concerning migration issues.
Determine whether MySQL runs and is supported on your platform.
Please note that not all platforms are equally suitable for running MySQL, and that not all platforms on which MySQL is known to run are officially supported by Oracle Corporation:
Choose which distribution to install.
Several versions of MySQL are available, and most are available in several distribution formats. You can choose from pre-packaged distributions containing binary (precompiled) programs or source code. When in doubt, use a binary distribution. We also provide public access to our current source tree for those who want to see our most recent developments and help us test new code. To determine which version and type of distribution you should use, see Section 2.1.2, “Choosing Which MySQL Distribution to Install”.
Download the distribution that you want to install.
For instructions, see Section 2.1.3, “How to Get MySQL”. To verify
the integrity of the distribution, use the instructions in
Section 2.1.4, “Verifying Package Integrity Using MD5 Checksums or
GnuPG”.
Install the distribution.
To install MySQL from a binary distribution, use the instructions in Section 2.2, “Installing MySQL from Generic Binaries on Unix/Linux”.
To install MySQL from a source distribution or from the current development source tree, use the instructions in Section 2.9, “Installing MySQL from Source”.
Perform any necessary postinstallation setup.
After installing MySQL, read Section 2.10, “Postinstallation Setup and Testing”. This section contains important information about making sure the MySQL server is working properly. It also describes how to secure the initial MySQL user accounts, which have no passwords until you assign passwords. The section applies whether you install MySQL using a binary or source distribution.
If you want to run the MySQL benchmark scripts, Perl support for MySQL must be available. See Section 2.13, “Perl Installation Notes”.
Instructions for installing MySQL on different platforms and environments is available on a platform by platform basis:
Unix, Linux, FreeBSD
For instructions on installing MySQL on most Linux and Unix
platforms using a generic binary (for example, a
.tar.gz package), see
Section 2.2, “Installing MySQL from Generic Binaries on Unix/Linux”.
For information on building MySQL entirely from the source code distributions or the source code repositories, see Section 2.9, “Installing MySQL from Source”
For specific platform help on installation, configuration, and building from source see the corresponding platform section:
Linux, including notes on distribution specific methods, see Section 2.5, “Installing MySQL on Linux”.
Solaris and OpenSolaris, including PKG and IPS formats, see Section 2.6, “Installing MySQL on Solaris and OpenSolaris”.
IBM AIX, see Section 2.6, “Installing MySQL on Solaris and OpenSolaris”.
Hewlett-Packard HP-UX, including the DEPOT package format, see Section 2.7, “Installing MySQL on HP-UX”.
FreeBSD, see Section 2.8, “Installing MySQL on FreeBSD”.
Microsoft Windows
For instructions on installing MySQL on Microsoft Windows, using either a Zipped binary or an MSI package, see Section 2.3, “Installing MySQL on Microsoft Windows”.
For information on using the MySQL Server Instance Config Wizard, see Section 2.3.4, “MySQL Server Instance Configuration Wizard”.
For details and instructions on building MySQL from source code using Microsoft Visual Studio, see Section 2.9, “Installing MySQL from Source”.
Mac OS X
For installation on Mac OS X, including using both the binary package and native PKG formats, see Section 2.4, “Installing MySQL on Mac OS X”.
For information on making use of the MySQL Startup Item to automatically start and stop MySQL, see Section 2.4.3, “Installing the MySQL Startup Item”.
For information on the MySQL Preference Pane, see Section 2.4.4, “Installing and Using the MySQL Preference Pane”.
IBM i5/OS
The immediately following sections contain the information necessary to choose, download, and verify your distribution. The instructions in later sections of the chapter describe how to install the distribution that you choose. For binary distributions, see the instructions at Section 2.2, “Installing MySQL from Generic Binaries on Unix/Linux” or the corresponding section for your platform if available. To build MySQL from source, use the instructions in Section 2.9, “Installing MySQL from Source”.
This section lists the operating systems on which MySQL Community Server is known to run.
Oracle Corporation does not necessarily provide official support for all the platforms listed in this section. For information about those platforms that are officially supported, see http://www.mysql.com/support/supportedplatforms.html on the MySQL Web site.
We use CMake, so it is possible to port MySQL to all modern systems that have a C++ compiler and a working implementation of POSIX threads. (Thread support is needed for the server. To compile only the client code, the only requirement is a C++ compiler.)
MySQL has been reported to compile successfully on the following combinations of operating system and thread package.
FreeBSD 5.x and up with native threads. See Section 2.8, “Installing MySQL on FreeBSD”.
HP-UX 11.x with the native threads. See Section 2.7, “Installing MySQL on HP-UX”.
Linux. Builds on all recent Linux distributions based on the 2.6 kernel. See Section 2.5, “Installing MySQL on Linux”.
Mac OS X. See Section 2.4, “Installing MySQL on Mac OS X”.
Solaris 2.8 on SPARC and x86, including support for native threads. See Section 2.6, “Installing MySQL on Solaris and OpenSolaris”.
Windows XP, Windows Vista, Windows Server 2003, and Windows Server 2008. See Section 2.3, “Installing MySQL on Microsoft Windows”.
MySQL has also been known to run on other systems in the past. See Section 2.1, “General Installation Guidance”. Some porting effort might be required for current versions of MySQL on these systems.
Not all platforms are equally well-suited for running MySQL. How well a certain platform is suited for a high-load mission-critical MySQL server is determined by the following factors:
General stability of the thread library. A platform may have an excellent reputation otherwise, but MySQL is only as stable as the thread library it calls, even if everything else is perfect.
The capability of the kernel and the thread library to take advantage of symmetric multi-processor (SMP) systems. In other words, when a process creates a thread, it should be possible for that thread to run on a CPU different from the original process.
The capability of the kernel and the thread library to run
many threads that acquire and release a mutex over a short
critical region frequently without excessive context switches.
If the implementation of
pthread_mutex_lock() is too anxious to
yield CPU time, this hurts MySQL tremendously. If this issue
is not taken care of, adding extra CPUs actually makes MySQL
slower.
General file system stability and performance.
Table size. If your tables are large, performance is affected by the ability of the file system to deal with large files and dealing with them efficiently.
Our level of expertise here at Oracle Corporation with the platform. If we know a platform well, we enable platform-specific optimizations and fixes at compile time. We can also provide advice on configuring your system optimally for MySQL.
The amount of testing we have done internally for similar configurations.
The number of users that have run MySQL successfully on the platform in similar configurations. If this number is high, the likelihood of encountering platform-specific surprises is much smaller.
When preparing to install MySQL, you should decide which version to use. MySQL development occurs in several release series, and you can pick the one that best fits your needs. After deciding which version to install, you can choose a distribution format. Releases are available in binary or source format.
The first decision to make is whether you want to use a production (stable) release or a development release. In the MySQL development process, multiple release series co-exist, each at a different stage of maturity.
MySQL 5.5: Latest General Availability (Production) release
MySQL 5.1: Previous stable (production-quality) release
MySQL 5.0: Older stable release nearing the end of the product lifecycle
MySQL 5.6: Current release under development (pre-Production)
MySQL 4.1, 4.0, and 3.23 are old releases that are no longer supported.
See http://www.mysql.com/about/legal/lifecycle/ for information about support policies and schedules.
Normally, if you are beginning to use MySQL for the first time or trying to port it to some system for which there is no binary distribution, use the most recent General Availability series listed in the preceding descriptions. All MySQL releases, even those from development series, are checked with the MySQL benchmarks and an extensive test suite before being issued.
If you are running an older system and want to upgrade, but do not want to take the chance of having a nonseamless upgrade, you should upgrade to the latest version in the same release series you are using (where only the last part of the version number is newer than yours). We have tried to fix only fatal bugs and make only small, relatively “safe” changes to that version.
If you want to use new features not present in the production release series, you can use a version from a development series. Be aware that development releases are not as stable as production releases.
We do not use a complete code freeze because this prevents us from making bugfixes and other fixes that must be done. We may add small things that should not affect anything that currently works in a production release. Naturally, relevant bugfixes from an earlier series propagate to later series.
If you want to use the very latest sources containing all current patches and bugfixes, you can use one of our source code repositories (see Section 2.9.3, “Installing MySQL from a Development Source Tree”). These are not “releases” as such, but are available as previews of the code on which future releases are to be based.
The naming scheme in MySQL 5.6 uses release names that consist of three numbers and a suffix; for example, mysql-5.6.1-m1. The numbers within the release name are interpreted as follows:
The first number (5) is the major version and describes the file format. All MySQL 5 releases have the same file format.
The second number (6) is the release level. Taken together, the major version and release level constitute the release series number.
The third number (1) is the version number within the release series. This is incremented for each new release. Usually you want the latest version for the series you have chosen.
For each minor update, the last number in the version string is incremented. When there are major new features or minor incompatibilities with previous versions, the second number in the version string is incremented. When the file format changes, the first number is increased.
Release names also include a suffix to indicates the stability level of the release. Releases within a series progress through a set of suffixes to indicate how the stability level improves. The possible suffixes are:
mN (for example, m1, m2, m3, ...) indicate a milestone number. MySQL development uses a milestone model, in which each milestone proceeds through a small number of versions with a tight focus on a small subset of thoroughly tested features. Following the releases for one milestone, development proceeds with another small number of releases that focuses on the next small set of features, also thoroughly tested. Features within milestone releases may be considered to be of pre-production quality.
rc indicates a Release Candidate. Release candidates are believed to be stable, having passed all of MySQL's internal testing, and with all known fatal runtime bugs fixed. However, the release has not been in widespread use long enough to know for sure that all bugs have been identified. Only minor fixes are added.
If there is no suffix, it indicates that the release is a General Availability (GA) or Production release. GA releases are stable, having successfully passed through all earlier release stages and are believed to be reliable, free of serious bugs, and suitable for use in production systems. Only critical bugfixes are applied to the release.
All releases of MySQL are run through our standard tests and benchmarks to ensure that they are relatively safe to use. Because the standard tests are extended over time to check for all previously found bugs, the test suite keeps getting better.
All releases have been tested at least with these tools:
An internal test suite.
The mysql-test directory contains an
extensive set of test cases. We run these tests for every
server binary. See Section 21.1.2, “The MySQL Test Suite”, for
more information about this test suite.
The MySQL benchmark suite. This suite runs a range of common queries. It is also a test to determine whether the latest batch of optimizations actually made the code faster. See Section 7.12.2, “The MySQL Benchmark Suite”.
We also perform additional integration and nonfunctional testing of the latest MySQL version in our internal production environment. Integration testing is done with different connectors, storage engines, replication modes, backup, partitioning, stored programs, and so forth in various combinations. Additional nonfunctional testing is done in areas of performance, concurrency, stress, high volume, upgrade and downgrade.
After choosing which version of MySQL to install, you should decide whether to use a binary distribution or a source distribution. In most cases, you should probably use a binary distribution, if one exists for your platform. Binary distributions are available in native format for many platforms, such as RPM files for Linux or PKG package installers for Mac OS X or Solaris. Distributions also are available as Zip archives or compressed tar files.
Reasons to choose a binary distribution include the following:
Binary distributions generally are easier to install than source distributions.
To satisfy different user requirements, we provide several servers in binary distributions. mysqld is an optimized server that is a smaller, faster binary. mysqld-debug is compiled with debugging support.
Each of these servers is compiled from the same source distribution, though with different configuration options. All native MySQL clients can connect to servers from either MySQL version.
Under some circumstances, you may be better off installing MySQL from a source distribution:
You want to install MySQL at some explicit location. The standard binary distributions are ready to run at any installation location, but you might require even more flexibility to place MySQL components where you want.
You want to configure mysqld to ensure that features are available that might not be included in the standard binary distributions. Here is a list of the most common extra options that you may want to use to ensure feature availability:
-DWITH_LIBWRAP=1 for TCP
wrappers support.
-DWITH_ZLIB={system|bundled}
for features that depend on compression
-DWITH_DEBUG=1 for
debugging support
You want to configure mysqld without some features that are included in the standard binary distributions. For example, distributions normally are compiled with support for all character sets. If you want a smaller MySQL server, you can recompile it with support for only the character sets you need.
You want to use the latest sources from one of the Bazaar repositories to have access to all current bugfixes. For example, if you have found a bug and reported it to the MySQL development team, the bugfix is committed to the source repository and you can access it there. The bugfix does not appear in a release until a release actually is issued.
You want to read (or modify) the C and C++ code that makes up MySQL. For this purpose, you should get a source distribution, because the source code is always the ultimate manual.
Source distributions contain more tests and examples than binary distributions.
MySQL is evolving quite rapidly and we want to share new developments with other MySQL users. We try to produce a new release whenever we have new and useful features that others also seem to have a need for.
We also try to help users who request features that are easy to implement. We take note of what our licensed users want, and we especially take note of what our support customers want and try to help them in this regard.
No one is required to download a new release. The News section helps you determine whether the new release has something you really want. See Appendix D, MySQL Change History.
We use the following policy when updating MySQL:
Enterprise Server releases are meant to appear every 18 months, supplemented by quarterly service packs and monthly rapid updates. Community Server releases are meant to appear 2 to 3 times per year.
Releases are issued within each series. For each release, the last number in the version is one more than the previous release within the same series.
Binary distributions for some platforms are made by us for major releases. Other people may make binary distributions for other systems, but probably less frequently.
We make fixes available as soon as we have identified and corrected small or noncritical but annoying bugs. The fixes are available in source form immediately from our public Bazaar repositories, and are included in the next release.
If by any chance a security vulnerability or critical bug is found in a release, our policy is to fix it in a new release as soon as possible. (We would like other companies to do this, too!)
Check our downloads page at http://dev.mysql.com/downloads/ for information about the current version of MySQL and for downloading instructions. For a complete up-to-date list of MySQL download mirror sites, see http://dev.mysql.com/downloads/mirrors.html. You can also find information there about becoming a MySQL mirror site and how to report a bad or out-of-date mirror.
To obtain the latest development source, see Section 2.9.3, “Installing MySQL from a Development Source Tree”.
After you have downloaded the MySQL package that suits your needs and before you attempt to install it, you should make sure that it is intact and has not been tampered with. There are three means of integrity checking:
MD5 checksums
Cryptographic signatures using GnuPG, the
GNU Privacy Guard
For RPM packages, the built-in RPM integrity verification mechanism
The following sections describe how to use these methods.
If you notice that the MD5 checksum or GPG signatures do not
match, first try to download the respective package one more time,
perhaps from another mirror site. If you repeatedly cannot
successfully verify the integrity of the package, please notify us
about such incidents, including the full package name and the
download site you have been using, at
<webmaster@mysql.com> or
<build@mysql.com>. Do not report downloading problems
using the bug-reporting system.
After you have downloaded a MySQL package, you should make sure
that its MD5 checksum matches the one provided on the MySQL
download pages. Each package has an individual checksum that you
can verify with the following command, where
package_name is the name of the
package you downloaded:
shell> md5sum package_name
Example:
shell> md5sum mysql-standard-5.6.4-linux-i686.tar.gz
aaab65abbec64d5e907dcd41b8699945 mysql-standard-5.6.4-linux-i686.tar.gz
You should verify that the resulting checksum (the string of hexadecimal digits) matches the one displayed on the download page immediately below the respective package.
Make sure to verify the checksum of the archive
file (for example, the .zip or
.tar.gz file) and not of the files that
are contained inside of the archive.
Note that not all operating systems support the
md5sum command. On some, it is simply called
md5, and others do not ship it at all. On
Linux, it is part of the GNU Text
Utilities package, which is available for a wide
range of platforms. You can download the source code from
http://www.gnu.org/software/textutils/ as well.
If you have OpenSSL installed, you can use the command
openssl md5
package_name instead. A
Windows implementation of the md5 command
line utility is available from
http://www.fourmilab.ch/md5/.
winMd5Sum is a graphical MD5 checking tool
that can be obtained from
http://www.nullriver.com/index/products/winmd5sum.
Another method of verifying the integrity and authenticity of a package is to use cryptographic signatures. This is more reliable than using MD5 checksums, but requires more work.
We sign MySQL downloadable packages with GnuPG (GNU Privacy Guard). GnuPG is an Open Source alternative to the well-known Pretty Good Privacy (PGP) by Phil Zimmermann. See http://www.gnupg.org/ for more information about GnuPG and how to obtain and install it on your system. Most Linux distributions ship with GnuPG installed by default. For more information about GnuPG, see http://www.openpgp.org/.
To verify the signature for a specific package, you first need
to obtain a copy of our public GPG build key, which you can
download from http://keyserver.pgp.com/. The key
that you want to obtain is named
build@mysql.com. Alternatively, you can cut
and paste the key directly from the following text:
-----BEGIN PGP PUBLIC KEY BLOCK----- Version: GnuPG v1.4.5 (GNU/Linux) mQGiBD4+owwRBAC14GIfUfCyEDSIePvEW3SAFUdJBtoQHH/nJKZyQT7h9bPlUWC3 RODjQReyCITRrdwyrKUGku2FmeVGwn2u2WmDMNABLnpprWPkBdCk96+OmSLN9brZ fw2vOUgCmYv2hW0hyDHuvYlQA/BThQoADgj8AW6/0Lo7V1W9/8VuHP0gQwCgvzV3 BqOxRznNCRCRxAuAuVztHRcEAJooQK1+iSiunZMYD1WufeXfshc57S/+yeJkegNW hxwR9pRWVArNYJdDRT+rf2RUe3vpquKNQU/hnEIUHJRQqYHo8gTxvxXNQc7fJYLV K2HtkrPbP72vwsEKMYhhr0eKCbtLGfls9krjJ6sBgACyP/Vb7hiPwxh6rDZ7ITnE kYpXBACmWpP8NJTkamEnPCia2ZoOHODANwpUkP43I7jsDmgtobZX9qnrAXw+uNDI QJEXM6FSbi0LLtZciNlYsafwAPEOMDKpMqAK6IyisNtPvaLd8lH0bPAnWqcyefep rv0sxxqUEMcM3o7wwgfN83POkDasDbs3pjwPhxvhz6//62zQJ7Q7TXlTUUwgUGFj a2FnZSBzaWduaW5nIGtleSAod3d3Lm15c3FsLmNvbSkgPGJ1aWxkQG15c3FsLmNv bT6IXQQTEQIAHQULBwoDBAMVAwIDFgIBAheABQJLcC5lBQkQ8/JZAAoJEIxxjTtQ cuH1oD4AoIcOQ4EoGsZvy06D0Ei5vcsWEy8dAJ4g46i3WEcdSWxMhcBSsPz65sh5 lohMBBMRAgAMBQI+PqPRBYMJZgC7AAoJEElQ4SqycpHyJOEAn1mxHijft00bKXvu cSo/pECUmppiAJ41M9MRVj5VcdH/KN/KjRtW6tHFPYhMBBMRAgAMBQI+QoIDBYMJ YiKJAAoJELb1zU3GuiQ/lpEAoIhpp6BozKI8p6eaabzF5MlJH58pAKCu/ROofK8J Eg2aLos+5zEYrB/LsrkCDQQ+PqMdEAgA7+GJfxbMdY4wslPnjH9rF4N2qfWsEN/l xaZoJYc3a6M02WCnHl6ahT2/tBK2w1QI4YFteR47gCvtgb6O1JHffOo2HfLmRDRi Rjd1DTCHqeyX7CHhcghj/dNRlW2Z0l5QFEcmV9U0Vhp3aFfWC4Ujfs3LU+hkAWzE 7zaD5cH9J7yv/6xuZVw411x0h4UqsTcWMu0iM1BzELqX1DY7LwoPEb/O9Rkbf4fm Le11EzIaCa4PqARXQZc4dhSinMt6K3X4BrRsKTfozBu74F47D8Ilbf5vSYHbuE5p /1oIDznkg/p8kW+3FxuWrycciqFTcNz215yyX39LXFnlLzKUb/F5GwADBQf+Lwqq a8CGrRfsOAJxim63CHfty5mUc5rUSnTslGYEIOCR1BeQauyPZbPDsDD9MZ1ZaSaf anFvwFG6Llx9xkU7tzq+vKLoWkm4u5xf3vn55VjnSd1aQ9eQnUcXiL4cnBGoTbOW I39EcyzgslzBdC++MPjcQTcA7p6JUVsP6oAB3FQWg54tuUo0Ec8bsM8b3Ev42Lmu QT5NdKHGwHsXTPtl0klk4bQk4OajHsiy1BMahpT27jWjJlMiJc+IWJ0mghkKHt92 6s/ymfdf5HkdQ1cyvsz5tryVI3Fx78XeSYfQvuuwqp2H139pXGEkg0n6KdUOetdZ Whe70YGNPw1yjWJT1IhMBBgRAgAMBQI+PqMdBQkJZgGAAAoJEIxxjTtQcuH17p4A n3r1QpVC9yhnW2cSAjq+kr72GX0eAJ4295kl6NxYEuFApmr1+0uUq/SlsQ== =Mski -----END PGP PUBLIC KEY BLOCK-----
To import the build key into your personal public GPG keyring,
use gpg --import. For example, if you have
saved the key in a file named
mysql_pubkey.asc, the import command looks
like this:
shell> gpg --import mysql_pubkey.asc
gpg: key 5072E1F5: public key "MySQL Package signing key (www.mysql.com) <build@mysql.com>" imported
gpg: Total number processed: 1
gpg: imported: 1
gpg: no ultimately trusted keys found
You can also download the key from the public keyserver using
the public key id, 5072E1F5:
shell> gpg --recv-keys 5072E1F5 gpg: requesting key 5072E1F5 from hkp server subkeys.pgp.net gpg: key 5072E1F5: "MySQL Package signing key (www.mysql.com) <build@mysql.com>" 2 new signatures gpg: no ultimately trusted keys found gpg: Total number processed: 1 gpg: new signatures: 2
If you want to import the key into your RPM configuration to validate RPM install packages, you should be able to import the key directly:
shell> rpm --import mysql_pubkey.ascIf you experience problems, try exporting the key from gpg and importing:
shell> gpg --export -a 5072e1f5 > 5072e1f5.asc shell> rpm --import 5072e1f5.asc
Alternatively, rpm also supports loading the key directly from a URL, and you cas use this manual page:
shell> rpm --import http://dev.mysql.com/doc/refman/5.6/en/checking-gpg-signature.html
After you have downloaded and imported the public build key,
download your desired MySQL package and the corresponding
signature, which also is available from the download page. The
signature file has the same name as the distribution file with
an .asc extension, as shown by the examples
in the following table.
Table 2.1. MySQL Package and Signature Files
| File Type | File Name |
|---|---|
| Distribution file | mysql-standard-5.6.4-linux-i686.tar.gz |
| Signature file | mysql-standard-5.6.4-linux-i686.tar.gz.asc |
Make sure that both files are stored in the same directory and then run the following command to verify the signature for the distribution file:
shell> gpg --verify package_name.asc
Example:
shell> gpg --verify mysql-standard-5.6.4-linux-i686.tar.gz.asc
gpg: Signature made Tue 12 Jul 2005 23:35:41 EST using DSA key ID 5072E1F5
gpg: Good signature from "MySQL Package signing key (www.mysql.com) <build@mysql.com>"
The Good signature message indicates that
everything is all right. You can ignore any insecure
memory warning you might obtain.
See the GPG documentation for more information on how to work with public keys.
For RPM packages, there is no separate signature. RPM packages have a built-in GPG signature and MD5 checksum. You can verify a package by running the following command:
shell> rpm --checksig package_name.rpm
Example:
shell> rpm --checksig MySQL-server-5.6.4-0.glibc23.i386.rpm
MySQL-server-5.6.4-0.glibc23.i386.rpm: md5 gpg OK
If you are using RPM 4.1 and it complains about (GPG)
NOT OK (MISSING KEYS: GPG#5072e1f5), even though you
have imported the MySQL public build key into your own GPG
keyring, you need to import the key into the RPM keyring
first. RPM 4.1 no longer uses your personal GPG keyring (or
GPG itself). Rather, RPM maintains a separate keyring because
it is a system-wide application and a user's GPG public
keyring is a user-specific file. To import the MySQL public
key into the RPM keyring, first obtain the key as described in
Section 2.1.4.2, “Signature Checking Using GnuPG”. Then use
rpm --import to import the key. For
example, if you have saved the public key in a file named
mysql_pubkey.asc, import it using this
command:
shell> rpm --import mysql_pubkey.asc
If you need to obtain the MySQL public key, see
Section 2.1.4.2, “Signature Checking Using GnuPG”.
The installation layout differs for different installation types (for example, native packages, binary tarballs, and source tarballs), which can lead to confusion when managing different systems or using different installation sources. The individual layouts are given in the corresponding installation type or platform chapter, as described following. Note that the layout of installations from vendors other than Oracle may differ from these layouts.
In some cases, the compiler used to build MySQL affects the features available for use. The notes in this section apply for binary distributions provided by Oracle Corporation or that you compile yourself from source.
icc (Intel C++ Compiler) Builds
A server built with icc has these characteristics:
SSL support is not included.
Oracle provides a set of binary distributions of MySQL. These
include binary distributions in the form of compressed
tar files (files with a
.tar.gz extension) for a number of platforms,
as well as binaries in platform-specific package formats for
selected platforms.
This section covers the installation of MySQL from a compressed tar file binary distribution. For other platform-specific package formats, see the other platform-specific sections. For example, for Windows distributions, see Section 2.3, “Installing MySQL on Microsoft Windows”.
To obtain MySQL, see Section 2.1.3, “How to Get MySQL”.
MySQL compressed tar file binary distributions
have names of the form
mysql-,
where VERSION-OS.tar.gz is a
number (for example, VERSION5.6.4), and
OS indicates the type of operating system
for which the distribution is intended (for example,
pc-linux-i686 or winx64).
To install MySQL from a compressed tar file
binary distribution, your system must have GNU
gunzip to uncompress the distribution and a
reasonable tar to unpack it. If your
tar program supports the z
option, it can both uncompress and unpack the file.
GNU tar is known to work. The standard
tar provided with some operating systems is not
able to unpack the long file names in the MySQL distribution. You
should download and install GNU tar, or if
available, use a preinstalled version of GNU tar. Usually this is
available as gnutar, gtar, or
as tar within a GNU or Free Software directory,
such as /usr/sfw/bin or
/usr/local/bin. GNU tar is
available from http://www.gnu.org/software/tar/.
If you have previously installed MySQL using your operating system
native package management system, such as yum
or apt-get, you may experience problems
installing using a native binary. Make sure your previous MySQL
previous installation has been removed entirely (using your
package management system), and that any additional files, such as
old versions of your data files, have also been removed. You
should also check the existence of configuration files such as
/etc/my.cnf or the
/etc/mysql directory have been deleted.
If you run into problems and need to file a bug report, please use the instructions in Section 1.7, “How to Report Bugs or Problems”.
On Unix, to install a compressed tar file binary
distribution, unpack it at the installation location you choose
(typically /usr/local/mysql). This creates the
directories shown in the following table.
Table 2.2. MySQL Installation Layout for Generic Unix/Linux Binary Package
| Directory | Contents of Directory |
|---|---|
bin | Client programs and the mysqld server |
data | Log files, databases |
docs | Manual in Info format |
man | Unix manual pages |
include | Include (header) files |
lib | Libraries |
scripts | mysql_install_db |
share | Miscellaneous support files, including error messages, sample configuration files, SQL for database installation |
sql-bench | Benchmarks |
Debug versions of the mysqld binary are available as mysqld-debug. To compile your own debug version of MySQL from a source distribution, use the appropriate configuration options to enable debugging support. For more information on compiling from source, see Section 2.9, “Installing MySQL from Source”.
To install and use a MySQL binary distribution, the basic command sequence looks like this:
shell>groupadd mysqlshell>useradd -r -g mysql mysqlshell>cd /usr/localshell>tar zxvfshell>/path/to/mysql-VERSION-OS.tar.gzln -sshell>full-path-to-mysql-VERSION-OSmysqlcd mysqlshell>chown -R mysql .shell>chgrp -R mysql .shell>scripts/mysql_install_db --user=mysqlshell>chown -R root .shell>chown -R mysql data# Next command is optional shell>cp support-files/my-medium.cnf /etc/my.cnfshell>bin/mysqld_safe --user=mysql &# Next command is optional shell>cp support-files/mysql.server /etc/init.d/mysql.server
A more detailed version of the preceding description for installing a binary distribution follows.
This procedure assumes that you have root
(administrator) access to your system. Alternatively, you can
prefix each command using the sudo (Linux) or
pfexec (OpenSolaris) command.
The procedure does not set up any passwords for MySQL accounts. After following the procedure, proceed to Section 2.10, “Postinstallation Setup and Testing”.
mysql User and Group
If your system does not already have a user and group for
mysqld to run as, you may need to create one. The
following commands add the mysql group and the
mysql user. You might want to call the user and
group something else instead of mysql. If so,
substitute the appropriate name in the following instructions. The
syntax for useradd and
groupadd may differ slightly on different
versions of Unix, or they may have different names such as
adduser and addgroup.
shell>groupadd mysqlshell>useradd -r -g mysql mysql
Because the user is required only for ownership purposes, not
login purposes, the useradd command uses the
-r option to create a user that does not have
login permissions to your server host. Omit this option to permit
logins for the user (or if your useradd does
not support the option).
Pick the directory under which you want to unpack the distribution
and change location into it. The example here unpacks the
distribution under /usr/local. The
instructions, therefore, assume that you have permission to create
files and directories in /usr/local. If that
directory is protected, you must perform the installation as
root.
shell> cd /usr/local
Obtain a distribution file using the instructions in Section 2.1.3, “How to Get MySQL”. For a given release, binary distributions for all platforms are built from the same MySQL source distribution.
Unpack the distribution, which creates the installation directory.
Then create a symbolic link to that directory.
tar can uncompress and unpack the distribution if
it has z option support:
shell>tar zxvfshell>/path/to/mysql-VERSION-OS.tar.gzln -sfull-path-to-mysql-VERSION-OSmysql
The tar command creates a directory named
mysql-.
The VERSION-OSln command makes a symbolic link to that
directory. This enables you to refer more easily to the installation
directory as /usr/local/mysql.
If your tar does not have z
option support, use gunzip to unpack the
distribution and tar to unpack it. Replace the
preceding tar command with the following
alternative command to uncompress and extract the distribution:
shell> gunzip < /path/to/mysql-VERSION-OS.tar.gz | tar xvf -
The remainder of the installation process involves setting up the configuration file, creating the core databases, and starting the MySQL server. For instructions, see Section 2.10, “Postinstallation Setup and Testing”.
The accounts that are listed in the MySQL grant tables initially have no passwords. After starting the server, you should set up passwords for them using the instructions in Section 2.10, “Postinstallation Setup and Testing”.
noinstall Zip ArchiveA native Windows distribution of MySQL has been available since version 3.21 and represents a sizable percentage of the daily downloads of MySQL. This section describes the process for installing MySQL on Windows.
If you are upgrading MySQL from an existing installation older than MySQL 4.1.5, you must first perform the procedure described in Section 2.3.7, “Upgrading MySQL on Windows”.
To run MySQL on Windows, you need the following:
A Windows operating system such as Windows 2000, Windows XP, Windows Vista, Windows Server 2003, or Windows Server 2008. Both 32-bit and 64-bit versions are supported.
A Windows operating system permits you to run the MySQL server as a service. See Section 2.3.5.7, “Starting MySQL as a Windows Service”.
Generally, you should install MySQL on Windows using an account
that has administrator rights. Otherwise, you may encounter
problems with certain operations such as editing the
PATH environment variable or accessing the
Service Control Manager. Once installed,
MySQL does not need to be executed using a user with
Administrator privileges.
TCP/IP protocol support.
Enough space on the hard drive to unpack, install, and create the databases in accordance with your requirements (generally a minimum of 200 megabytes is recommended.)
For a list of limitations within the Windows version of MySQL, see Section E.9.5, “Windows Platform Limitations”.
There may also be other requirements, depending on how you plan to use MySQL:
If you plan to connect to the MySQL server using ODBC, you need a Connector/ODBC driver. See Section 20.1, “MySQL Connector/ODBC”.
If you plan to use MySQL server with ADO.NET applications, you need the Connector/Net driver. See Section 20.2, “MySQL Connector/Net”.
If you need tables with a size larger than 4GB, install MySQL on
an NTFS or newer file system. Do not forget to use
MAX_ROWS and
AVG_ROW_LENGTH when you create tables. See
Section 12.1.14, “CREATE TABLE Syntax”.
MySQL for Windows is available in several distribution formats:
Binary distributions are available that contain a setup program that installs everything you need so that you can start the server immediately. Another binary distribution format contains an archive that you simply unpack in the installation location and then configure yourself. For details, see Section 2.3.2, “Choosing An Installation Package”.
The source distribution contains all the code and support files for building the executables using the Visual Studio compiler system.
Generally speaking, you should use a binary distribution that includes an installer. It is simpler to use than the others, and you need no additional tools to get MySQL up and running. The installer for the Windows version of MySQL, combined with a GUI Configuration Wizard, automatically installs MySQL, creates an option file, starts the server, and secures the default user accounts.
Using virus scanning software such as Norton/Symantec Anti-Virus on directories containing MySQL data and temporary tables can cause issues, both in terms of the performance of MySQL and the virus-scanning software mis-identifying the contents of the files as containing spam. This is because of the fingerprinting mechanism used by the virus scanning software, and the way in which MySQL rapidly updates different files, which may be identified as a potential security risk.
After installing MySQL Server, it is recommended that you disable
virus scanning on the main directory
(datadir) being used to store
your MySQL table data. There is usually a system built into the
virus scanning software to enable certain directories to be
specifically ignored during virus scanning.
In addition, by default, MySQL creates temporary files in the
standard Windows temporary directory. To prevent the temporary
files also being scanned, you should configure a separate
temporary directory for MySQL temporary files and add this to the
virus scanning exclusion list. To do this, add a configuration
option for the tmpdir parameter to
your my.ini configuration file. For more
information, see Section 2.3.5.2, “Creating an Option File”.
The following section describes how to install MySQL on Windows
using a binary distribution. To use an installation package that
does not include an installer, follow the procedure described in
Section 2.3.5, “Installing MySQL on Microsoft Windows Using a
noinstall Zip Archive”. To install using a source
distribution, see Section 2.9, “Installing MySQL from Source”.
MySQL distributions for Windows can be downloaded from http://dev.mysql.com/downloads/. See Section 2.1.3, “How to Get MySQL”.
For MySQL 5.6 on Windows, the default installation
directory is C:\Program Files\MySQL\MySQL Server
5.6. Some Windows users prefer to install
in C:\mysql, the directory that formerly was
used as the default. However, the layout of the subdirectories
remains the same.
All of the files are located within this parent directory, using the structure shown in the following table.
Table 2.3. MySQL Installation Layout for Windows
| Directory | Contents of Directory |
|---|---|
bin | Client programs and the mysqld server |
C:\Documents and Settings\All Users\Application
Data\MySQL | Log files, databases (Windows XP, Windows Server 2003) |
C:\ProgramData\MySQL | Log files, databases (Windows 7, Windows Server 2008) |
examples | Example programs and scripts |
include | Include (header) files |
lib | Libraries |
scripts | Utility scripts |
share | Miscellaneous support files, including error messages, character set files, sample configuration files, SQL for database installation |
If you install MySQL using the Windows MSI package, this package
creates and sets up the data directory that the installed server
will use, but also creates a pristine “template” data
directory named data under the installation
directory. After an installation has been performed using this
package, the template data directory can be copied to set up
additional MySQL instances. See
Section 5.6, “Running Multiple MySQL Instances on One Machine”.
For MySQL 5.6, there are installation package formats to choose from when installing MySQL on Windows:
The Complete Package: This
package has a file name similar to
mysql-5.6.4-win32.msi and
contains all files needed for a complete Windows installation,
including the Configuration Wizard. This package includes
optional components such as the embedded server and benchmark
suite.
The Noinstall Archive: This
package has a file name similar to
mysql-5.6.4-win32.zip and
contains all the files found in the Complete install package,
with the exception of the Configuration Wizard. This package
does not include an automated installer, and must be manually
installed and configured.
The Complete package is recommended for most users. The Complete
distribution is available as an .msi file for
use with the Windows Installer. The Noinstall distribution is
packaged as a Zip archive. To use a Zip archive, you must have a
tool that can unpack .zip files.
Your choice of install package affects the installation process
you must follow. If you choose to install a Complete install
package, see Section 2.3.3, “Installing MySQL on Microsoft Windows Using an MSI Package”. If you
choose to install a Noinstall archive, see
Section 2.3.5, “Installing MySQL on Microsoft Windows Using a
noinstall Zip Archive”.
The MSI package is designed to install and configure MySQL in such a way that you can immediately get started using MySQL.
The MySQL Installation Wizard and MySQL Configuration Wizard are available in the Complete install package, which is recommended for most standard MySQL installations. Exceptions include users who need to install multiple instances of MySQL on a single server host and advanced users who want complete control of server configuration.
For information on installing using the GUI MSI installer process, see Section 2.3.3.1, “Using the MySQL Installation Wizard”.
For information on installing using the command line using the MSI package, see Section 2.3.3.2, “Automating MySQL Installation on Microsoft Windows using the MSI Package”.
If you have previously installed MySQL using the MSI package and want to remove MySQL, see Section 2.3.3.3, “Removing MySQL When Installed from the MSI Package”.
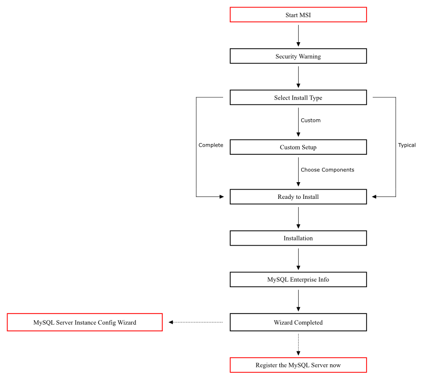
The workflow sequence for using the installer is shown in the figure below:
Microsoft Windows XP and later include a firewall which specifically blocks ports. If you plan on using MySQL through a network port then you should open and create an exception for this port before performing the installation. To check and if necessary add an exception to the firewall settings:
First ensure that you are logged in as an Administrator or a user with Administrator privileges.
Go to the Control Panel, and double click the Windows Firewall icon.
Choose the Allow a program through Windows Firewall option and click the button.
Enter MySQL into the
Name text box and
3306 (or the port of your choice) into
the Port number text box.
Also ensure that the TCP protocol radio button is selected.
If you wish, you can also limit access to the MySQL server by choosing the Change scope button.
Confirm your choices by clicking the button.
Additionally, when running the MySQL Installation Wizard on Windows Vista or newer, ensure that you are logged in as a user with administrative rights.
When using Windows Vista or newer, you may want to disable User Account Control (UAC) before performing the installation. If you do not do so, then MySQL may be identified as a security risk, which will mean that you need to enable MySQL. You can disable the security checking by following these instructions:
Open Control Panel.
Under the User Accounts and Family Safety, select Add or remove user accounts.
Click the Got to the main User Accounts page link.
Click on Turn User Account Control on or off. You may be prompted to provide permission to change this setting. Click .
Deselect or uncheck the check box next to Use User Account Control (UAC) to help protect your computer. Click to save the setting.
You will need to restart to complete the process. Click to reboot the machine and apply the changes. You can then follow the instructions below for installing Windows.
MySQL Installation Wizard is an installer for the MySQL server that uses the latest installer technologies for Microsoft Windows. The MySQL Installation Wizard, in combination with the MySQL Configuration Wizard, enables a user to install and configure a MySQL server that is ready for use immediately after installation.
The MySQL Installation Wizard is the standard installer for all MySQL server distributions, version 4.1.5 and higher. Users of previous versions of MySQL need to shut down and remove their existing MySQL installations manually before installing MySQL with the MySQL Installation Wizard. See Section 2.3.3.1.6, “Upgrading MySQL with the Installation Wizard”, for more information on upgrading from a previous version.
Microsoft has included an improved version of their Microsoft Windows Installer (MSI) in the recent versions of Windows. MSI has become the de-facto standard for application installations on Windows 2000, Windows XP, and Windows Server 2003. The MySQL Installation Wizard makes use of this technology to provide a smoother and more flexible installation process.
The Microsoft Windows Installer Engine was updated with the release of Windows XP; those using a previous version of Windows can reference this Microsoft Knowledge Base article for information on upgrading to the latest version of the Windows Installer Engine.
In addition, Microsoft has introduced the WiX (Windows Installer XML) toolkit recently. This is the first highly acknowledged Open Source project from Microsoft. We have switched to WiX because it is an Open Source project and it enables us to handle the complete Windows installation process in a flexible manner using scripts.
Improving the MySQL Installation Wizard depends on the support and feedback of users like you. If you find that the MySQL Installation Wizard is lacking some feature important to you, or if you discover a bug, please report it in our bugs database using the instructions given in Section 1.7, “How to Report Bugs or Problems”.
The MySQL installation packages can be downloaded from http://dev.mysql.com/downloads/. If the package you download is contained within a Zip archive, you need to extract the archive first.
If you are installing on Windows Vista or newer, it is best
to open a network port before beginning the installation. To
do this, first ensure that you are logged in as an
Administrator, go to the Control Panel,
and double-click the Windows Firewall
icon. Choose the Allow a program through Windows
Firewall option and click the button. Enter MySQL into
the Name text box and
3306 (or the port of your choice) into
the Port number text box. Also ensure
that the TCP protocol radio button is
selected. If you wish, you can also limit access to the
MySQL server by choosing the Change
scope button. Confirm your choices by clicking
the button. If you do not open a
port prior to installation, you cannot configure the MySQL
server immediately after installation. Additionally, when
running the MySQL Installation Wizard on Windows Vista or
newer, ensure that you are logged in as a user with
administrative rights.
The process for starting the wizard depends on the contents of
the installation package you download. If there is a
setup.exe file present, double-click it
to start the installation process. If there is an
.msi file present, double-click it to
start the installation process.
There are three installation types available: Typical, Complete, and Custom.
The Typical installation type installs the MySQL server, the mysql command-line client, and the command-line utilities. The command-line clients and utilities include mysqldump, myisamchk, and several other tools to help you manage the MySQL server.
The Complete installation type installs all components included in the installation package. The full installation package includes components such as the embedded server library, the benchmark suite, support scripts, and documentation.
The Custom installation type gives you complete control over which packages you wish to install and the installation path that is used. See Section 2.3.3.1.3, “The Custom Install Dialog”, for more information on performing a custom install.
If you choose the Typical or Complete installation types and click the button, you advance to the confirmation screen to verify your choices and begin the installation. If you choose the Custom installation type and click the button, you advance to the custom installation dialog, described in Section 2.3.3.1.3, “The Custom Install Dialog”.
If you wish to change the installation path or the specific components that are installed by the MySQL Installation Wizard, choose the Custom installation type.
A tree view on the left side of the custom install dialog lists all available components. Components that are not installed have a red X icon; components that are installed have a gray icon. To change whether a component is installed, click that component's icon and choose a new option from the drop-down list that appears.
You can change the default installation path by clicking the button to the right of the displayed installation path.
After choosing your installation components and installation path, click the button to advance to the confirmation dialog.
Once you choose an installation type and optionally choose your installation components, you advance to the confirmation dialog. Your installation type and installation path are displayed for you to review.
To install MySQL if you are satisfied with your settings, click the button. To change your settings, click the button. To exit the MySQL Installation Wizard without installing MySQL, click the button.
The final screen of the installer provides a summary of the installation and gives you the option to launch the MySQL Configuration Wizard, which you can use to create a configuration file, install the MySQL service, and configure security settings.
Once you click the button, the MySQL Installation Wizard begins the installation process and makes certain changes to your system which are described in the sections that follow.
Changes to the Registry
The MySQL Installation Wizard creates one Windows registry key
in a typical install situation, located in
HKEY_LOCAL_MACHINE\SOFTWARE\MySQL AB.
The MySQL Installation Wizard creates a key named after the
major version of the server that is being installed, such as
MySQL Server 5.6. It contains
two string values, Location and
Version. The Location
string contains the path to the installation directory. In a
default installation it contains C:\Program
Files\MySQL\MySQL Server 5.6\. The
Version string contains the release number.
For example, for an installation of MySQL Server
5.6.4, the key contains a value of
5.6.4.
These registry keys are used to help external tools identify
the installed location of the MySQL server, preventing a
complete scan of the hard-disk to determine the installation
path of the MySQL server. The registry keys are not required
to run the server, and if you install MySQL using the
noinstall Zip archive, the registry keys
are not created.
Changes to the Start Menu
The MySQL Installation Wizard creates a new entry in the Windows menu under a common MySQL menu heading named after the major version of MySQL that you have installed. For example, if you install MySQL 5.6, the MySQL Installation Wizard creates a section in the menu.
The following entries are created within the new menu section:
: This
is a shortcut to the mysql command-line
client and is configured to connect as the
root user. The shortcut prompts for a
root user password when you connect.
: This is a shortcut to the MySQL Configuration Wizard. Use this shortcut to configure a newly installed server, or to reconfigure an existing server.
: This is a link to the MySQL server documentation that is stored locally in the MySQL server installation directory.
Changes to the File System
The MySQL Installation Wizard by default installs the MySQL
5.6 server to C:\, where
Program
Files\MySQL\MySQL Server
5.6Program Files is the default
location for applications in your system, and
5.6 is the major
version of your MySQL server. This is the recommended location
for the MySQL server, replacing the former default location
C:\mysql.
By default, all MySQL applications are stored in a common
directory at C:\, where
Program
Files\MySQLProgram Files is the default
location for applications in your Windows installation. A
typical MySQL installation on a developer machine might look
like this:
C:\Program Files\MySQL\MySQL Server 5.6 C:\Program Files\MySQL\MySQL Workbench 5.1 OSS
This approach makes it easier to manage and maintain all MySQL applications installed on a particular system.
The default location of the data directory is the
AppData directory configured for the user
that installed the MySQL application.
The MySQL Installation Wizard can perform server upgrades automatically using the upgrade capabilities of MSI. That means you do not need to remove a previous installation manually before installing a new release. The installer automatically shuts down and removes the previous MySQL service before installing the new version.
Automatic upgrades are available only when upgrading between installations that have the same major and minor version numbers. For example, you can upgrade automatically from MySQL 5.6.5 to MySQL 5.6.6, but not from MySQL 5.5 to MySQL 5.6.
The Microsoft Installer (MSI) supports a both a quiet and a passive mode that can be used to install MySQL automatically without requiring intervention. You can use this either in scripts to automatically install MySQL or through a terminal connection such as Telnet where you do not have access to the standard Windows user interface. The MSI packages can also be used in combination with Microsoft's Group Policy system (part of Windows Server 2003 and Windows Server 2008) to install MySQL across multiple machines.
To install MySQL from one of the MSI packages automatically from the command line (or within a script), you need to use the msiexec.exe tool. For example, to perform a quiet installation (which shows no dialog boxes or progress):
shell> msiexec /i /quiet mysql-5.6.4.msi
The /i indicates that you want to perform an
installation. The /quiet option indicates that
you want no interactive elements.
To provide a dialog box showing the progress during
installation, and the dialog boxes providing information on the
installation and registration of MySQL, use
/passive mode instead of
/quiet:
shell> msiexec /i /passive mysql-5.6.4.msi
Regardless of the mode of the installation, installing the package in this manner performs a 'Typical' installation, and installs the default components into the standard location.
You can also use this method to uninstall MySQL by using the
/uninstall or /x options:
shell> msiexec /x /quiet mysql-5.6.4.msi
To install MySQL and configure a MySQL instance from the command line, see Section 2.3.4.13, “MySQL Server Instance Config Wizard: Creating an Instance from the Command Line”.
For information on using MSI packages to install software automatically using Group Policy, see How to use Group Policy to remotely install software in Windows Server 2003.
To uninstall a MySQL where you have used the MSI packages, you must use the Add/Remove Programs tool within Control Panel. To do this:
Right-click the start menu and choose Control Panel.
If the Control Panel is set to category mode (you will see Pick a category at the top of the Control Panel window), double-click Add or Remove Programs. If the Control is set to classic mode, double-click the Add or Remove Programs icon.
Find MySQL in the list of installed software. MySQL Server is installed against major version numbers (MySQL 5.5, MySQL 5.6, etc.). Select the version that you want to remove and click .
You will be prompted to confirm the removal. Click to remove MySQL.
When MySQL is removed using this method, only the installed components are removed. Any database information (including the tables and data), import or export files, log files, and binary logs produced during execution are kept in their configured location.
If you try to install MySQL again the information will be retained and you will be prompted to enter the password configured with the original installation.
If you want to delete MySQL completely:
Delete the associated data directory. On Windows XP and
Windows Server 2003, the default data directory is the
configured AppData directory, which is
C:\Documents and Settings\All Users\Application
Data\MySQL by default.
On Windows 7 and Windows Server 2008, the default data
directory location is
C:\ProgramData\Mysql.
The C:\ProgramData directory is
hidden by default. You must change your folder options to
view the hidden file. Choose ,
,
Show hidden folders.
The MySQL Server Instance Configuration Wizard helps automate the
process of configuring your server. It creates a custom MySQL
configuration file (my.ini or
my.cnf) by asking you a series of questions
and then applying your responses to a template to generate the
configuration file that is tuned to your installation.
The MySQL Server Instance Configuration Wizard is included with the MySQL 5.6 server. The MySQL Server Instance Configuration Wizard is only available for Windows.
The MySQL Server Instance Configuration Wizard is normally started as part of the installation process. You should only need to run the MySQL Server Instance Configuration Wizard again when you need to change the configuration parameters of your server.
If you chose not to open a port prior to installing MySQL on Windows Vista or newer, you can choose to use the MySQL Server Configuration Wizard after installation. However, you must open a port in the Windows Firewall. To do this see the instructions given in Section 2.3.3.1.1, “Downloading and Starting the MySQL Installation Wizard”. Rather than opening a port, you also have the option of adding MySQL as a program that bypasses the Windows Firewall. One or the other option is sufficient—you need not do both. Additionally, when running the MySQL Server Configuration Wizard on Windows Vista or newer, ensure that you are logged in as a user with administrative rights.

You can launch the MySQL Configuration Wizard by clicking the entry in the section of the Windows menu.
Alternatively, you can navigate to the bin
directory of your MySQL installation and launch the
MySQLInstanceConfig.exe file directly.
The MySQL Server Instance Configuration Wizard places the
my.ini file in the installation directory
for the MySQL server. This helps associate configuration files
with particular server instances.
To ensure that the MySQL server knows where to look for the
my.ini file, an argument similar to this is
passed to the MySQL server as part of the service installation:
--defaults-file="C:\Program Files\MySQL\MySQL Server 5.6\my.ini"
Here, C:\Program Files\MySQL\MySQL Server
5.6 is replaced with the installation
path to the MySQL Server. The
--defaults-file option instructs
the MySQL server to read the specified file for configuration
options when it starts.
Apart from making changes to the my.ini
file by running the MySQL Server Instance Configuration Wizard
again, you can modify it by opening it with a text editor and
making any necessary changes. You can also modify the server
configuration with the
http://www.mysql.com/products/administrator/ utility. For more
information about server configuration, see
Section 5.1.2, “Server Command Options”.
MySQL clients and utilities such as the mysql
and mysqldump command-line clients are not
able to locate the my.ini file located in
the server installation directory. To configure the client and
utility applications, create a new my.ini
file in the Windows installation directory (for example,
C:\WINDOWS).
Under Windows Server 2003, Windows Server 2000, Windows XP, and
Windows Vista, MySQL Server Instance Configuration Wizard will
configure MySQL to work as a Windows service. To start and stop
MySQL you use the Services application that
is supplied as part of the Windows Administrator Tools.
If the MySQL Server Instance Configuration Wizard detects an existing configuration file, you have the option of either reconfiguring your existing server, or removing the server instance by deleting the configuration file and stopping and removing the MySQL service.
To reconfigure an existing server, choose the option and click the button. Any existing configuration file is not overwritten, but renamed (within the same directory) using a timestamp (Windows) or sequential number (Linux). To remove the existing server instance, choose the option and click the button.
If you choose the
option, you advance to a confirmation window. Click the
button. The MySQL Server
Configuration Wizard stops and removes the MySQL service, and
then deletes the configuration file. The server installation and
its data folder are not removed.
If you choose the option, you advance to the dialog where you can choose the type of installation that you wish to configure.
When you start the MySQL Server Instance Configuration Wizard for a new MySQL installation, or choose the option for an existing installation, you advance to the dialog.

There are two configuration types available: and . The option is intended for new users who want to get started with MySQL quickly without having to make many decisions about server configuration. The option is intended for advanced users who want more fine-grained control over server configuration.
If you are new to MySQL and need a server configured as a single-user developer machine, the should suit your needs. Choosing the option causes the MySQL Configuration Wizard to set all configuration options automatically with the exception of and .
The sets options that may be incompatible with systems where there are existing MySQL installations. If you have an existing MySQL installation on your system in addition to the installation you wish to configure, the option is recommended.
To complete the , please refer to the sections on and in Section 2.3.4.10, “The Service Options Dialog”, and Section 2.3.4.11, “The Security Options Dialog”, respectively.
There are three different server types available to choose from. The server type that you choose affects the decisions that the MySQL Server Instance Configuration Wizard makes with regard to memory, disk, and processor usage.

: Choose this option for a typical desktop workstation where MySQL is intended only for personal use. It is assumed that many other desktop applications are running. The MySQL server is configured to use minimal system resources.
: Choose this option for a server machine where the MySQL server is running alongside other server applications such as FTP, email, and Web servers. The MySQL server is configured to use a moderate portion of the system resources.
: Choose this option for a server machine that is intended to run only the MySQL server. It is assumed that no other applications are running. The MySQL server is configured to use all available system resources.
By selecting one of the preconfigured configurations, the
values and settings of various options in your
my.cnf or my.ini
will be altered accordingly. The default values and options as
described in the reference manual may therefore be different
to the options and values that were created during the
execution of the configuration wizard.
The dialog enables you to
indicate the storage engines that you expect to use when
creating MySQL tables. The option you choose determines whether
the InnoDB storage engine is available and
what percentage of the server resources are available to
InnoDB.

: This
option enables both the InnoDB and
MyISAM storage engines and divides
resources evenly between the two. This option is recommended
for users who use both storage engines on a regular basis.
: This
option enables both the InnoDB and
MyISAM storage engines, but dedicates
most server resources to the InnoDB
storage engine. This option is recommended for users who use
InnoDB almost exclusively and make only
minimal use of MyISAM.
:
This option disables the InnoDB storage
engine completely and dedicates all server resources to the
MyISAM storage engine. This option is
recommended for users who do not use
InnoDB.
The Configuration Wizard uses a template to generate the server configuration file. The dialog sets one of the following option strings:
Multifunctional Database: MIXED Transactional Database Only: INNODB Non-Transactional Database Only: MYISAM
When these options are processed through the default template (my-template.ini) the result is:
Multifunctional Database: default-storage-engine=InnoDB _myisam_pct=50 Transactional Database Only: default-storage-engine=InnoDB _myisam_pct=5 Non-Transactional Database Only: default-storage-engine=MyISAM _myisam_pct=100 skip-innodb
The _myisam_pct value is used to calculate
the percentage of resources dedicated to
MyISAM. The remaining resources are allocated
to InnoDB.
Some users may want to locate the InnoDB
tablespace files in a different location than the MySQL server
data directory. Placing the tablespace files in a separate
location can be desirable if your system has a higher capacity
or higher performance storage device available, such as a RAID
storage system.

To change the default location for the InnoDB
tablespace files, choose a new drive from the drop-down list of
drive letters and choose a new path from the drop-down list of
paths. To create a custom path, click the
button.
If you are modifying the configuration of an existing server, you must click the button before you change the path. In this situation you must move the existing tablespace files to the new location manually before starting the server.
To prevent the server from running out of resources, it is important to limit the number of concurrent connections to the MySQL server that can be established. The dialog enables you to choose the expected usage of your server, and sets the limit for concurrent connections accordingly. It is also possible to set the concurrent connection limit manually.

: Choose this option if your server does not require a large number of concurrent connections. The maximum number of connections is set at 100, with an average of 20 concurrent connections assumed.
: Choose this option if your server requires a large number of concurrent connections. The maximum number of connections is set at 500.
: Choose this option to set the maximum number of concurrent connections to the server manually. Choose the number of concurrent connections from the drop-down box provided, or enter the maximum number of connections into the drop-down box if the number you desire is not listed.
Use the dialog to enable or disable TCP/IP networking and to configure the port number that is used to connect to the MySQL server.

TCP/IP networking is enabled by default. To disable TCP/IP networking, uncheck the box next to the option.
Port 3306 is used by default. To change the port used to access MySQL, choose a new port number from the drop-down box or type a new port number directly into the drop-down box. If the port number you choose is in use, you are prompted to confirm your choice of port number.
Set the to either enable or disable strict mode. Enabling strict mode (default) makes MySQL behave more like other database management systems. If you run applications that rely on MySQL's old “forgiving” behavior, make sure to either adapt those applications or to disable strict mode. For more information about strict mode, see Section 5.1.6, “Server SQL Modes”.
The MySQL server supports multiple character sets and it is possible to set a default server character set that is applied to all tables, columns, and databases unless overridden. Use the dialog to change the default character set of the MySQL server.

: Choose
this option if you want to use latin1 as
the default server character set. latin1
is used for English and many Western European languages.
:
Choose this option if you want to use
utf8 as the default server character set.
This is a Unicode character set that can store characters
from many different languages.
: Choose this option if you want to pick the server's default character set manually. Choose the desired character set from the provided drop-down list.
On Windows platforms, the MySQL server can be installed as a Windows service. When installed this way, the MySQL server can be started automatically during system startup, and even restarted automatically by Windows in the event of a service failure.
The MySQL Server Instance Configuration Wizard installs the
MySQL server as a service by default, using the service name
MySQL. If you do not wish to install the
service, uncheck the box next to the option. You can change the service
name by picking a new service name from the drop-down box
provided or by entering a new service name into the drop-down
box.
Service names can include any legal character except forward
(/) or backward (\)
slashes, and must be less than 256 characters long.
If you are installing multiple versions of MySQL onto the same machine, you must choose a different service name for each version that you install. If you do not choose a different service for each installed version then the service manager information will be inconsistent and this will cause problems when you try to uninstall a previous version.
If you have already installed multiple versions using the same
service name, you must manually edit the contents of the
HKEY_LOCAL_MACHINE\SYSTEM\CurrentControlSet\Services
parameters within the Windows registry to update the
association of the service name with the correct server
version.
Typically, when installing multiple versions you create a
service name based on the version information. For example,
you might install MySQL 5.x as mysql5, or
specific versions such as MySQL 5.5.0 as
mysql50500.
To install the MySQL server as a service but not have it started automatically at startup, uncheck the box next to the option.
The content of the security options portion of the MySQL Server Instance Configuration Wizard will depend on whether this is a new installation, or modifying an existing installation.
Setting the root password for a new installation
It is strongly recommended that you set a
root password for your MySQL
server, and the MySQL Server Instance Config
Wizard requires by default that you do so. If you do not
wish to set a root password, uncheck the
box next to the option.

To set the root password, enter the
desired password into both the and
boxes.
Setting the root password for an existing installation
If you are modifying the configuration of an existing
configuration, or you are installing an upgrade and the
MySQL Server Instance Configuration Wizard has detected an
existing MySQL system, then you must enter the existing
password for root before changing the
configuration information.

If you want to change the current root
password, enter the desired new password into both the
and
boxes.
To permit root logins from across the
network, check the box next to the option. This decreases
the security of your root account.
To create an anonymous user account, check the box next to the option. Creating an anonymous account can decrease server security and cause login and permission difficulties. For this reason, it is not recommended.
The final dialog in the MySQL Server Instance Configuration Wizard is the . To start the configuration process, click the button. To return to a previous dialog, click the button. To exit the MySQL Server Instance Configuration Wizard without configuring the server, click the button.

After you click the button, the MySQL Server Instance Configuration Wizard performs a series of tasks and displays the progress onscreen as the tasks are performed.
The MySQL Server Instance Configuration Wizard first determines
configuration file options based on your choices using a
template prepared by MySQL developers and engineers. This
template is named my-template.ini and is
located in your server installation directory.
The MySQL Configuration Wizard then writes these options to the corresponding configuration file.
If you chose to create a service for the MySQL server, the MySQL Server Instance Configuration Wizard creates and starts the service. If you are reconfiguring an existing service, the MySQL Server Instance Configuration Wizard restarts the service to apply your configuration changes.
If you chose to set a root password, the
MySQL Configuration Wizard connects to the server, sets your new
root password, and applies any other security
settings you may have selected.
After the MySQL Server Instance Configuration Wizard has completed its tasks, it displays a summary. Click the button to exit the MySQL Server Configuration Wizard.
In addition to using the GUI interface to the MySQL Server Instance Config Wizard, you can also create instances automatically from the command line.
To use the MySQL Server Instance Config Wizard on the command
line, you need to use the
MySQLInstanceConfig.exe command that is
installed with MySQL in the bin directory
within the installation directory.
MySQLInstanceConfig.exe takes a number of
command-line arguments the set the properties that would
normally be selected through the GUI interface, and then creates
a new configuration file (my.ini) by
combining these selections with a template configuration file to
produce the working configuration file.
The main command line options are provided in the table below. Some of the options are required, while some options are optional.
Table 2.4. MySQL Server Instance Config Wizard Command Line Options
| Option | Description |
|---|---|
| Required Parameters | |
-nPRODUCTNAME | The name of the instance when installed |
-pPATH | Path of the base directory for installation. This is equivalent to the
directory when using the basedir
configuration parameter |
-vVERSION | The version tag to use for this installation |
| Action to Perform | |
-i | Install an instance |
-r | Remove an instance |
-s | Stop an existing instance |
-q | Perform the operation quietly |
-lFILENAME | Sae the installation progress in a logfile |
| Config File to Use | |
-tFILENAME | Path to the template config file that will be used to generate the installed configuration file |
-cFILENAME | Path to a config file to be generated |
The -t and -c options work
together to set the configuration parameters for a new instance.
The -t option specifies the template
configuration file to use as the basic configuration, which are
then merged with the configuration parameters generated by the
MySQL Server Instance Config Wizard into the configuration file
specified by the -c option.
A sample template file, my-template.ini is
provided in the toplevel MySQL installation directory. The file
contains elements are replaced automatically by the MySQL Server
Instance Config Wizard during configuration.
If you specify a configuration file that already exists, the
existing configuration file will be saved in the file with the
original, with the date and time added. For example, the
mysql.ini will be copied to mysql
2009-10-27 1646.ini.bak.
The parameters that you can specify on the command line are listed in the table below.
Table 2.5. MySQL Server Instance Config Wizard Parameters
| Parameter | Description |
|---|---|
ServiceName=$ | Specify the name of the service to be created |
AddBinToPath={yes | no} | Specifies whether to add the binary directory of MySQL to the standard
PATH environment variable |
ServerType={DEVELOPMENT | SERVER | DEDICATED} | Specify the server type. For more information, see Section 2.3.4.4, “The Server Type Dialog” |
DatabaseType={MIXED | INNODB | MYISAM} | Specify the default database type. For more information, see Section 2.3.4.5, “The Database Usage Dialog” |
ConnectionUsage={DSS | OLTP} | Specify the type of connection support, this automates the setting for
the number of concurrent connections (see the
ConnectionCount parameter). For more
information, see
Section 2.3.4.7, “The Concurrent Connections Dialog” |
ConnectionCount=# | Specify the number of concurrent connections to support. For more information, see Section 2.3.4.4, “The Server Type Dialog” |
SkipNetworking={yes | no} | Specify whether network support should be supported. Specifying
yes disables network access
altogether |
Port=# | Specify the network port number to use for network connections. For more information, see Section 2.3.4.8, “The Networking and Strict Mode Options Dialog” |
StrictMode={yes | no} | Specify whether to use the strict SQL mode. For more
information, see
Section 2.3.4.8, “The Networking and Strict Mode Options Dialog” |
Charset=$ | Specify the default character set. For more information, see Section 2.3.4.9, “The Character Set Dialog” |
RootPassword=$ | Specify the root password |
RootCurrentPassword=$ | Specify the current root password then stopping or reconfiguring an existing service |
When specifying options on the command line, you can enclose
the entire command-line option and the value you are
specifying using double quotation marks. This enables you to
use spaces in the options. For example,
"-cC:\mysql.ini".
The following command installs a MySQL Server 5.6
instance from the directory C:\Program
Files\MySQL\MySQL Server 5.6 using the
service name MySQL56 and
setting the root password to 1234.
shell>MySQLInstanceConfig.exe -i -q "-lC:\mysql_install_log.txt" »"-nMySQL Server 5.6" "-pC:\Program Files\MySQL\MySQL Server 5.6" -v5.6.4 »"-tmy-template.ini" "-cC:\mytest.ini" ServerType=DEVELOPMENT DatabaseType=MIXED »ConnectionUsage=DSS Port=3311 ServiceName=MySQL56 RootPassword=1234
In the above example, a log file will be generated in
mysql_install_log.txt containing the
information about the instance creation process. The log file
generated by the above example is shown below:
Welcome to the MySQL Server Instance Configuration Wizard 1.0.16.0 Date: 2009-10-27 17:07:21 Installing service ... Product Name: MySQL Server 5.6 Version: 5.6.4 Installation Path: C:\Program Files\MySQL\MySQL Server 5.6\ Creating configuration file C:\mytest.ini using template my-template.ini. Options: DEVELOPMENT MIXED DSS STRICTMODE Variables: port: 3311 default-character-set: latin1 basedir: "C:/Program Files/MySQL/MySQL Server 5.6/" datadir: "C:/Program Files/MySQL/MySQL Server 5.6/Data/" Creating Windows service entry. Service name: "MySQL56" Parameters: "C:\Program Files\MySQL\MySQL Server 5.6\bin\mysqld" --defaults-file="C:\mytest.ini" MySQL56. Windows service MySQL56 installed.
When using the command line, the return values in the following table indicate an error performing the specified option.
Table 2.6. Return Value from MySQL Server Instance Config Wizard
| Value | Description |
|---|---|
| 2 | Configuration template file cannot be found |
| 3 | The Windows service entry cannot be created |
| 4 | Could not connect to the Service Control Manager |
| 5 | The MySQL service cannot be started |
| 6 | The MySQL service cannot be stopped |
| 7 | The security settings cannot be applied |
| 8 | The configuration file cannot be written |
| 9 | The Windows service entry cannot be removed |
You can perform an installation of MySQL automatically using the MSI package. For more information, see Section 2.3.3.2, “Automating MySQL Installation on Microsoft Windows using the MSI Package”.
Users who are installing from the Noinstall package can use the instructions in this section to manually install MySQL. The process for installing MySQL from a Zip archive is as follows:
Extract the archive to the desired install directory
Create an option file
Choose a MySQL server type
Start the MySQL server
Secure the default user accounts
This process is described in the sections that follow.
To install MySQL manually, do the following:
If you are upgrading from a previous version please refer to Section 2.3.7, “Upgrading MySQL on Windows”, before beginning the upgrade process.
Make sure that you are logged in as a user with administrator privileges.
Choose an installation location. Traditionally, the MySQL
server is installed in C:\mysql. The
MySQL Installation Wizard installs MySQL under
C:\Program Files\MySQL. If you do not
install MySQL at C:\mysql, you must
specify the path to the install directory during startup or
in an option file. See
Section 2.3.5.2, “Creating an Option File”.
Extract the install archive to the chosen installation location using your preferred Zip archive tool. Some tools may extract the archive to a folder within your chosen installation location. If this occurs, you can move the contents of the subfolder into the chosen installation location.
If you need to specify startup options when you run the server, you can indicate them on the command line or place them in an option file. For options that are used every time the server starts, you may find it most convenient to use an option file to specify your MySQL configuration. This is particularly true under the following circumstances:
The installation or data directory locations are different
from the default locations (C:\Program
Files\MySQL\MySQL Server 5.6 and
C:\Program Files\MySQL\MySQL Server
5.6\data).
You need to tune the server settings, such as memory, cache, or InnoDB configuration information.
When the MySQL server starts on Windows, it looks for option
files in several locations, such as the Windows directory,
C:\, and the MySQL installation directory
(for the full list of locations, see
Section 4.2.3.3, “Using Option Files”). The Windows directory typically
is named something like C:\WINDOWS. You can
determine its exact location from the value of the
WINDIR environment variable using the
following command:
C:\> echo %WINDIR%
MySQL looks for options in each location first in the
my.ini file, and then in the
my.cnf file. However, to avoid confusion,
it is best if you use only one file. If your PC uses a boot
loader where C: is not the boot drive, your
only option is to use the my.ini file.
Whichever option file you use, it must be a plain text file.
You can also make use of the example option files included with your MySQL distribution; see Section 4.2.3.3.2, “Preconfigured Option Files”.
An option file can be created and modified with any text editor,
such as Notepad. For example, if MySQL is installed in
E:\mysql and the data directory is in
E:\mydata\data, you can create an option
file containing a [mysqld] section to specify
values for the basedir and
datadir options:
[mysqld] # set basedir to your installation path basedir=E:/mysql # set datadir to the location of your data directory datadir=E:/mydata/data
Note that Windows path names are specified in option files using (forward) slashes rather than backslashes. If you do use backslashes, double them:
[mysqld] # set basedir to your installation path basedir=E:\\mysql # set datadir to the location of your data directory datadir=E:\\mydata\\data
The rules for use of backslash in option file values are given in Section 4.2.3.3, “Using Option Files”.
The data directory is located within the
AppData directory for the user running
MySQL.
If you would like to use a data directory in a different
location, you should copy the entire contents of the
data directory to the new location. For
example, if you want to use E:\mydata as
the data directory instead, you must do two things:
Move the entire data directory and all
of its contents from the default location (for example
C:\Program Files\MySQL\MySQL Server
5.6\data) to
E:\mydata.
Use a --datadir option to
specify the new data directory location each time you start
the server.
The following table shows the available servers for Windows in MySQL 5.6.
| Binary | Description |
|---|---|
| mysqld | Optimized binary with named-pipe support |
| mysqld-debug | Like mysqld, but compiled with full debugging and automatic memory allocation checking |
All of the preceding binaries are optimized for modern Intel processors, but should work on any Intel i386-class or higher processor.
Each of the servers in a distribution support the same set of
storage engines. The SHOW ENGINES
statement displays which engines a given server supports.
All Windows MySQL 5.6 servers have support for symbolic linking of database directories.
MySQL supports TCP/IP on all Windows platforms. MySQL servers on Windows support named pipes as indicated in the following list. However, the default is to use TCP/IP regardless of platform. (Named pipes are slower than TCP/IP in many Windows configurations.)
Named pipes are enabled only if you start the server with the
--enable-named-pipe option. It is
necessary to use this option explicitly because some users have
experienced problems with shutting down the MySQL server when
named pipes were used.
This section gives a general overview of starting the MySQL server. The following sections provide more specific information for starting the MySQL server from the command line or as a Windows service.
The information here applies primarily if you installed MySQL
using the Noinstall version, or if you wish
to configure and test MySQL manually rather than with the GUI
tools.
The examples in these sections assume that MySQL is installed
under the default location of C:\Program
Files\MySQL\MySQL Server 5.6. Adjust the
path names shown in the examples if you have MySQL installed in
a different location.
Clients have two options. They can use TCP/IP, or they can use a named pipe if the server supports named-pipe connections.
MySQL for Windows also supports shared-memory connections if the
server is started with the
--shared-memory option. Clients
can connect through shared memory by using the
--protocol=MEMORY option.
For information about which server binary to run, see Section 2.3.5.3, “Selecting a MySQL Server Type”.
Testing is best done from a command prompt in a console window (or “DOS window”). In this way you can have the server display status messages in the window where they are easy to see. If something is wrong with your configuration, these messages make it easier for you to identify and fix any problems.
To start the server, enter this command:
C:\> "C:\Program Files\MySQL\MySQL Server 5.6\bin\mysqld" --console
For a server that includes InnoDB support,
you should see the messages similar to those following as it
starts (the path names and sizes may differ):
InnoDB: The first specified datafile c:\ibdata\ibdata1 did not exist: InnoDB: a new database to be created! InnoDB: Setting file c:\ibdata\ibdata1 size to 209715200 InnoDB: Database physically writes the file full: wait... InnoDB: Log file c:\iblogs\ib_logfile0 did not exist: new to be created InnoDB: Setting log file c:\iblogs\ib_logfile0 size to 31457280 InnoDB: Log file c:\iblogs\ib_logfile1 did not exist: new to be created InnoDB: Setting log file c:\iblogs\ib_logfile1 size to 31457280 InnoDB: Log file c:\iblogs\ib_logfile2 did not exist: new to be created InnoDB: Setting log file c:\iblogs\ib_logfile2 size to 31457280 InnoDB: Doublewrite buffer not found: creating new InnoDB: Doublewrite buffer created InnoDB: creating foreign key constraint system tables InnoDB: foreign key constraint system tables created 011024 10:58:25 InnoDB: Started
When the server finishes its startup sequence, you should see something like this, which indicates that the server is ready to service client connections:
mysqld: ready for connections Version: '5.6.4' socket: '' port: 3306
The server continues to write to the console any further diagnostic output it produces. You can open a new console window in which to run client programs.
If you omit the --console option,
the server writes diagnostic output to the error log in the data
directory (C:\Program Files\MySQL\MySQL Server
5.6\data by default). The error log is
the file with the .err extension.
The accounts that are listed in the MySQL grant tables initially have no passwords. After starting the server, you should set up passwords for them using the instructions in Section 2.10, “Postinstallation Setup and Testing”.
The MySQL server can be started manually from the command line. This can be done on any version of Windows.
To start the mysqld server from the command line, you should start a console window (or “DOS window”) and enter this command:
C:\> "C:\Program Files\MySQL\MySQL Server 5.6\bin\mysqld"
The path to mysqld may vary depending on the install location of MySQL on your system.
You can stop the MySQL server by executing this command:
C:\> "C:\Program Files\MySQL\MySQL Server 5.6\bin\mysqladmin" -u root shutdown
If the MySQL root user account has a
password, you need to invoke mysqladmin
with the -p option and supply the password
when prompted.
This command invokes the MySQL administrative utility
mysqladmin to connect to the server and tell
it to shut down. The command connects as the MySQL
root user, which is the default
administrative account in the MySQL grant system. Note that
users in the MySQL grant system are wholly independent from any
login users under Windows.
If mysqld doesn't start, check the error log
to see whether the server wrote any messages there to indicate
the cause of the problem. The error log is located in the
C:\Program Files\MySQL\MySQL Server
5.6\data directory. It is the file with
a suffix of .err. You can also try to start
the server as mysqld --console; in this case,
you may get some useful information on the screen that may help
solve the problem.
The last option is to start mysqld with the
--standalone and
--debug options. In this case,
mysqld writes a log file
C:\mysqld.trace that should contain the
reason why mysqld doesn't start. See
MySQL
Internals: Porting.
Use mysqld --verbose --help to display all the options that mysqld supports.
To make it easier to invoke MySQL programs, you can add the path
name of the MySQL bin directory to your
Windows system PATH environment variable:
On the Windows desktop, right-click the My Computer icon, and select .
Next select the tab from the menu that appears, and click the button.
Under System Variables, select , and then click the button. The dialogue should appear.
Place your cursor at the end of the text appearing in the
space marked Variable Value. (Use the
End key to ensure that your cursor is
positioned at the very end of the text in this space.) Then
enter the complete path name of your MySQL
bin directory (for example,
C:\Program Files\MySQL\MySQL Server
5.6\bin)
There must be a semicolon separating this path from any values present in this field.
Dismiss this dialogue, and each dialogue in turn, by clicking until all of the dialogues that were opened have been dismissed. You should now be able to invoke any MySQL executable program by typing its name at the DOS prompt from any directory on the system, without having to supply the path. This includes the servers, the mysql client, and all MySQL command-line utilities such as mysqladmin and mysqldump.
You should not add the MySQL bin
directory to your Windows PATH if you are
running multiple MySQL servers on the same machine.
You must exercise great care when editing your system
PATH by hand; accidental deletion or
modification of any portion of the existing
PATH value can leave you with a
malfunctioning or even unusable system.
On Windows, the recommended way to run MySQL is to install it as a Windows service, whereby MySQL starts and stops automatically when Windows starts and stops. A MySQL server installed as a service can also be controlled from the command line using NET commands, or with the graphical Services utility. Generally, to install MySQL as a Windows service you should be logged in using an account that has administrator rights.
The Services utility (the Windows Service Control Manager) can be found in the Windows Control Panel (under on Windows 2000, XP, Vista, and Server 2003). To avoid conflicts, it is advisable to close the Services utility while performing server installation or removal operations from the command line.
Before installing MySQL as a Windows service, you should first stop the current server if it is running by using the following command:
C:\>"C:\Program Files\MySQL\MySQL Server 5.6\bin\mysqladmin"-u root shutdown
If the MySQL root user account has a
password, you need to invoke mysqladmin
with the -p option and supply the password
when prompted.
This command invokes the MySQL administrative utility
mysqladmin to connect to the server and tell
it to shut down. The command connects as the MySQL
root user, which is the default
administrative account in the MySQL grant system. Note that
users in the MySQL grant system are wholly independent from any
login users under Windows.
Install the server as a service using this command:
C:\> "C:\Program Files\MySQL\MySQL Server 5.6\bin\mysqld" --install
The service-installation command does not start the server. Instructions for that are given later in this section.
To make it easier to invoke MySQL programs, you can add the path
name of the MySQL bin directory to your
Windows system PATH environment variable:
On the Windows desktop, right-click the My Computer icon, and select .
Next select the tab from the menu that appears, and click the button.
Under System Variables, select , and then click the button. The dialogue should appear.
Place your cursor at the end of the text appearing in the
space marked Variable Value. (Use the
End key to ensure that your cursor is
positioned at the very end of the text in this space.) Then
enter the complete path name of your MySQL
bin directory (for example,
C:\Program Files\MySQL\MySQL Server
5.6\bin), Note that there should be a
semicolon separating this path from any values present in
this field. Dismiss this dialogue, and each dialogue in
turn, by clicking until all of the
dialogues that were opened have been dismissed. You should
now be able to invoke any MySQL executable program by typing
its name at the DOS prompt from any directory on the system,
without having to supply the path. This includes the
servers, the mysql client, and all MySQL
command-line utilities such as mysqladmin
and mysqldump.
You should not add the MySQL bin
directory to your Windows PATH if you are
running multiple MySQL servers on the same machine.
You must exercise great care when editing your system
PATH by hand; accidental deletion or
modification of any portion of the existing
PATH value can leave you with a
malfunctioning or even unusable system.
The following additional arguments can be used when installing the service:
You can specify a service name immediately following the
--install option. The default service name
is MySQL.
If a service name is given, it can be followed by a single
option. By convention, this should be
--defaults-file=
to specify the name of an option file from which the server
should read options when it starts.
file_name
The use of a single option other than
--defaults-file is possible
but discouraged.
--defaults-file is more
flexible because it enables you to specify multiple startup
options for the server by placing them in the named option
file.
You can also specify a --local-service
option following the service name. This causes the server to
run using the LocalService Windows
account that has limited system privileges. This account is
available only for Windows XP or newer. If both
--defaults-file and
--local-service are given following the
service name, they can be in any order.
For a MySQL server that is installed as a Windows service, the following rules determine the service name and option files that the server uses:
If the service-installation command specifies no service
name or the default service name (MySQL)
following the --install option, the server
uses the a service name of MySQL and
reads options from the [mysqld] group in
the standard option files.
If the service-installation command specifies a service name
other than MySQL following the
--install option, the server uses that
service name. It reads options from the
[mysqld] group and the group that has the
same name as the service in the standard option files. This
enables you to use the [mysqld] group for
options that should be used by all MySQL services, and an
option group with the service name for use by the server
installed with that service name.
If the service-installation command specifies a
--defaults-file option after
the service name, the server reads options only from the
[mysqld] group of the named file and
ignores the standard option files.
As a more complex example, consider the following command:
C:\>"C:\Program Files\MySQL\MySQL Server 5.6\bin\mysqld"--install MySQL --defaults-file=C:\my-opts.cnf
Here, the default service name (MySQL) is
given after the --install option. If no
--defaults-file option had been
given, this command would have the effect of causing the server
to read the [mysqld] group from the standard
option files. However, because the
--defaults-file option is
present, the server reads options from the
[mysqld] option group, and only from the
named file.
You can also specify options as Start parameters in the Windows Services utility before you start the MySQL service.
Once a MySQL server has been installed as a service, Windows starts the service automatically whenever Windows starts. The service also can be started immediately from the Services utility, or by using a NET START MySQL command. The NET command is not case sensitive.
When run as a service, mysqld has no access
to a console window, so no messages can be seen there. If
mysqld does not start, check the error log to
see whether the server wrote any messages there to indicate the
cause of the problem. The error log is located in the MySQL data
directory (for example, C:\Program Files\MySQL\MySQL
Server 5.6\data). It is the file with a
suffix of .err.
When a MySQL server has been installed as a service, and the
service is running, Windows stops the service automatically when
Windows shuts down. The server also can be stopped manually by
using the Services utility, the NET
STOP MySQL command, or the mysqladmin
shutdown command.
You also have the choice of installing the server as a manual
service if you do not wish for the service to be started
automatically during the boot process. To do this, use the
--install-manual option rather than the
--install option:
C:\> "C:\Program Files\MySQL\MySQL Server 5.6\bin\mysqld" --install-manual
To remove a server that is installed as a service, first stop it
if it is running by executing NET STOP MySQL.
Then use the --remove option to
remove it:
C:\> "C:\Program Files\MySQL\MySQL Server 5.6\bin\mysqld" --remove
If mysqld is not running as a service, you can start it from the command line. For instructions, see Section 2.3.5.5, “Starting MySQL from the Windows Command Line”.
Please see Section 2.3.6, “Troubleshooting a MySQL Installation Under Windows”, if you encounter difficulties during installation.
You can test whether the MySQL server is working by executing any of the following commands:
C:\>"C:\Program Files\MySQL\MySQL Server 5.6\bin\mysqlshow"C:\>"C:\Program Files\MySQL\MySQL Server 5.6\bin\mysqlshow" -u root mysqlC:\>"C:\Program Files\MySQL\MySQL Server 5.6\bin\mysqladmin" version status procC:\>"C:\Program Files\MySQL\MySQL Server 5.6\bin\mysql" test
If mysqld is slow to respond to TCP/IP
connections from client programs, there is probably a problem
with your DNS. In this case, start mysqld
with the --skip-name-resolve
option and use only localhost and IP
addresses in the Host column of the MySQL
grant tables.
You can force a MySQL client to use a named-pipe connection
rather than TCP/IP by specifying the
--pipe or
--protocol=PIPE option, or by
specifying . (period) as the host name. Use
the --socket option to specify
the name of the pipe if you do not want to use the default pipe
name.
Note that if you have set a password for the
root account, deleted the anonymous account,
or created a new user account, then you must use the appropriate
-u and -p options with the
commands shown above to connect with the MySQL Server. See
Section 4.2.2, “Connecting to the MySQL Server”.
For more information about mysqlshow, see Section 4.5.6, “mysqlshow — Display Database, Table, and Column Information”.
When installing and running MySQL for the first time, you may encounter certain errors that prevent the MySQL server from starting. The purpose of this section is to help you diagnose and correct some of these errors.
Your first resource when troubleshooting server issues is the
error log. The MySQL server uses the error log to record
information relevant to the error that prevents the server from
starting. The error log is located in the data directory specified
in your my.ini file. The default data
directory location is C:\Program Files\MySQL\MySQL
Server 5.6\data. See
Section 5.2.2, “The Error Log”.
Another source of information regarding possible errors is the console messages displayed when the MySQL service is starting. Use the NET START MySQL command from the command line after installing mysqld as a service to see any error messages regarding the starting of the MySQL server as a service. See Section 2.3.5.7, “Starting MySQL as a Windows Service”.
The following examples show other common error messages you may encounter when installing MySQL and starting the server for the first time:
If the MySQL server cannot find the mysql
privileges database or other critical files, you may see these
messages:
System error 1067 has occurred. Fatal error: Can't open privilege tables: Table 'mysql.host' doesn't exist
These messages often occur when the MySQL base or data
directories are installed in different locations than the
default locations (C:\Program Files\MySQL\MySQL
Server 5.6 and C:\Program
Files\MySQL\MySQL Server 5.6\data,
respectively).
This situation may occur when MySQL is upgraded and installed to a new location, but the configuration file is not updated to reflect the new location. In addition, there may be old and new configuration files that conflict. Be sure to delete or rename any old configuration files when upgrading MySQL.
If you have installed MySQL to a directory other than
C:\Program Files\MySQL\MySQL Server
5.6, you need to ensure that the MySQL
server is aware of this through the use of a configuration
(my.ini) file. The
my.ini file needs to be located in your
Windows directory, typically C:\WINDOWS.
You can determine its exact location from the value of the
WINDIR environment variable by issuing the
following command from the command prompt:
C:\> echo %WINDIR%
An option file can be created and modified with any text
editor, such as Notepad. For example, if MySQL is installed in
E:\mysql and the data directory is
D:\MySQLdata, you can create the option
file and set up a [mysqld] section to
specify values for the basedir and
datadir options:
[mysqld] # set basedir to your installation path basedir=E:/mysql # set datadir to the location of your data directory datadir=D:/MySQLdata
Note that Windows path names are specified in option files using (forward) slashes rather than backslashes. If you do use backslashes, double them:
[mysqld] # set basedir to your installation path basedir=C:\\Program Files\\MySQL\\MySQL Server 5.6 # set datadir to the location of your data directory datadir=D:\\MySQLdata
The rules for use of backslash in option file values are given in Section 4.2.3.3, “Using Option Files”.
If you change the datadir value in your MySQL
configuration file, you must move the contents of the existing
MySQL data directory before restarting the MySQL server.
If you reinstall or upgrade MySQL without first stopping and removing the existing MySQL service and install MySQL using the MySQL Configuration Wizard, you may see this error:
Error: Cannot create Windows service for MySql. Error: 0
This occurs when the Configuration Wizard tries to install the service and finds an existing service with the same name.
One solution to this problem is to choose a service name other
than mysql when using the configuration
wizard. This enables the new service to be installed
correctly, but leaves the outdated service in place. Although
this is harmless, it is best to remove old services that are
no longer in use.
To permanently remove the old mysql
service, execute the following command as a user with
administrative privileges, on the command-line:
C:\> sc delete mysql
[SC] DeleteService SUCCESS
If the sc utility is not available for your
version of Windows, download the delsrv
utility from
http://www.microsoft.com/windows2000/techinfo/reskit/tools/existing/delsrv-o.asp
and use the delsrv mysql syntax.
This section lists some of the steps you should take when upgrading MySQL on Windows.
Review Section 2.11.1, “Upgrading MySQL”, for additional information on upgrading MySQL that is not specific to Windows.
You should always back up your current MySQL installation before performing an upgrade. See Section 6.2, “Database Backup Methods”.
Download the latest Windows distribution of MySQL from http://dev.mysql.com/downloads/.
Before upgrading MySQL, you must stop the server. If the server is installed as a service, stop the service with the following command from the command prompt:
C:\> NET STOP MySQL
If you are not running the MySQL server as a service, use mysqladmin to stop it. For example, before upgrading from MySQL 5.5 to 5.6, use mysqladmin from MySQL 5.5 as follows:
C:\> "C:\Program Files\MySQL\MySQL Server 5.5\bin\mysqladmin" -u root shutdown
If the MySQL root user account has a
password, you need to invoke mysqladmin
with the -p option and supply the password
when prompted.
Before upgrading to MySQL 5.6 from a version previous to 4.1.5, or from a version of MySQL installed from a Zip archive to a version of MySQL installed with the MySQL Installation Wizard, you must first manually remove the previous installation and MySQL service (if the server is installed as a service).
To remove the MySQL service, use the following command:
C:\> C:\mysql\bin\mysqld --remove
If you do not remove the existing service, the MySQL Installation Wizard may fail to properly install the new MySQL service.
If you are using the MySQL Installation Wizard, start the wizard as described in Section 2.3.3.1, “Using the MySQL Installation Wizard”.
If you are installing MySQL from a Zip archive, extract the
archive. You may either overwrite your existing MySQL
installation (usually located at
C:\mysql), or install it into a different
directory, such as C:\mysql5. Overwriting
the existing installation is recommended.
If you were running MySQL as a Windows service and you had to remove the service earlier in this procedure, reinstall the service. (See Section 2.3.5.7, “Starting MySQL as a Windows Service”.)
Restart the server. For example, use NET START MySQL if you run MySQL as a service, or invoke mysqld directly otherwise.
As Administrator, run mysql_upgrade to check your tables, attempt to repair them if necessary, and update your grant tables if they have changed so that you can take advantage of any new capabilities. See Section 4.4.8, “mysql_upgrade — Check Tables for MySQL Upgrade”.
If you encounter errors, see Section 2.3.6, “Troubleshooting a MySQL Installation Under Windows”.
On Windows, you need not create the data directory and the grant
tables. MySQL Windows distributions include the grant tables with
a set of preinitialized accounts in the mysql
database under the data directory. Regarding passwords, if you
installed MySQL using the Windows Installation Wizard, you may
have already assigned passwords to the accounts. (See
Section 2.3.3.1, “Using the MySQL Installation Wizard”.) Otherwise, use the
password-assignment procedure given in
Section 2.10.2, “Securing the Initial MySQL Accounts”.
Before setting up passwords, you might want to try running some
client programs to make sure that you can connect to the server
and that it is operating properly. Make sure that the server is
running (see Section 2.3.5.4, “Starting the Server for the First Time”), and
then issue the following commands to verify that you can retrieve
information from the server. You may need to specify directory
different from C:\mysql\bin on the command
line. If you used the Windows Installation Wizard, the default
directory is C:\Program Files\MySQL\MySQL Server
5.6, and the mysql and
mysqlshow client programs are in
C:\Program Files\MySQL\MySQL Server
5.6\bin. See
Section 2.3.3.1, “Using the MySQL Installation Wizard”, for more information.
Use mysqlshow to see what databases exist:
C:\> C:\mysql\bin\mysqlshow
+--------------------+
| Databases |
+--------------------+
| information_schema |
| mysql |
| test |
+--------------------+
The list of installed databases may vary, but will always include
the minimum of mysql and
information_schema. In most cases, the
test database will also be installed
automatically.
The preceding command (and commands for other MySQL programs such
as mysql) may not work if the correct MySQL
account does not exist. For example, the program may fail with an
error, or you may not be able to view all databases. If you
installed using the MSI packages and used the MySQL Server
Instance Config Wizard, then the root user will
have been created automatically with the password you supplied. In
this case, you should use the -u root and
-p options. (You will also need to use the
-u root and -p options if you
have already secured the initial MySQL accounts.) With
-p, you will be prompted for the
root password. For example:
C:\>C:\mysql\bin\mysqlshow -u root -pEnter password:(enter root password here)+--------------------+ | Databases | +--------------------+ | information_schema | | mysql | | test | +--------------------+
If you specify a database name, mysqlshow displays a list of the tables within the database:
C:\> C:\mysql\bin\mysqlshow mysql
Database: mysql
+---------------------------+
| Tables |
+---------------------------+
| columns_priv |
| db |
| event |
| func |
| help_category |
| help_keyword |
| help_relation |
| help_topic |
| host |
| plugin |
| proc |
| procs_priv |
| servers |
| tables_priv |
| time_zone |
| time_zone_leap_second |
| time_zone_name |
| time_zone_transition |
| time_zone_transition_type |
| user |
+---------------------------+
Use the mysql program to select information
from a table in the mysql database:
C:\> C:\mysql\bin\mysql -e "SELECT Host,Db,User FROM mysql.db"
+------+--------+------+
| host | db | user |
+------+--------+------+
| % | test | |
| % | test_% | |
+------+--------+------+
For more information about mysqlshow and mysql, see Section 4.5.6, “mysqlshow — Display Database, Table, and Column Information”, and Section 4.5.1, “mysql — The MySQL Command-Line Tool”.
If you are running a version of Windows that supports services, you can set up the MySQL server to run automatically when Windows starts. See Section 2.3.5.7, “Starting MySQL as a Windows Service”.
MySQL for Mac OS X is available in a number of different forms:
Native Package Installer format, which uses the native Mac OS X installer to walk you through the installation of MySQL. For more information, see Section 2.4.2, “Installing MySQL on Mac OS X Using Native Packages”. You can use the package installer with Mac OS X 10.3 and later, and the package is available for both PowerPC and Intel architectures, and 32-bit and 64-bit architectures. There is no Universal Binary available using the package installation method. The user you use to perform the installation must have administrator privileges.
Tar package format, which uses a file packaged using the Unix tar and gzip commands. To use this method, you will need to open a Terminal window. You do not need administrator privileges using this method, as you can install the MySQL server anywhere using this method. For more information on using this method, you can use the generic instructions for using a tarball, Section 2.2, “Installing MySQL from Generic Binaries on Unix/Linux”.You can use the package installer with Mac OS X 10.3 and later, and available for both PowerPC and Intel architectures, and both 32-bit and 64-bit architectures. A Universal Binary, incorporating both Power PC and Intel architectures and 32-bit and 64-bit binaries is available.
In addition to the core installation, the Package Installer also includes Section 2.4.3, “Installing the MySQL Startup Item” and Section 2.4.4, “Installing and Using the MySQL Preference Pane”, both of which simplify the management of your installation.
Mac OS X server includes a version of MySQL as standard. If you want to use a more recent version than that supplied with the Mac OS X server release, you can make use of the package or tar formats. For more information on using the MySQL bundled with Mac OS X, see Section 2.4.5, “Using the Bundled MySQL on Mac OS X Server”.
For additional information on using MySQL on Mac OS X, see Section 2.4.1, “General Notes on Installing MySQL on Mac OS X”.
You should keep the following issues and notes in mind:
The default location for the MySQL Unix socket is different on Mac OS X and Mac OS X Server depending on the installation type you chose. The following table shows the default locations by installation type.
Table 2.7. MySQL Unix Socket Locations on Mac OS X by Installation Type
| Installation Type | Socket Location |
|---|---|
| Package Installer from MySQL | /tmp/mysql.sock |
| Tarball from MySQL | /tmp/mysql.sock |
| MySQL Bundled with Mac OS X Server | /var/mysql/mysql.sock |
To prevent issues, you should either change the configuration
of the socket used within your application (for example,
changing php.ini), or you should
configure the socket location using a MySQL configuration file
and the socket option. For more
information, see Section 5.1.2, “Server Command Options”.
You may need (or want) to create a specific
mysql user to own the MySQL directory and
data. On Mac OS X 10.4 and lower you can do this by using the
Netinfo Manager application, located within
the Utilities folder within the
Applications folder. On Mac OS X 10.5 and
later you can do this through the Directory
Utility. From Mac OS X 10.5 and later (including Mac
OS X Server 10.5) the mysql should already
exist. For use in single user mode, an entry for
_mysql (note the underscore prefix) should
already exist within the system
/etc/passwd file.
Due to a bug in the Mac OS X package installer, you may see this error message in the destination disk selection dialog:
You cannot install this software on this disk. (null)
If this error occurs, click the Go Back
button once to return to the previous screen. Then click
Continue to advance to the destination disk
selection again, and you should be able to choose the
destination disk correctly. We have reported this bug to Apple
and it is investigating this problem.
Because the MySQL package installer installs the MySQL
contents into a version and platform specific directory, you
can use this to upgrade and migrate your database between
versions. You will need to either copy the
data directory from the old version to
the new version, or alternatively specify an alternative
datadir value to set location of the data
directory.
You might want to add aliases to your shell's resource file to make it easier to access commonly used programs such as mysql and mysqladmin from the command line. The syntax for bash is:
alias mysql=/usr/local/mysql/bin/mysql alias mysqladmin=/usr/local/mysql/bin/mysqladmin
For tcsh, use:
alias mysql /usr/local/mysql/bin/mysql alias mysqladmin /usr/local/mysql/bin/mysqladmin
Even better, add /usr/local/mysql/bin to
your PATH environment variable. You can do
this by modifying the appropriate startup file for your shell.
For more information, see Section 4.2.1, “Invoking MySQL Programs”.
After you have copied over the MySQL database files from the
previous installation and have successfully started the new
server, you should consider removing the old installation
files to save disk space. Additionally, you should also remove
older versions of the Package Receipt directories located in
/Library/Receipts/mysql-.
VERSION.pkg
You can install MySQL on Mac OS X 10.3.x (“Panther”) or newer using a Mac OS X binary package in PKG format instead of the binary tarball distribution. Please note that older versions of Mac OS X (for example, 10.1.x or 10.2.x) are not supported by this package.
The package is located inside a disk image
(.dmg) file that you first need to mount by
double-clicking its icon in the Finder. It should then mount the
image and display its contents.
Before proceeding with the installation, be sure to stop all running MySQL server instances by using either the MySQL Manager Application (on Mac OS X Server) or mysqladmin shutdown on the command line.
When installing from the package version, you should also install the MySQL Preference Pane, which will enable you to control the startup and execution of your MySQL server from System Preferences. For more information, see Section 2.4.4, “Installing and Using the MySQL Preference Pane”.
When installing using the package installer, the files are
installed into a directory within /usr/local
matching the name of the installation version and platform. For
example, the installer file
mysql-5.1.39-osx10.5-x86_64.pkg installs
MySQL into /usr/local/mysql-5.1.39-osx10.5-x86_64
. The following table shows the layout of the
installation directory.
Table 2.8. MySQL Installation Layout on Mac OS X
| Directory | Contents of Directory |
|---|---|
bin | Client programs and the mysqld server |
data | Log files, databases |
docs | Manual in Info format |
include | Include (header) files |
lib | Libraries |
man | Unix manual pages |
mysql-test | MySQL test suite |
scripts | mysql_install_db |
share | Miscellaneous support files, including error messages, sample configuration files, SQL for database installation |
sql-bench | Benchmarks |
support-files | Scripts and sample configuration files |
/tmp/mysql.sock | Location of the MySQL Unix socket |
During the package installer process, a symbolic link from
/usr/local/mysql to the version/platform
specific directory created during installation will be created
automatically.
Download and open the MySQL package installer, which is
provided on a disk image (.dmg) that
includes the main MySQL installation package, the
MySQLStartupItem.pkg installation
package, and the MySQL.prefPane.
Double-click the disk image to open it.
Double-click the MySQL installer package. It will be named
according to the version of MySQL you have downloaded. For
example, if you have downloaded MySQL 5.1.39, double-click
mysql-5.1.39-osx10.5-x86.pkg.
You will be presented with the opening installer dialog. Click to begin installation.

A copy of the installation instructions and other important information relevant to this installation are displayed. Click .
If you have downloaded the community version of MySQL, you will be shown a copy of the relevant GNU General Public License. Click .
Select the drive you want to use to install the MySQL Startup Item. The drive must have a valid, bootable, Mac OS X operating system installed. Click .

You will be asked to confirm the details of the installation, including the space required for the installation. To change the drive on which the startup item is installed, click either or . To install the startup item, click .
Once the installation has been completed successfully, you will be shown an Install Succeeded message.
For convenience, you may also want to install the startup item and preference pane. See Section 2.4.3, “Installing the MySQL Startup Item”, and Section 2.4.4, “Installing and Using the MySQL Preference Pane”.
The MySQL Installation Package includes a startup item that can be used to automatically start and stop MySQL.
To install the MySQL Startup Item:
Download and open the MySQL package installer, which is
provided on a disk image (.dmg) that
includes the main MySQL installation package, the
MySQLStartupItem.pkg installation
package, and the MySQL.prefPane.
Double-click the disk image to open it.
Double-click the MySQLStartItem.pkg file
to start the installation process.
You will be presented with the Install MySQL Startup Item dialog.

Click to continue the installation process.
A copy of the installation instructions and other important information relevant to this installation are displayed. Click .
Select the drive you want to use to install the MySQL Startup Item. The drive must have a valid, bootable, Mac OS X operating system installed. Click .

You will be asked to confirm the details of the installation. To change the drive on which the startup item is installed, click either or . To install the startup item, click .
Once the installation has been completed successfully, you will be shown an Install Succeeded message.

The Startup Item for MySQL is installed into
/Library/StartupItems/MySQLCOM. The Startup
Item installation adds a variable
MYSQLCOM=-YES- to the system configuration file
/etc/hostconfig. If you want to disable the
automatic startup of MySQL, change this variable to
MYSQLCOM=-NO-.
After the installation, you can start and stop MySQL by running the following commands in a terminal window. You must have administrator privileges to perform these tasks, and you may be prompted for your password.
If you have installed the Startup Item, use this command to start the server:
shell> sudo /Library/StartupItems/MySQLCOM/MySQLCOM start
If you have installed the Startup Item, use this command to stop the server:
shell> sudo /Library/StartupItems/MySQLCOM/MySQLCOM stop
The MySQL Package installer disk image also includes a custom MySQL Preference Pane that enables you to start, stop, and control automated startup during boot of your MySQL installation.
To install the MySQL Preference Pane:
Download and open the MySQL package installer package, which
is provided on a disk image (.dmg) that
includes the main MySQL installation package, the
MySQLStartupItem.pkg installation
package, and the MySQL.prefPane.
Double-click the disk image to open it.
Double-click the MySQL.prefPane. The
MySQL System Preferences will open.
If this is the first time you have installed the preference pane, you will be asked to confirm installation and whether you want to install the preference pane for all users, or only the current user. To install the preference pane for all users you will need administrator privileges. If necessary, you will be prompted for the username and password for a user with administrator privileges.
If you already have the MySQL Preference Pane installed, you will be asked to confirm whether you want to overwrite the existing MySQL Preference Pane.
The MySQL Preference Pane only starts and stops MySQL installation installed from the MySQL package installation that have been installed in the default location.
Once the MySQL Preference Pane has been installed, you can control your MySQL server instance using the preference pane. To use the preference pane, open the System Preferences... from the Apple menu. Select the MySQL preference pane by clicking the MySQL logo within the Other section of the preference panes list.

The MySQL Preference Pane shows the current status of the MySQL server, showing stopped (in red) if the server is not running and running (in green) if the server has already been started. The preference pane also shows the current setting for whether the MySQL server has been set to start automatically.
To start MySQL using the preference pane:
Click . You may be prompted for the username and password of a user with administrator privileges to start the MySQL server.
To stop MySQL using the preference pane:
Click . You may be prompted for the username and password of a user with administrator privileges to stop the MySQL server.
To automatically start the MySQL server when the system boots:
Check the check box next to Automatically Start MySQL Server on Startup.
To disable automatic MySQL server startup when the system boots:
Uncheck the check box next to Automatically Start MySQL Server on Startup.
You can close the System Preferences... window once you have completed your settings.
If you are running Mac OS X Server, a version of MySQL should already be installed. The following table shows the versions of MySQL that ship with Mac OS X Server versions.
Table 2.9. MySQL Versions Preinstalled with Mac OS X Server
| Mac OS X Server Version | MySQL Version |
|---|---|
| 10.2-10.2.2 | 3.23.51 |
| 10.2.3-10.2.6 | 3.23.53 |
| 10.3 | 4.0.14 |
| 10.3.2 | 4.0.16 |
| 10.4.0 | 4.1.10a |
| 10.5.0 | 5.0.45 |
| 10.6.0 | 5.0.82 |
The following table shows the installation layout of MySQL on Mac OS X Server.
Table 2.10. MySQL Directory Layout for Preinstalled MySQL Installations on Mac OS X Server
| Directory | Contents of Directory |
|---|---|
/usr/bin | Client programs |
/var/mysql | Log files, databases |
/usr/libexec | The mysqld server |
/usr/share/man | Unix manual pages |
/usr/share/mysql/mysql-test | MySQL test suite |
/usr/share/mysql | Miscellaneous support files, including error messages, character set files, sample configuration files, SQL for database installation |
/var/mysql/mysql.sock | Location of the MySQL Unix socket |
For more information on managing the bundled MySQL instance in Mac OS X Server 10.5, see Mac OS X Server: Web Technologies Administration For Version 10.5 Leopard.
For more information on managing the bundled MySQL instance in Mac OS X Server 10.6, see Mac OS X Server: Web Technologies Administration Version 10.6 Snow Leopard.
The MySQL server bundled with Mac OS X Server does not include the MySQL client libraries and header files required to access and use MySQL from a third-party driver, such as Perl DBI or PHP. For more information on obtaining and installing MySQL libraries, see Mac OS X Server version 10.5: MySQL libraries available for download. Alternatively, you can ignore the bundled MySQL server and install MySQL from the package or tarball installation.
Linux supports a number of different solutions for installing MySQL. The recommended method is to use one of the distributions from Oracle. If you choose this method, there are three options available:
Installing from a generic binary package in
.tar.gz format. See
Section 2.2, “Installing MySQL from Generic Binaries on Unix/Linux” for more information.
Extracting and compiling MySQL from a source distribution. For detailed instructions, see Section 2.9, “Installing MySQL from Source”.
Installing using a pre-compiled RPM package. For more information on using the RPM solution, see Section 2.5.1, “Installing MySQL from RPM Packages on Linux”.
As an alternative, you can use the native package manager within your Linux distribution to automatically download and install MySQL for you. Native package installations can take of the download and dependencies required to run MySQL, but the MySQL version will often be some way behind the currently available release. You will also normally be unable to install developmental releases, as these are not usually made available in the native repository. For more information on using the native package installers, see Section 2.5.2, “Installing MySQL on Linux using Native Package Manager”.
For many Linux installations, you will want to set up MySQL to be
started automatically when your machine starts. Many of the native
package installations perform this operation for you, but for
source, binary and RPM solutions you may need to set this up
separately. The required script, mysql.server,
can be found in the support-files directory
under the MySQL installation directory or in a MySQL source tree.
You can install it as /etc/init.d/mysql for
automatic MySQL startup and shutdown. See
Section 2.10.1.2, “Starting and Stopping MySQL Automatically”.
The recommended way to install MySQL on RPM-based Linux
distributions is by using the RPM packages. The RPMs that we
provide to the community should work on all versions of Linux that
support RPM packages and use glibc 2.3. To
obtain RPM packages, see Section 2.1.3, “How to Get MySQL”.
For non-RPM Linux distributions, you can install MySQL using a
.tar.gz package. See
Section 2.2, “Installing MySQL from Generic Binaries on Unix/Linux”.
Installations created from our Linux RPM distributions result in files under the following system directories.
Table 2.11. MySQL Installation Layout for Linux RPM
| Directory | Contents of Directory |
|---|---|
/usr/bin | Client programs and scripts |
/usr/sbin | The mysqld server |
/var/lib/mysql | Log files, databases |
/usr/share/info | Manual in Info format |
/usr/share/man | Unix manual pages |
/usr/include/mysql | Include (header) files |
/usr/lib/mysql | Libraries |
/usr/share/mysql | Miscellaneous support files, including error messages, character set files, sample configuration files, SQL for database installation |
/usr/share/sql-bench | Benchmarks |
RPM distributions of MySQL often are provided by other vendors. Be aware that they may differ in features and capabilities from those built by us, and that the instructions in this manual do not necessarily apply to installing them. The vendor's instructions should be consulted instead.
In most cases, you need to install only the
MySQL-server and
MySQL-client packages to get a functional MySQL
installation. The other packages are not required for a standard
installation.
RPMs for MySQL Cluster.
Standard MySQL server RPMs built by MySQL do not provide support
for the NDBCLUSTER storage engine.
When upgrading a MySQL Cluster RPM installation, you must
upgrade all installed RPMs, including the
Server and Client RPMs.
For more information about installing MySQL Cluster from RPMs, see MySQL Cluster Installation.
For upgrades, if your installation was originally produced by installing multiple RPM packages, it is best to upgrade all the packages, not just some. For example, if you previously installed the server and client RPMs, do not upgrade just the server RPM.
If you get a dependency failure when trying to install MySQL
packages (for example, error: removing these packages
would break dependencies: libmysqlclient.so.10 is needed by
...), you should also install the
MySQL-shared-compat package, which includes
both the shared libraries for backward compatibility
(libmysqlclient.so.12 for MySQL 4.0 and
libmysqlclient.so.10 for MySQL 3.23).
The RPM packages shown in the following list are available. The
names shown here use a suffix of
.glibc23.i386.rpm, but particular packages
can have different suffixes, described later.
MySQL-server-
VERSION.glibc23.i386.rpm
The MySQL server. You need this unless you only want to connect to a MySQL server running on another machine.
MySQL-client-
VERSION.glibc23.i386.rpm
The standard MySQL client programs. You probably always want to install this package.
MySQL-devel-
VERSION.glibc23.i386.rpm
The libraries and include files that are needed if you want to compile other MySQL clients, such as the Perl modules.
MySQL-debuginfo-
VERSION.glibc23.i386.rpm
This package contains debugging information.
debuginfo RPMs are never needed to use
MySQL software; this is true both for the server and for
client programs. However, they contain additional information
that might be needed by a debugger to analyze a crash.
MySQL-shared-
VERSION.glibc23.i386.rpm
This package contains the shared libraries
(libmysqlclient.so*) that certain languages
and applications need to dynamically load and use MySQL. It
contains single-threaded and thread-safe libraries.
MySQL-shared-compat-
VERSION.glibc23.i386.rpm
This package includes the shared libraries for MySQL 3.23, 4.0, and so on, but not the libraries for the current release. It contains single-threaded and thread-safe libraries. Install this package if you have applications installed that are dynamically linked against older versions of MySQL but you want to upgrade to the current version without breaking the library dependencies.
MySQL-embedded-
VERSION.glibc23.i386.rpm
The embedded MySQL server library.
MySQL-test-
VERSION.glibc23.i386.rpm
This package includes the MySQL test suite.
MySQL-
VERSION.src.rpm
This contains the source code for all of the previous packages. It can also be used to rebuild the RPMs on other architectures (for example, Alpha or SPARC).
The suffix of RPM package names (following the
VERSION value) has the following
syntax:
.PLATFORM.CPU.rpm
The PLATFORM and
CPU values indicate the type of system
for which the package is built.
PLATFORM indicates the platform and
CPU indicates the processor type or
family.
All packages are dynamically linked against
glibc 2.3. The
PLATFORM value indicates whether the
package is platform independent or intended for a specific
platform, as shown in the following table.
Table 2.12. MySQL Linux Installation Packages
PLATFORM Value | Intended Use |
|---|---|
glibc23 | Platform independent, should run on any Linux distribution that supports
glibc 2.3 |
rhel3, rhel4 | Red Hat Enterprise Linux 3 or 4 |
sles9, sles10 | SuSE Linux Enterprise Server 9 or 10 |
In MySQL 5.6, only glibc23
packages are available currently.
The CPU value indicates the processor
type or family for which the package is built.
Table 2.13. MySQL Installation Packages for Linux CPU Identifier
CPU Value | Intended Processor Type or Family |
|---|---|
i386 | x86 processor, 386 and up |
i586 | x86 processor, Pentium and up |
x86_64 | 64-bit x86 processor |
ia64 | Itanium (IA-64) processor |
To see all files in an RPM package (for example, a
MySQL-server RPM), run a command like this:
shell> rpm -qpl MySQL-server-VERSION.glibc23.i386.rpm
To perform a standard minimal installation, install the server and client RPMs:
shell>rpm -i MySQL-server-shell>VERSION.glibc23.i386.rpmrpm -i MySQL-client-VERSION.glibc23.i386.rpm
To install only the client programs, install just the client RPM:
shell> rpm -i MySQL-client-VERSION.glibc23.i386.rpm
RPM provides a feature to verify the integrity and authenticity of
packages before installing them. If you would like to learn more
about this feature, see
Section 2.1.4, “Verifying Package Integrity Using MD5 Checksums or
GnuPG”.
The server RPM places data under the
/var/lib/mysql directory. The RPM also
creates a login account for a user named mysql
(if one does not exist) to use for running the MySQL server, and
creates the appropriate entries in
/etc/init.d/ to start the server
automatically at boot time. (This means that if you have performed
a previous installation and have made changes to its startup
script, you may want to make a copy of the script so that you do
not lose it when you install a newer RPM.) See
Section 2.10.1.2, “Starting and Stopping MySQL Automatically”, for more information on how
MySQL can be started automatically on system startup.
If you want to install the MySQL RPM on older Linux distributions
that do not support initialization scripts in
/etc/init.d (directly or through a symlink),
you should create a symbolic link that points to the location
where your initialization scripts actually are installed. For
example, if that location is
/etc/rc.d/init.d, use these commands before
installing the RPM to create /etc/init.d as a
symbolic link that points there:
shell>cd /etcshell>ln -s rc.d/init.d .
However, all current major Linux distributions should support the
new directory layout that uses /etc/init.d,
because it is required for LSB (Linux Standard Base) compliance.
In MySQL 5.6, during a new installation, the server boot scripts are installed, but the MySQL server is not started at the end of the installation, since the status of the server during an unattended installation is not known.
In MySQL 5.6, during an upgrade installation using the RPM packages, if the MySQL server is running when the upgrade occurs, the MySQL server is stopped, the upgrade occurs, and the MySQL server is restarted. If the MySQL server is not already running when the RPM upgrade occurs, the MySQL server is not started at the end of the installation.
If something goes wrong, you can find more information in the binary installation section. See Section 2.2, “Installing MySQL from Generic Binaries on Unix/Linux”.
The accounts that are listed in the MySQL grant tables initially have no passwords. After starting the server, you should set up passwords for them using the instructions in Section 2.10, “Postinstallation Setup and Testing”.
During RPM installation, a user named mysql and
a group named mysql are created on the system.
This is done using the useradd,
groupadd, and usermod
commands. Those commands require appropriate administrative
privileges, which is required for locally managed users and groups
(as listed in the /etc/passwd and
/etc/group files) by the RPM installation
process being run by root.
If you log in as the mysql user, you may find
that MySQL displays “Invalid (old?) table or database
name” errors that mention .mysqlgui,
lost+found, .mysqlgui,
.bash_history,
.fonts.cache-1,
.lesshst,
.mysql_history,
.profile, .viminfo, and
similar files created by MySQL or operating system utilities. You
can safely ignore these error messages or remove the files or
directories that cause them if you do not need them.
For nonlocal user management (LDAP, NIS, and so forth), the administrative tools may require additional authentication (such as a password), and will fail if the installing user does not provide this authentication. Even if they fail, the RPM installation will not abort but succeed, and this is intentional. If they failed, some of the intended transfer of ownership may be missing, and it is recommended that the system administrator then manually ensures some appropriate user and group exists and manually transfers ownership following the actions in the RPM spec file.
Many Linux distributions include a version of the MySQL server, client tools, and development components into the standard package management system built into distributions such as Fedora, Debian, Ubuntu, and Gentoo. This section provides basic instructions for installing MySQL using these systems.
Native package installations can take care of the download and dependencies required to run MySQL, but the MySQL version will often be some way behind the currently available release. You will also normally be unable to install developmental releases, as these are not usually made available in the native repository.
Distribution specific instructions are shown below:
Red Hat Linux, Fedora, CentOS
For Red Hat and similar distributions, the MySQL distribution
is divided into a number of separate packages,
mysql for the client tools,
mysql-server for the server and associated
tools, and mysql-libs for the libraries.
The libraries are required if you want to provide connectivity
from different languages and environments such as Perl, Python
and others.
To install, use the yum command to specify the packages that you want to install. For example:
root-shell> yum install mysql mysql-server mysql-libs mysql-server Loaded plugins: presto, refresh-packagekit Setting up Install Process Resolving Dependencies --> Running transaction check ---> Package mysql.x86_64 0:5.1.48-2.fc13 set to be updated ---> Package mysql-libs.x86_64 0:5.1.48-2.fc13 set to be updated ---> Package mysql-server.x86_64 0:5.1.48-2.fc13 set to be updated --> Processing Dependency: perl-DBD-MySQL for package: mysql-server-5.1.48-2.fc13.x86_64 --> Running transaction check ---> Package perl-DBD-MySQL.x86_64 0:4.017-1.fc13 set to be updated --> Finished Dependency Resolution Dependencies Resolved ================================================================================ Package Arch Version Repository Size ================================================================================ Installing: mysql x86_64 5.1.48-2.fc13 updates 889 k mysql-libs x86_64 5.1.48-2.fc13 updates 1.2 M mysql-server x86_64 5.1.48-2.fc13 updates 8.1 M Installing for dependencies: perl-DBD-MySQL x86_64 4.017-1.fc13 updates 136 k Transaction Summary ================================================================================ Install 4 Package(s) Upgrade 0 Package(s) Total download size: 10 M Installed size: 30 M Is this ok [y/N]: y Downloading Packages: Setting up and reading Presto delta metadata Processing delta metadata Package(s) data still to download: 10 M (1/4): mysql-5.1.48-2.fc13.x86_64.rpm | 889 kB 00:04 (2/4): mysql-libs-5.1.48-2.fc13.x86_64.rpm | 1.2 MB 00:06 (3/4): mysql-server-5.1.48-2.fc13.x86_64.rpm | 8.1 MB 00:40 (4/4): perl-DBD-MySQL-4.017-1.fc13.x86_64.rpm | 136 kB 00:00 -------------------------------------------------------------------------------- Total 201 kB/s | 10 MB 00:52 Running rpm_check_debug Running Transaction Test Transaction Test Succeeded Running Transaction Installing : mysql-libs-5.1.48-2.fc13.x86_64 1/4 Installing : mysql-5.1.48-2.fc13.x86_64 2/4 Installing : perl-DBD-MySQL-4.017-1.fc13.x86_64 3/4 Installing : mysql-server-5.1.48-2.fc13.x86_64 4/4 Installed: mysql.x86_64 0:5.1.48-2.fc13 mysql-libs.x86_64 0:5.1.48-2.fc13 mysql-server.x86_64 0:5.1.48-2.fc13 Dependency Installed: perl-DBD-MySQL.x86_64 0:4.017-1.fc13 Complete!
MySQL and the MySQL server should now be installed. A sample
configuration file is installed into
/etc/my.cnf. An init script, to start and
stop the server, will have been installed into
/etc/init.d/mysqld. To start the MySQL
server use service:
root-shell> service mysqld start
To enable the server to be started and stopped automatically during boot, use chkconfig:
root-shell> chkconfig --levels 235 mysqld on
Which enables the MySQL server to be started (and stopped) automatically at the specified the run levels.
The database tables will have been automatically created for you, if they do not already exist. You should, however, run mysql_secure_installation to set the root passwords on your server.
Debian, Ubuntu, Kubuntu
On Debian and related distributions, there are two packages,
mysql-client and
mysql-server, for the client and server
components respectively. You should specify an explicit
version, for example mysql-client-5.1, to
ensure that you install the version of MySQL that you want.
To download and install, including any dependencies, use the apt-get command, specifying the packages that you want to install.
Before installing, make sure that you update your
apt-get index files to ensure you are
downloading the latest available version.
A sample installation of the MySQL packages might look like this (some sections trimmed for clarity):
root-shell> apt-get install mysql-client-5.1 mysql-server-5.1 Reading package lists... Done Building dependency tree Reading state information... Done The following packages were automatically installed and are no longer required: linux-headers-2.6.28-11 linux-headers-2.6.28-11-generic Use 'apt-get autoremove' to remove them. The following extra packages will be installed: bsd-mailx libdbd-mysql-perl libdbi-perl libhtml-template-perl libmysqlclient15off libmysqlclient16 libnet-daemon-perl libplrpc-perl mailx mysql-common postfix Suggested packages: dbishell libipc-sharedcache-perl tinyca procmail postfix-mysql postfix-pgsql postfix-ldap postfix-pcre sasl2-bin resolvconf postfix-cdb The following NEW packages will be installed bsd-mailx libdbd-mysql-perl libdbi-perl libhtml-template-perl libmysqlclient15off libmysqlclient16 libnet-daemon-perl libplrpc-perl mailx mysql-client-5.1 mysql-common mysql-server-5.1 postfix 0 upgraded, 13 newly installed, 0 to remove and 182 not upgraded. Need to get 1907kB/25.3MB of archives. After this operation, 59.5MB of additional disk space will be used. Do you want to continue [Y/n]? Y Get: 1 http://gb.archive.ubuntu.com jaunty-updates/main mysql-common 5.1.30really5.0.75-0ubuntu10.5 [63.6kB] Get: 2 http://gb.archive.ubuntu.com jaunty-updates/main libmysqlclient15off 5.1.30really5.0.75-0ubuntu10.5 [1843kB] Fetched 1907kB in 9s (205kB/s) Preconfiguring packages ... Selecting previously deselected package mysql-common. (Reading database ... 121260 files and directories currently installed.) ... Processing 1 added doc-base file(s)... Registering documents with scrollkeeper... Setting up libnet-daemon-perl (0.43-1) ... Setting up libplrpc-perl (0.2020-1) ... Setting up libdbi-perl (1.607-1) ... Setting up libmysqlclient15off (5.1.30really5.0.75-0ubuntu10.5) ... Setting up libdbd-mysql-perl (4.008-1) ... Setting up libmysqlclient16 (5.1.31-1ubuntu2) ... Setting up mysql-client-5.1 (5.1.31-1ubuntu2) ... Setting up mysql-server-5.1 (5.1.31-1ubuntu2) ... * Stopping MySQL database server mysqld ...done. 100825 11:46:15 InnoDB: Started; log sequence number 0 46409 100825 11:46:15 InnoDB: Starting shutdown... 100825 11:46:17 InnoDB: Shutdown completed; log sequence number 0 46409 100825 11:46:17 [Warning] Forcing shutdown of 1 plugins * Starting MySQL database server mysqld ...done. * Checking for corrupt, not cleanly closed and upgrade needing tables. ... Processing triggers for libc6 ... ldconfig deferred processing now taking place
The apt-get command will install a number of packages, including the MySQL server, in order to provide the typical tools and application environment. This can mean that you install a large number of packages in addition to the main MySQL package.
During installation, the initial database will be created, and
you will be prompted for the MySQL root password (and
confirmation). A configuration file will have been created in
/etc/mysql/my.cnf. An init script will
have been created in /etc/init.d/mysql.
The server will already be started. You can manually start and stop the server using:
root-shell> service mysql [start|stop]
The service will automatically be added to the 2, 3 and 4 run levels, with stop scripts in the single, shutdown and restart levels.
Gentoo Linux
As a source-based distribution, installing MySQL on Gentoo involves downloading the source, patching the Gentoo specifics, and then compiling the MySQL server and installing it. This process is handled automatically by the emerge command. Depending on the version of MySQL that you want to install, you may need to unmask the specific version that you want for your chosen platform.
The MySQL server and client tools are provided within a single
package, dev-db/mysql. You can obtain a
list of the versions available to install by looking at the
portage directory for the package:
root-shell> ls /usr/portage/dev-db/mysql/mysql-5.1* mysql-5.1.39-r1.ebuild mysql-5.1.44-r1.ebuild mysql-5.1.44-r2.ebuild mysql-5.1.44-r3.ebuild mysql-5.1.44.ebuild mysql-5.1.45-r1.ebuild mysql-5.1.45.ebuild mysql-5.1.46.ebuild
To install a specific MySQL version, you must specify the entire atom. For example:
root-shell> emerge =dev-db/mysql-5.1.46
A simpler alternative is to use the
virtual/mysql-5.1 package, which will
install the latest version:
root-shell> emerge =virtual/mysql-5.1
If the package is masked (because it is not tested or
certified for the current platform), use the
ACCEPT_KEYWORDS environment variable. For
example:
root-shell> ACCEPT_KEYWORDS="~x86" emerge =virtual/mysql-5.1
After installation, you should create a new database using mysql_install_db, and set the password for the root user on MySQL. You can use the configuration interface to set the password and create the initial database:
root-shell> emerge --config =dev-db/mysql-5.1.46
A sample configuration file will have been created for you in
/etc/mysql/my.cnf, and an init script
will have been created in
/etc/init.d/mysql.
To enable MySQL to start automatically at the normal (default) run levels, you can use:
root-shell> rc-update add default mysql
MySQL on Solaris and OpenSolaris is available in a number of different formats.
For information on installing using the native Solaris
PKG format, see
Section 2.6.1, “Installing MySQL on Solaris using a Solaris PKG”.
On OpenSolaris, the standard package repositories include MySQL packages specially built for OpenSolaris that include entries for the Service Management Framework (SMF) to enable control of the installation using the SMF administration commands. For more information, see Section 2.6.2, “Installing MySQL on OpenSolaris using IPS”.
To use a standard tar binary installation,
use the notes provided in Section 2.2, “Installing MySQL from Generic Binaries on Unix/Linux”.
Check the notes and hints at the end of this section for Solaris
specific notes that you may need before or after installation.
To obtain a binary MySQL distribution for Solaris in tarball or PKG format, http://dev.mysql.com/downloads/mysql/5.6.html.
Additional notes to be aware of when installing and using MySQL on Solaris:
If you want to use MySQL with the mysql user
and group, use the groupadd and
useradd commands:
groupadd mysql useradd -g mysql mysql
If you install MySQL using a binary tarball distribution on Solaris, you may run into trouble even before you get the MySQL distribution unpacked, as the Solaris tar cannot handle long file names. This means that you may see errors when you try to unpack MySQL.
If this occurs, you must use GNU tar
(gtar) to unpack the distribution. In Solaris
10 and OpenSolaris gtar is normally located
in /usr/sfw/bin/gtar, but may not be
included in the default path definition.
When using Solaris 10 for x86_64, you should mount any file
systems on which you intend to store InnoDB
files with the forcedirectio option. (By
default mounting is done without this option.) Failing to do so
will cause a significant drop in performance when using the
InnoDB storage engine on this platform.
If you would like MySQL to start automatically, you can copy
support-files/mysql.server to
/etc/init.d and create a symbolic link to
it named /etc/rc3.d/S99mysql.server.
If too many processes try to connect very rapidly to mysqld, you should see this error in the MySQL log:
Error in accept: Protocol error
You might try starting the server with the
--back_log=50 option as a
workaround for this.
To configure the generation of core files on Solaris you should
use the coreadm command. Because of the
security implications of generating a core on a
setuid() application, by default, Solaris
does not support core files on setuid()
programs. However, you can modify this behavior using
coreadm. If you enable
setuid() core files for the current user,
they will be generated using the mode 600 and owned by the
superuser.
You can install MySQL on Solaris and OpenSolaris using a binary package using the native Solaris PKG format instead of the binary tarball distribution.
To use this package, download the corresponding
mysql-VERSION-solaris10-PLATFORM.pkg.gz file,
then decompress it. For example:
shell> gunzip mysql-5.6.4-solaris10-x86_64.pkg.gz
To install a new package, use pkgadd and follow the onscreen prompts. You must have root privileges to perform this operation:
shell> pkgadd -d mysql-5.6.4-solaris10-x86_64.pkg
The following packages are available:
1 mysql MySQL Community Server (GPL)
(i86pc) 5.6.4
Select package(s) you wish to process (or 'all' to process
all packages). (default: all) [?,??,q]:
The PKG installer installs all of the files and
tools needed, and then initializes your database if one does not
exist. To complete the installation, you should set the root
password for MySQL as provided in the instructions at the end of
the installation. Alternatively, you can run the
mysql_secure_installation script that comes
with the installation.
The default installation directory is
/opt/mysql. You can only change the root path
of the installation when using pkgadd, which
can be used to install MySQL in a different Solaris zone. If you
need to install in a specific directory, use the binary
tar file.
The pkg installer copies a suitable startup
script for MySQL into /etc/init.d/mysql. To
enable MySQL to startup and shutdown automatically, you should
create a link between this file and the init script directories.
For example, to ensure safe startup and shutdown of MySQL you
could use the following commands to add the right links:
shell> ln /etc/init.d/mysql /etc/rc3.d/S91mysql shell> ln /etc/init.d/mysql /etc/rc0.d/K02mysql
To remove MySQL, the installed package name is
mysql. You can use this in combination with the
pkgrm command to remove the installation.
To upgrade when using the Solaris package file format, you must remove the existing installation before installing the updated package. Removal of the package does not delete the existing database information, only the server, binaries and support files. The typical upgrade sequence is therefore:
shell> mysqladmin shutdown
shell> pkgrm mysql
shell> pkgadd -d mysql-5.6.4-solaris10-x86_64.pkg
shell> mysql_upgrade
shell> mysqld_safe &
You should check the notes in Section 2.11, “Upgrading or Downgrading MySQL” before performing any upgrade.
OpenSolaris includes standard packages for MySQL in the core
repository. The MySQL packages are based on a specific release of
MySQL and updated periodically. For the latest release you must
use either the native Solaris PKG,
tar, or source installations. The native
OpenSolaris packages include SMF files so that you can easily
control your MySQL installation, including automatic startup and
recovery, using the native service management tools.
To install MySQL on OpenSolaris, use the pkg command. You will need to be logged in as root, or use the pfexec tool, as shown in the example below:
shell> pfexec pkg install SUNWmysql56
The package set installs three individual packages,
SUNWmysql56lib, which
contains the MySQL client libraries;
SUNWmysql56r which contains
the root components, including SMF and configuration files; and
SUNWmysql56u which contains
the scripts, binary tools and other files. You can install these
packages individually if you only need the corresponding
components.
The MySQL files are installed into /usr/mysql
which symbolic links for the sub directories
(bin, lib, etc.) to a
version specific directory. For MySQL 5.6, the full
installation is located in
/usr/mysql/5.6. The default data
directory is
/var/mysql/5.6/data. The
configuration file is installed in
/etc/mysql/5.6/my.cnf. This
layout permits multiple versions of MySQL to be installed, without
overwriting the data and binaries from other versions.
Once installed, you must run mysql_install_db to initialize the database, and use the mysql_secure_installation to secure your installation.
Once installed, you can start and stop your MySQL server using the
installed SMF configuration. The service name is
mysql, or if you have multiple versions
installed, you should use the full version name, for example
mysql:version_56. To start
and enable MySQL to be started at boot time:
shell> svcadm enable mysql
To disable MySQL from starting during boot time, and shut the MySQL server down if it is running, use:
shell> svcadm disable mysql
To restart MySQL, for example after a configuration file changes,
use the restart option:
shell> svcadm restart mysql
You can also use SMF to configure the data directory and enable full 64-bit mode. For example, to set the data directory used by MySQL:
shell> svccfg svc:> select mysql:version_56 svc:/application/database/mysql:version_56> setprop mysql/data=/data0/mysql
By default, the 32-bit binaries are used. To enable the 64-bit
server on 64-bit platforms, set the
enable_64bit parameter. For example:
svc:/application/database/mysql:version_56> setprop mysql/enable_64bit=1
You need to refresh the SMF after settings these options:
shell> svcadm refresh mysql
MySQL for HP-UX is available in a number of different forms:
Using a DEPOT distribution provided at http://dev.mysql.com/downloads/. Please read the general notes on HP-UX installation before continuing. For more information on DEPOT installations, see Section 2.7.2, “Installing MySQL on HP-UX using DEPOT”.
Using a binary tarball distribution provided at http://dev.mysql.com/downloads/. Please read the general notes on HP-UX installation before continuing. For more information on binary installations, see Section 2.2, “Installing MySQL from Generic Binaries on Unix/Linux”.
Some additional notes on installing and using MySQL on HP-UX:
If you install MySQL using a binary tarball distribution on HP-UX, you may run into trouble even before you get the MySQL distribution unpacked, as the HP-UX tar cannot handle long file names. This means that you may see errors when you try to unpack MySQL.
If this occurs, you must use GNU tar (gtar) to unpack the distribution.
Because of some critical bugs in the standard HP-UX libraries, you should install the following patches before trying to run MySQL on HP-UX 11.0:
PHKL_22840 Streams cumulative PHNE_22397 ARPA cumulative
This solves the problem of getting
EWOULDBLOCK from recv()
and EBADF from accept()
in threaded applications.
The HP-UX DEPOT format packages can be installed using the
swinstall command. You should install the
ncurses and zlib libraries
before installing the MySQL DEPOT package. You can use the free
software depothelper tool to install these
packages and any dependencies for you automatically.
To install using the MySQL DEPOT packages, follow this guide:
Download the MySQL DEPOT package from http://dev.mysql.com/downloads/. You must decompress the package before installation:
root-shell> gunzip mysql-5.1.48-hpux11.31-ia64-64bit.depot.gz
Install the DEPOT package using swinstall:
root-shell> swinstall -s mysql-5.1.49-hpux11.31-ia64-64bit.depot
MySQL will be installed into a directory matching the depot
package name, within /usr/local. For
convenience, you may want to create a symbolic link to the
installed directory, for example:
root-shell> ln -s mysql-5.1.49-hpux11.31-ia64-64bit mysql
Your package is now installed. You should complete the configuration of MySQL by creating a user and group:
root-shell> /usr/sbin/groupadd mysql root-shell> /usr/sbin/useradd -g mysql -d /var/lib/mysql/ -s /bin/false mysql
Create the standard database using the new user/group you have created, and set the permissions:
root-shell> cd /usr/local/ root-shell> scripts/mysql_install_db --user=mysql root-shell> chown -R root . root-shell> chown -R mysql data
Finally, secure your new installation by setting the root
passwords, and then start your MySQL server using the
mysql user:
root-shell> mysql_secure_installation root-shell> mysqld_safe --user=mysql &
This section provides information about installing MySQL on variants of FreeBSD Unix.
You can install MySQL on FreeBSD by using the binary distribution provided by Oracle. For more information, see Section 2.2, “Installing MySQL from Generic Binaries on Unix/Linux”.
The easiest (and preferred) way to install MySQL is to use the
mysql-server and mysql-client
ports available at http://www.freebsd.org/. Using
these ports gives you the following benefits:
A working MySQL with all optimizations enabled that are known to work on your version of FreeBSD.
Automatic configuration and build.
Startup scripts installed in
/usr/local/etc/rc.d.
The ability to use pkg_info -L to see which
files are installed.
The ability to use pkg_delete to remove MySQL
if you no longer want it on your machine.
The MySQL build process requires GNU make (gmake) to work. If GNU make is not available, you must install it first before compiling MySQL.
To install using the ports system:
# cd /usr/ports/databases/mysql51-server # make ... # cd /usr/ports/databases/mysql51-client # make ...
The standard port installation places the server into
/usr/local/libexec/mysqld, with the startup
script for the MySQL server placed in
/usr/local/etc/rc.d/mysql-server.
Some additional notes on the BSD implementation:
To remove MySQL after installation using the ports system:
# cd /usr/ports/databases/mysql51-server # make deinstall ... # cd /usr/ports/databases/mysql51-client # make deinstall ...
If you get problems with the current date in MySQL, setting the
TZ variable should help. See
Section 2.12, “Environment Variables”.
Building MySQL from the source code enables you to customize build parameters, compiler optimizations, and installation location. For a list of systems on which MySQL is known to run, see Section 2.1.1, “Operating Systems Supported by MySQL Community Server”.
Before you proceed with an installation from source, check whether Oracle produces a precompiled binary distribution for your platform and whether it works for you. We put a great deal of effort into ensuring that our binaries are built with the best possible options for optimal performance. Instructions for installing binary distributions are available in Section 2.2, “Installing MySQL from Generic Binaries on Unix/Linux”.
There are two methods for installing MySQL from source:
Use a standard MySQL source distribution. To obtain a standard distribution, see Section 2.1.3, “How to Get MySQL”. For instructions on building from a standard distribution, see Section 2.9.2, “Installing MySQL from a Standard Source Distribution”.
Standard distributions are available as compressed
tar files, Zip archives, or RPM packages.
Distribution files have names of the form
mysql-,
VERSION.tar.gzmysql-,
or
VERSION.zipmysql-,
where VERSION.rpmVERSION is a number like
5.6.4. File names for source
distributions can be distinguished from those for precompiled
binary distributions in that source distribution names are
generic and include no platform name, whereas binary
distribution names include a platform name indicating the type
of system for which the distribution is intended (for example,
pc-linux-i686 or winx64).
Use a MySQL development tree. Development trees have not necessarily received the same level of testing as standard release distributions, so this installation method is usually required only if you need the most recent code changes. For information on building from one of the development trees, see Section 2.9.3, “Installing MySQL from a Development Source Tree”.
Installation of MySQL from source requires several development tools. Some of these tools are needed no matter whether you use a standard source distribution or a development source tree. Other tool requirements depend on which installation method you use.
To install MySQL from source, your system must have the following tools, regardless of installation method:
CMake, which is used as the build framework on all platforms. CMake can be downloaded from http://www.cmake.org.
A good make program. Although some platforms come with their own make implementations, it is highly recommended that you use GNU make 3.75 or newer. It may already be available on your system as gmake. GNU make is available from http://www.gnu.org/software/make/.
A working ANSI C++ compiler. GCC 4.2.1 or later, Sun Studio 10 or later, Visual Studio 2008 or later, and many current vendor-supplied compilers are known to work.
Perl is needed if you intend to run test scripts. Most Unix-like systems include Perl. On Windows, you can use a version such as ActiveState Perl.
To install MySQL from a standard source distribution, one of the following tools is required to unpack the distribution file:
For a .tar.gz compressed
tar file: GNU gunzip to
uncompress the distribution and a reasonable
tar to unpack it. If your
tar program supports the z
option, it can both uncompress and unpack the file.
GNU tar is known to work. The standard
tar provided with some operating systems is
not able to unpack the long file names in the MySQL
distribution. You should download and install GNU
tar, or if available, use a preinstalled
version of GNU tar. Usually this is available as
gnutar, gtar, or as
tar within a GNU or Free Software directory,
such as /usr/sfw/bin or
/usr/local/bin. GNU tar
is available from
http://www.gnu.org/software/tar/.
For a .zip Zip archive:
WinZip or another tool that can read
.zip files.
For an .rpm RPM package: The
rpmbuild program used to build the
distribution unpacks it.
To install MySQL from a development source tree, the following additional tools are required:
To obtain the source tree, you must have Bazaar installed. The Bazaar VCS Web site has instructions for downloading and installing Bazaar on different platforms. Bazaar is supported on any platform that supports Python, and is therefore compatible with any Linux, Unix, Windows, or Mac OS X host.
bison is needed to generate
sql_yacc.cc from
sql_yacc.yy You should use the latest
version of bison where possible. Versions
1.75 and 2.1 are known to work. There have been reported
problems with bison 1.875. If you experience
problems, upgrade to a later, rather than earlier, version.
bison is available from
http://www.gnu.org/software/bison/.
bison for Windows can be downloaded from
http://gnuwin32.sourceforge.net/packages/bison.htm.
Download the package labeled “Complete package, excluding
sources”. On Windows, the default location for
bison is the C:\Program
Files\GnuWin32 directory. Some utilities may fail to
find bison because of the space in the
directory name. Also, Visual Studio may simply hang if there are
spaces in the path. You can resolve these problems by installing
into a directory that does not contain a space; for example
C:\GnuWin32.
On OpenSolaris and Solaris Express, m4 must be installed in addition to bison. m4 is available from http://www.gnu.org/software/m4/.
If you have to install any programs, modify your
PATH environment variable to include any
directories in which the programs are located. See
Section 4.2.4, “Setting Environment Variables”.
If you run into problems and need to file a bug report, please use the instructions in Section 1.7, “How to Report Bugs or Problems”.
By default, when you install MySQL after compiling it from source,
the installation step installs files under
/usr/local/mysql. The component locations
under the installation directory are the same as for binary
distributions. See Table 2.2, “MySQL Installation Layout for Generic Unix/Linux Binary Package”,
and Section 2.3.1, “MySQL Installation Layout on Microsoft Windows”. To configure
installation locations different from the defaults, use the
options described at
Section 2.9.4, “MySQL Source-Configuration Options”.
To install MySQL from a standard source distribution:
Verify that your system satisfies the tool requirements listed at Section 2.9, “Installing MySQL from Source”.
Obtain a distribution file using the instructions in Section 2.1.3, “How to Get MySQL”.
Configure, build, and install the distribution using the instructions in this section.
Perform postinstallation procedures using the instructions in Section 2.10, “Postinstallation Setup and Testing”.
In MySQL 5.6, CMake is used as the build framework on all platforms. The instructions given here should enable you to produce a working installation. For additional information on using CMake to build MySQL, see http://forge.mysql.com/wiki/CMake.
If you start from a source RPM, use the following command to make a binary RPM that you can install. If you do not have rpmbuild, use rpm instead.
shell> rpmbuild --rebuild --clean MySQL-VERSION.src.rpm
The result is one or more binary RPM packages that you install as indicated in Section 2.5.1, “Installing MySQL from RPM Packages on Linux”.
The sequence for installation from a compressed tar file or Zip archive source distribution is similar to the process for installing from a generic binary distribution (see Section 2.2, “Installing MySQL from Generic Binaries on Unix/Linux”), except that it is used on all platforms and includes steps to configure and compile the distribution. For example, with a compressed tar file source distribution on Unix, the basic installation command sequence looks like this:
# Preconfiguration setup shell>groupadd mysqlshell>useradd -r -g mysql mysql# Beginning of source-build specific instructions shell>tar zxvf mysql-shell>VERSION.tar.gzcd mysql-shell>VERSIONcmake .shell>makeshell>make install# End of source-build specific instructions # Postinstallation setup shell>cd /usr/local/mysqlshell>chown -R mysql .shell>chgrp -R mysql .shell>scripts/mysql_install_db --user=mysqlshell>chown -R root .shell>chown -R mysql data# Next command is optional shell>cp support-files/my-medium.cnf /etc/my.cnfshell>bin/mysqld_safe --user=mysql &# Next command is optional shell>cp support-files/mysql.server /etc/init.d/mysql.server
A more detailed version of the source-build specific instructions is shown following.
The procedure shown here does not set up any passwords for MySQL accounts. After following the procedure, proceed to Section 2.10, “Postinstallation Setup and Testing”, for postinstallation setup and testing.
On Unix, set up the mysql user and group that
will be used to run and execute the MySQL server and own the
database directory. For details, see
Creating a
mysql System User and Group, in
Section 2.2, “Installing MySQL from Generic Binaries on Unix/Linux”. Then perform the following
steps as the mysql user, except as noted.
Pick the directory under which you want to unpack the distribution and change location into it.
Obtain a distribution file using the instructions in Section 2.1.3, “How to Get MySQL”.
Unpack the distribution into the current directory:
To unpack a compressed tar file,
tar can uncompress and unpack the
distribution if it has z option support:
shell> tar zxvf mysql-VERSION.tar.gz
If your tar does not have
z option support, use
gunzip to unpack the distribution and
tar to unpack it:
shell> gunzip < mysql-VERSION.tar.gz | tar xvf -
Alternatively, CMake can uncompress and unpack the distribution:
shell> cmake -E tar zxvf mysql-VERSION.tar.gz
To unpack a Zip archive, use WinZip or
another tool that can read .zip files.
Unpacking the distribution file creates a directory named
mysql-.
VERSION
Change location into the top-level directory of the unpacked distribution:
shell> cd mysql-VERSION
Configure the source directory. The minimum configuration command includes no options to override configuration defaults:
shell> cmake .
On Windows, specify the development environment. For example, the following commands configure MySQL for 32-bit or 64-bit builds, respectively:
shell>cmake . -G "Visual Studio 9 2008"shell>cmake . -G "Visual Studio 9 2008 Win64"
On Mac OS X, to use the Xcode IDE:
shell> cmake . -G Xcode
When you run cmake, you might want to add options to the command line. Here are some examples:
-DBUILD_CONFIG=mysql_release:
Configure the source with the same build options used by
Oracle to produce binary distributions for official MySQL
releases.
-DCMAKE_INSTALL_PREFIX=:
Configure the distribution for installation under a particular
location.
dir_name
-DCPACK_MONOLITHIC_INSTALL=1:
Cause make package to generate a single
installation file rather than multiple files.
-DWITH_DEBUG=1: Build the
distribution with debugging support.
For a more extensive list of options, see Section 2.9.4, “MySQL Source-Configuration Options”.
To list the configuration options, use one of the following commands:
shell>cmake . -L# overview shell>cmake . -LH# overview with help text shell>cmake . -LAH# all params with help text shell>ccmake .# interactive display
If CMake fails, you might need to reconfigure by running it again with different options. If you do reconfigure, take note of the following:
If CMake is run after it has previously
been run, it may use information that was gathered during its
previous invocation. This information is stored in
CMakeCache.txt. When
CMake starts up, it looks for that file and
reads its contents if it exists, on the assumption that the
information is still correct. That assumption is invalid when
you reconfigure.
Each time you run CMake, you must run make again to recompile. However, you may want to remove old object files from previous builds first because they were compiled using different configuration options.
To prevent old object files or configuration information from being used, run these commands on Unix before re-running CMake:
shell>make cleanshell>rm CMakeCache.txt
Or, on Windows:
shell>devenv MySQL.sln /cleanshell>del CMakeCache.txt
If you build out of the source tree (as described later), the
CMakeCache.txt file and all built files are
in the build directory, so you can remove that directory to object
files and cached configuration information.
If you are going to send mail to a MySQL mailing list to ask for
configuration assistance, first check the files in the
CMakeFiles directory for useful information
about the failure. To file a bug report, please use the
instructions in Section 1.7, “How to Report Bugs or Problems”.
On Unix:
shell>makeshell>make VERBOSE=1
The second command sets VERBOSE to show the
commands for each compiled source.
Use gmake instead on systems where you are using GNU make and it has been installed as gmake.
On Windows:
shell> devenv MySQL.sln /build RelWithDebInfo
It is possible to build out of the source tree to keep the tree
clean. If the top-level source directory is named
mysql-src under your current working
directory, you can build in a directory named
build at the same level like this:
shell>mkdir buildshell>cd buildshell>cmake ../mysql-src
If you have gotten to the compilation stage, but the distribution
does not build, see Section 2.9.5, “Dealing with Problems Compiling MySQL”, for
help. If that does not solve the problem, please enter it into our
bugs database using the instructions given in
Section 1.7, “How to Report Bugs or Problems”. If you have installed the latest
versions of the required tools, and they crash trying to process
our configuration files, please report that also. However, if you
get a command not found error or a similar
problem for required tools, do not report it. Instead, make sure
that all the required tools are installed and that your
PATH variable is set correctly so that your
shell can find them.
On Unix:
shell> make install
This installs the files under the configured installation
directory (by default, /usr/local/mysql). You
might need to run the command as root.
To install in a specific directory, add a
DESTDIR parameter to the command line:
shell> make install DESTDIR="/opt/mysql"
Alternatively, generate installation package files that you can install where you like:
shell> make package
This operation produces one or more .tar.gz
files that can be installed like generic binary distribution
packages. See Section 2.2, “Installing MySQL from Generic Binaries on Unix/Linux”. If you run
CMake with
-DCPACK_MONOLITHIC_INSTALL=1, the
operation produces a single file. Otherwise, it produces multiple
files.
On Windows, generate the data directory, then create a
.zip archive installation package:
shell>devenv MySQL.sln /build RelWithDebInfo /project initial_databaseshell>devenv MySQL.sln /build RelWithDebInfo /project package
You can install the resulting .zip archive
where you like. See Section 2.3.5, “Installing MySQL on Microsoft Windows Using a
noinstall Zip Archive”.
The remainder of the installation process involves setting up the configuration file, creating the core databases, and starting the MySQL server. For instructions, see Section 2.10, “Postinstallation Setup and Testing”.
The accounts that are listed in the MySQL grant tables initially have no passwords. After starting the server, you should set up passwords for them using the instructions in Section 2.10, “Postinstallation Setup and Testing”.
This section discusses how to install MySQL from the latest development source code. Development trees have not necessarily received the same level of testing as standard release distributions, so this installation method is usually required only if you need the most recent code changes. Do not use a development tree for production systems. If your goal is simply to get MySQL up and running on your system, you should use a standard release distribution (either a binary or source distribution). See Section 2.1.3, “How to Get MySQL”.
MySQL development projects are hosted on Launchpad. MySQL projects, including MySQL Server, MySQL Workbench, and others are available from the Oracle/MySQL Engineering page. For the repositories related only to MySQL Server, see the MySQL Server page.
To install MySQL from a development source tree, your system must satisfy the tool requirements listed at Section 2.9, “Installing MySQL from Source”, including the requirements for Bazaar and bison. For information about using Bazaar with MySQL, see http://forge.mysql.com/wiki/MySQL_Bazaar_Howto.
To create a local branch of the MySQL development tree on your machine, use this procedure:
To obtain a copy of the MySQL source code, you must create a new Bazaar branch. If you do not already have a Bazaar repository directory set up, you must initialize a new directory:
shell>mkdir mysql-servershell>bzr init-repo --trees mysql-server
This is a one-time operation.
Assuming that you have an initialized repository directory, you can branch from the public MySQL server repositories to create a local source tree. To create a branch of a specific version:
shell>cd mysql-servershell>bzr branch lp:mysql-server/5.6 mysql-5.6
This is a one-time operation per source tree. You can branch
the source trees for several versions of MySQL under the
mysql-server directory.
The initial download will take some time to complete, depending on the speed of your connection. Please be patient. Once you have downloaded the first tree, additional trees should take significantly less time to download.
When building from the Bazaar branch, you may want to create a copy of your active branch so that you can make configuration and other changes without affecting the original branch contents. You can achieve this by branching from the original branch:
shell> bzr branch mysql-5.6 mysql-5.6-build
To obtain changes made after you have set up the branch
initially, update it using the pull option
periodically. Use this command in the top-level directory of
the local copy:
shell> bzr pull
To examine the changeset comments for the tree, use the
log option to bzr:
shell> bzr log
You can also browse changesets, comments, and source code online at the Launchpad MySQL Server page.
If you see diffs (changes) or code that you have a question
about, do not hesitate to send email to the MySQL
internals mailing list. See
Section 1.6.1, “MySQL Mailing Lists”. If you think you have a
better idea on how to do something, send an email message to
the list with a patch.
After you have the local branch, you can build MySQL server from the source code. For information, see Section 2.9.2, “Installing MySQL from a Standard Source Distribution”, except that you skip the part about obtaining and unpacking the distribution.
Be careful about installing a build from a distribution source
tree on a production machine. The installation command may
overwrite your live release installation. If you already have
MySQL installed and do not want to overwrite it, run
CMake with values for the
CMAKE_INSTALL_PREFIX,
MYSQL_TCP_PORT, and
MYSQL_UNIX_ADDR options different
from those used by your production server. For additional
information about preventing multiple servers from interfering
with each other, see Section 5.6, “Running Multiple MySQL Instances on One Machine”.
Play hard with your new installation. For example, try to make new features crash. Start by running make test. See Section 21.1.2, “The MySQL Test Suite”.
The CMake program provides a great deal of control over how you configure a MySQL source distribution. Typically, you do this using options on the CMake command line. For information about options supported by CMake, run either of these commands in the top-level source directory:
shell>cmake . -LHshell>ccmake .
You can also affect CMake using certain environment variables. See Section 2.12, “Environment Variables”.
The following table shows the available CMake
options. In the Default column,
PREFIX stands for the value of the
CMAKE_INSTALL_PREFIX option, which
specifies the installation base directory. This value is used as
the parent location for several of the installation
subdirectories.
Table 2.14. MySQL Source-Configuration Option Reference (CMake)
| Formats | Description | Default | Introduced | Removed |
|---|---|---|---|---|
BUILD_CONFIG | Use same build options as official releases | | ||
CMAKE_BUILD_TYPE | Type of build to produce | RelWithDebInfo | ||
CMAKE_INSTALL_PREFIX | Installation base directory | /usr/local/mysql | ||
CPACK_MONOLITHIC_INSTALL | Whether package build produces single file | OFF | ||
DEFAULT_CHARSET | The default server character set | latin1 | ||
DEFAULT_COLLATION | The default server collation | latin1_swedish_ci | ||
ENABLE_DEBUG_SYNC | Whether to enable Debug Sync support | ON | ||
ENABLE_DOWNLOADS | Whether to download optional files | OFF | ||
ENABLE_DTRACE | Whether to include DTrace support | | ||
ENABLE_GCOV | Whether to include gcov support | | 5.6.3 | |
ENABLED_LOCAL_INFILE | Whether to enable LOCAL for LOAD DATA INFILE | OFF | ||
ENABLED_PROFILING | Whether to enable query profiling code | ON | ||
INSTALL_BINDIR | User executables directory | PREFIX/bin | ||
INSTALL_DOCDIR | Documentation directory | PREFIX/docs | ||
INSTALL_DOCREADMEDIR | README file directory | PREFIX | ||
INSTALL_INCLUDEDIR | Header file directory | PREFIX/include | ||
INSTALL_INFODIR | Info file directory | PREFIX/docs | ||
INSTALL_LAYOUT | Select predefined installation layout | STANDALONE | ||
INSTALL_LIBDIR | Library file directory | PREFIX/lib | ||
INSTALL_MANDIR | Manual page directory | PREFIX/man | ||
INSTALL_MYSQLSHAREDIR | Shared data directory | PREFIX/share | ||
INSTALL_MYSQLTESTDIR | mysql-test directory | PREFIX/mysql-test | ||
INSTALL_PLUGINDIR | Plugin directory | PREFIX/lib/plugin | ||
INSTALL_SBINDIR | Server executable directory | PREFIX/bin | ||
INSTALL_SCRIPTDIR | Scripts directory | PREFIX/scripts | ||
INSTALL_SHAREDIR | aclocal/mysql.m4 installation directory | PREFIX/share | ||
INSTALL_SQLBENCHDIR | sql-bench directory | PREFIX | ||
INSTALL_SUPPORTFILESDIR | Extra support files directory | PREFIX/support-files | ||
MYSQL_DATADIR | Data directory | | ||
MYSQL_MAINTAINER_MODE | Whether to enable MySQL maintainer-specific development environment | OFF | ||
MYSQL_TCP_PORT | TCP/IP port number | 3306 | ||
MYSQL_UNIX_ADDR | Unix socket file | /tmp/mysql.sock | ||
SYSCONFDIR | Option file directory | | ||
WITH_COMMENT | Comment about compilation environment | | ||
WITH_DEBUG | Whether to include debugging support | OFF | ||
WITH_EMBEDDED_SERVER | Whether to build embedded server | OFF | ||
WITH_xxx_STORAGE_ENGINE | Compile storage engine xxx statically into server | | ||
WITH_EXTRA_CHARSETS | Which extra character sets to include | all | ||
WITH_LIBWRAP | Whether to include libwrap (TCP wrappers) support | OFF | ||
WITH_READLINE | Use bundled readline | OFF | ||
WITH_SSL | Type of SSL support | no | ||
WITH_ZLIB | Type of zlib support | system | ||
WITHOUT_xxx_STORAGE_ENGINE | Exclude storage engine xxx from build | |
The following sections provide more information about CMake options.
For boolean options, the value may be specified as 1 or
ON to enable the option, or as 0 or
OFF to disable the option.
Many options configure compile-time defaults that can be
overridden at server startup. For example, the
CMAKE_INSTALL_PREFIX,
MYSQL_TCP_PORT, and
MYSQL_UNIX_ADDR options that
configure the default installation base directory location, TCP/IP
port number, and Unix socket file can be changed at server startup
with the --basedir,
--port, and
--socket options for
mysqld. Where applicable, configuration option
descriptions indicate the corresponding mysqld
startup option.
This option configures a source distribution with the same build options used by Oracle to produce binary distributions for official MySQL releases.
The type of build to produce:
RelWithDebInfo: Enable optimizations
and generate debugging information. This is the default
MySQL build type.
Debug: Disable optimizations and
generate debugging information. This build type is also
used if the WITH_DEBUG
option is enabled. That is,
-DWITH_DEBUG=1 has the same
effect as
-DCMAKE_BUILD_TYPE=Debug.
-DCPACK_MONOLITHIC_INSTALL=
bool
This option affects whether the make package operation produces multiple installation package files or a single file. If disabled, the operation produces multiple installation package files, which may be useful if you want to install only a subset of a full MySQL installation. If enabled, it produces a single file for installing everything.
The CMAKE_INSTALL_PREFIX option
indicates the base installation directory. Other options with
names of the form
INSTALL_ that
indicate component locations are interpreted relative to the
prefix and their values are relative pathnames. Their values
should not include the prefix.
xxx
-DCMAKE_INSTALL_PREFIX=
dir_name
The installation base directory.
This value can be set at server startup with the
--basedir option.
Where to install user programs.
Where to install documentation.
-DINSTALL_DOCREADMEDIR=
dir_name
Where to install README files.
Where to install header files.
Where to install Info files.
Select a predefined installation layout:
STANDALONE: Same layout as used for
.tar.gz and .zip
packages. This is the default.
RPM: Layout similar to RPM packages.
SVR4: Solaris package layout.
DEB: DEB package layout (experimental).
You can select a predefined layout but modify individual component installation locations by specifying other options. For example:
shell> cmake . -DINSTALL_LAYOUT=SVR4 -DMYSQL_DATADIR=/var/mysql/data
Where to install library files.
Where to install manual pages.
-DINSTALL_MYSQLSHAREDIR=
dir_name
Where to install shared data files.
-DINSTALL_MYSQLTESTDIR=
dir_name
Where to install the mysql-test
directory.
The location of the plugin directory.
This value can be set at server startup with the
--plugin_dir option.
Where to install the mysqld server.
Where to install mysql_install_db.
Where to install aclocal/mysql.m4.
-DINSTALL_SQLBENCHDIR=
dir_name
Where to install the sql-bench directory.
To not install this directory, use an empty value
(-DINSTALL_SQLBENCHDIR=).
-DINSTALL_SUPPORTFILESDIR=
dir_name
Where to install extra support files.
The location of the MySQL data directory.
This value can be set at server startup with the
--datadir option.
The default my.cnf option file directory.
This location cannot be set at server startup, but you can
start the server with a given option file using the
--defaults-file=
option, where file_namefile_name is the full
path name to the file.
Storage engines are built as plugins. You can build a plugin as a
static module (compiled into the server) or a dynamic module
(built as a dynamic library that must be installed into the server
using the INSTALL PLUGIN statement
or the --plugin-load option before
it can be used). Some plugins might not support static or dynamic
building.
The MyISAM,
MERGE,
MEMORY, and
CSV engines are mandatory (always
compiled into the server) and need not be installed explicitly.
To compile a storage engine statically into the server, use
-DWITH_.
Some permissible engine_STORAGE_ENGINE=1engine values are
ARCHIVE, BLACKHOLE,
EXAMPLE, FEDERATED,
INNOBASE (InnoDB),
PARTITION (partitioning support), and
PERFSCHEMA (Performance Schema). Examples:
-DWITH_INNOBASE_STORAGE_ENGINE=1 -DWITH_ARCHIVE_STORAGE_ENGINE=1 -DWITH_BLACKHOLE_STORAGE_ENGINE=1 -DWITH_PERFSCHEMA_STORAGE_ENGINE=1
To exclude a storage engine from the build, use
-DWITHOUT_.
Examples:
engine_STORAGE_ENGINE=1
-DWITHOUT_EXAMPLE_STORAGE_ENGINE=1 -DWITHOUT_FEDERATED_STORAGE_ENGINE=1 -DWITHOUT_PARTITION_STORAGE_ENGINE=1
If neither
-DWITH_
nor
engine_STORAGE_ENGINE-DWITHOUT_
are specified for a given storage engine, the engine is built as a
shared module, or excluded if it cannot be built as a shared
module.
engine_STORAGE_ENGINE
-DDEFAULT_CHARSET=
charset_name
The server character set. By default, MySQL uses the
latin1 (cp1252 West European) character
set.
charset_name may be one of
binary, armscii8,
ascii, big5,
cp1250, cp1251,
cp1256, cp1257,
cp850, cp852,
cp866, cp932,
dec8, eucjpms,
euckr, gb2312,
gbk, geostd8,
greek, hebrew,
hp8, keybcs2,
koi8r, koi8u,
latin1, latin2,
latin5, latin7,
macce, macroman,
sjis, swe7,
tis620, ucs2,
ujis, utf8,
utf8mb4, utf16,
utf16le, utf32. The
permissible character sets are listed in the
cmake/character_sets.cmake file as the
value of CHARSETS_AVAILABLE.
This value can be set at server startup with the
--character_set_server option.
-DDEFAULT_COLLATION=
collation_name
The server collation. By default, MySQL uses
latin1_swedish_ci. Use the
SHOW COLLATION statement to
determine which collations are available for each character
set.
This value can be set at server startup with the
--collation_server option.
Whether to compile the Debug Sync facility into the server.
This facility is used for testing and debugging. This option
is enabled by default, but has no effect unless MySQL is
configured with debugging enabled. If debugging is enabled and
you want to disable Debug Sync, use
-DENABLE_DEBUG_SYNC=0.
When compiled in, Debug Sync is disabled by default at
runtime. To enable it, start mysqld with
the
--debug-sync-timeout=
option, where NN is a timeout value
greater than 0. (The default value is 0, which disables Debug
Sync.) N becomes the default
timeout for individual synchronization points.
For a description of the Debug Sync facility and how to use synchronization points, see MySQL Internals: Test Synchronization.
Whether to download optional files. For example, with this option enabled, CMake downloads the Google Test distribution that is used by the test suite to run unit tests.
Whether to include support for DTrace probes. For information about DTrace, wee Section 5.7, “Tracing mysqld Using DTrace”
Whether to include gcov support (Linux only).
Whether to enable LOCAL capability in the
client library for
LOAD DATA
INFILE.
This option controls client-side LOCAL
capability, but the capability can be set on the server side
at server startup with the
--local-infile option. See
Section 5.3.5, “Security Issues with LOAD
DATA LOCAL”.
Whether to enable query profiling code (for the
SHOW PROFILE and
SHOW PROFILES statements).
Whether to enable a MySQL maintainer-specific development environment. If enabled, this option causes compiler warnings to become errors.
The port number on on which the server listens for TCP/IP connections. The default is 3306.
This value can be set at server startup with the
--port option.
The Unix socket file path on which the server listens for
socket connections. This must be an absolute path name. The
default is /tmp/mysql.sock.
This value can be set at server startup with the
--socket option.
A descriptive comment about the compilation environment.
Whether to include debugging support.
Configuring MySQL with debugging support enables you to use
the --debug="d,parser_debug"
option when you start the server. This causes the Bison parser
that is used to process SQL statements to dump a parser trace
to the server's standard error output. Typically, this output
is written to the error log.
Whether to build the libmysqld embedded
server library.
Which extra character sets to include:
all: All character sets. This is the
default.
complex: Complex character sets.
none: No extra character sets.
Whether to include libwrap (TCP wrappers)
support.
Whether to use the readline library bundled
with the distribution.
The type of SSL support to include, if any:
no: No SSL support. This is the
default.
yes: Use the system SSL library if
present, else the library bundled with the distribution.
bundled: Use the SSL library bundled
with the distribution.
system: Use the system SSL library.
For information about using SSL support, see Section 5.5.8, “Using SSL for Secure Connections”.
Some features require that the server be built with
compression library support, such as the
COMPRESS() and
UNCOMPRESS() functions, and
compression of the client/server protocol. The
WITH_ZLIB indicates the source
of zlib support:
bundled: Use the
zlib library bundled with the
distribution.
system: Use the system
zlib library. This is the default.
To specify compiler flags, set the CFLAGS and
CXXFLAGS environment variables before running
CMake. Example:
shell>CFLAGS=-DDISABLE_GRANT_OPTIONSshell>CXXFLAGS=-DDISABLE_GRANT_OPTIONSshell>export CFLAGS CXXFLAGSshell>cmake [options]
The following flags control configuration features:
If this flag is defined, it causes the
--bootstrap,
--skip-grant-tables, and
--init-file options for
mysqld to be disabled.
HAVE_EMBEDDED_PRIVILEGE_CONTROL
By default, authentication for connections to the embedded server is disabled. To enable connection authentication, define this flag.
The solution to many problems involves reconfiguring. If you do reconfigure, take note of the following:
If CMake is run after it has previously
been run, it may use information that was gathered during its
previous invocation. This information is stored in
CMakeCache.txt. When
CMake starts up, it looks for that file and
reads its contents if it exists, on the assumption that the
information is still correct. That assumption is invalid when
you reconfigure.
Each time you run CMake, you must run make again to recompile. However, you may want to remove old object files from previous builds first because they were compiled using different configuration options.
To prevent old object files or configuration information from being used, run these commands on Unix before re-running CMake:
shell>make cleanshell>rm CMakeCache.txt
Or, on Windows:
shell>devenv MySQL.sln /cleanshell>del CMakeCache.txt
On some systems, warnings may occur due to differences in system include files. The following list describes other problems that have been found to occur most often when compiling MySQL:
To define flags to be used by your C or C++ compilers, specify
them using the CFLAGS and
CXXFLAGS environment variables. You can
also specify the compiler names this way using
CC and CXX. For example:
shell>CC=gccshell>CFLAGS=-O3shell>CXX=gccshell>CXXFLAGS=-O3shell>export CC CFLAGS CXX CXXFLAGS
If compilation fails, check whether the
MYSQL_MAINTAINER_MODE option is
enabled. This mode causes compiler warnings to become errors,
so disabling it may enable compilation to proceed.
If your compile fails with errors such as any of the following, you must upgrade your version of make to GNU make:
make: Fatal error in reader: Makefile, line 18: Badly formed macro assignment
Or:
make: file `Makefile' line 18: Must be a separator (:
Or:
pthread.h: No such file or directory
Solaris and FreeBSD are known to have troublesome make programs.
GNU make 3.75 is known to work.
The sql_yacc.cc file is generated from
sql_yacc.yy. Normally, the build process
does not need to create sql_yacc.cc
because MySQL comes with a pregenerated copy. However, if you
do need to re-create it, you might encounter this error:
"sql_yacc.yy", line xxx fatal: default action causes potential...
This is a sign that your version of yacc is deficient. You probably need to install bison (the GNU version of yacc) and use that instead.
Versions of bison older than 1.75 may report this error:
sql_yacc.yy:#####: fatal error: maximum table size (32767) exceeded
The maximum table size is not actually exceeded; the error is caused by bugs in older versions of bison.
On Debian Linux 3.0, you need to install
gawk instead of the default
mawk.
For information about acquiring or updating tools, see the system requirements in Section 2.9, “Installing MySQL from Source”.
Third-party tools that need to determine the MySQL version from
the MySQL source can read the VERSION file in
the top-level source directory. The file lists the pieces of the
version separately. For example, if the version is 5.5.8, the file
looks like this:
MYSQL_VERSION_MAJOR=5 MYSQL_VERSION_MINOR=5 MYSQL_VERSION_PATCH=8 MYSQL_VERSION_EXTRA=
If the source is not for a General Availability (GA) release, the
MYSQL_VERSION_EXTRA value will be nonempty. For
example, the value for a Release Candidate release would look like
this:
MYSQL_VERSION_EXTRA=rc
To construct a five-digit number from the version components, use this formula:
MYSQL_VERSION_MAJOR*10000 + MYSQL_VERSION_MINOR*100 + MYSQL_VERSION_PATCH
After installing MySQL, there are some issues that you should address. For example, on Unix, you should initialize the data directory and create the MySQL grant tables. On all platforms, an important security concern is that the initial accounts in the grant tables have no passwords. You should assign passwords to prevent unauthorized access to the MySQL server. Optionally, you can create time zone tables to enable recognition of named time zones.
The following sections include postinstallation procedures that are specific to Windows systems and to Unix systems. Another section, Section 2.10.1.3, “Starting and Troubleshooting the MySQL Server”, applies to all platforms; it describes what to do if you have trouble getting the server to start. Section 2.10.2, “Securing the Initial MySQL Accounts”, also applies to all platforms. You should follow its instructions to make sure that you have properly protected your MySQL accounts by assigning passwords to them.
When you are ready to create additional user accounts, you can find information on the MySQL access control system and account management in Section 5.4, “The MySQL Access Privilege System”, and Section 5.5, “MySQL User Account Management”.
After installing MySQL on Unix, you must initialize the grant tables, start the server, and make sure that the server works satisfactorily. You may also wish to arrange for the server to be started and stopped automatically when your system starts and stops. You should also assign passwords to the accounts in the grant tables.
On Unix, the grant tables are set up by the mysql_install_db program. For some installation methods, this program is run for you automatically if an existing database cannot be found.
If you install MySQL on Linux using RPM distributions, the server RPM runs mysql_install_db.
Using the native packaging system on many platforms, including Debian Linux, Ubuntu Linux, Gentoo Linux and others, the mysql_install_db command is run for you.
If you install MySQL on Mac OS X using a PKG distribution, the installer runs mysql_install_db.
For other platforms and installation types, including generic binary and source installs, you will need to run mysql_install_db yourself.
The following procedure describes how to initialize the grant tables (if that has not previously been done) and start the server. It also suggests some commands that you can use to test whether the server is accessible and working properly. For information about starting and stopping the server automatically, see Section 2.10.1.2, “Starting and Stopping MySQL Automatically”.
After you complete the procedure and have the server running, you should assign passwords to the accounts created by mysql_install_db and perhaps restrict access to test databases. For instructions, see Section 2.10.2, “Securing the Initial MySQL Accounts”.
In the examples shown here, the server runs under the user ID of
the mysql login account. This assumes that such
an account exists. Either create the account if it does not exist,
or substitute the name of a different existing login account that
you plan to use for running the server. For information about
creating the account, see
Creating a
mysql System User and Group, in
Section 2.2, “Installing MySQL from Generic Binaries on Unix/Linux”.
Change location into the top-level directory of your MySQL
installation, represented here by
BASEDIR:
shell> cd BASEDIR
BASEDIR is the installation
directory for your MySQL instance. It is likely to be
something like /usr/local/mysql or
/usr/local. The following steps assume
that you have changed location to this directory.
You will find several files and subdirectories in the
BASEDIR directory. The most
important for installation purposes are the
bin and scripts
subdirectories:
The bin directory contains client
programs and the server. You should add the full path name
of this directory to your PATH
environment variable so that your shell finds the MySQL
programs properly. See
Section 2.12, “Environment Variables”.
The scripts directory contains the
mysql_install_db script used to
initialize the mysql database
containing the grant tables that store the server access
permissions.
If necessary, ensure that the distribution contents are
accessible to mysql. If you installed the
distribution as mysql, no further action is
required. If you installed the distribution as
root, its contents will be owned by
root. Change its ownership to
mysql by executing the following commands
as root in the installation directory. The
first command changes the owner attribute of the files to the
mysql user. The second changes the group
attribute to the mysql group.
shell>chown -R mysql .shell>chgrp -R mysql .
If necessary, run the mysql_install_db program to set up the initial MySQL grant tables containing the privileges that determine how users are permitted to connect to the server. You will need to do this if you used a distribution type for which the installation procedure does not run the program for you.
shell> scripts/mysql_install_db --user=mysql
Typically, mysql_install_db needs to be run only the first time you install MySQL, so you can skip this step if you are upgrading an existing installation, However, mysql_install_db does not overwrite any existing privilege tables, so it should be safe to run in any circumstances.
It might be necessary to specify other options such as
--basedir or
--datadir if
mysql_install_db does not identify the
correct locations for the installation directory or data
directory. For example:
shell>scripts/mysql_install_db --user=mysql \--basedir=/opt/mysql/mysql \--datadir=/opt/mysql/mysql/data
The mysql_install_db script creates the
server's data directory with mysql as the
owner. Under the data directory, it creates directories for
the mysql database that holds the grant
tables and the test database that you can
use to test MySQL. The script also creates privilege table
entries for root and anonymous-user
accounts. The accounts have no passwords initially.
Section 2.10.2, “Securing the Initial MySQL Accounts”, describes the initial
privileges. Briefly, these privileges permit the MySQL
root user to do anything, and permit
anybody to create or use databases with a name of
test or starting with
test_. See
Section 5.4, “The MySQL Access Privilege System”, for a complete listing and
description of the grant tables.
It is important to make sure that the database directories and
files are owned by the mysql login account
so that the server has read and write access to them when you
run it later. To ensure this if you run
mysql_install_db as
root, include the
--user option as
shown. Otherwise, you should execute the script while logged
in as mysql, in which case you can omit the
--user option from
the command.
If you do not want to have the test
database, you can remove it after starting the server, using
the instructions in Section 2.10.2, “Securing the Initial MySQL Accounts”.
If you have trouble with mysql_install_db at this point, see Section 2.10.1.1, “Problems Running mysql_install_db”.
Most of the MySQL installation can be owned by
root if you like. The exception is that the
data directory must be owned by mysql. To
accomplish this, run the following commands as
root in the installation directory:
shell>chown -R root .shell>chown -R mysql data
If the plugin directory (the directory named by the
plugin_dir system variable)
is writable by the server, it may be possible for a user to
write executable code to a file in the directory using
SELECT ... INTO
DUMPFILE. This can be prevented by making
plugin_dir read only to the
server or by setting
--secure-file-priv to a
directory where SELECT writes
can be made safely.
If you installed MySQL using a source distribution, you may
want to optionally copy one of the provided configuration
files from the support-files directory
into your /etc directory. There are
different sample configuration files for different use cases,
server types, and CPU and RAM configurations. If you want to
use one of these standard files, you should copy it to
/etc/my.cnf, or
/etc/mysql/my.cnf and edit and check the
configuration before starting your MySQL server for the first
time.
If you do not copy one of the standard configuration files, the MySQL server will be started with the default settings.
If you want MySQL to start automatically when you boot your
machine, you can copy
support-files/mysql.server to the
location where your system has its startup files. More
information can be found in the
mysql.server script itself, and in
Section 2.10.1.2, “Starting and Stopping MySQL Automatically”.
Start the MySQL server:
shell> bin/mysqld_safe --user=mysql &
It is important that the MySQL server be run using an
unprivileged (non-root) login account. To
ensure this if you run mysqld_safe as
root, include the
--user option as shown.
Otherwise, you should execute the script while logged in as
mysql, in which case you can omit the
--user option from the
command.
For further instructions for running MySQL as an unprivileged user, see Section 5.3.6, “How to Run MySQL as a Normal User”.
If the command fails immediately and prints mysqld
ended, look for information in the error log (which
by default is the
file in the data directory).
host_name.err
If you neglected to create the grant tables by running mysql_install_db before proceeding to this step, the following message appears in the error log file when you start the server:
mysqld: Can't find file: 'host.frm'
This error also occurs if you run
mysql_install_db as root
without the --user
option. Remove the data directory and run
mysql_install_db with the
--user option as
described previously.
If you have other problems starting the server, see Section 2.10.1.3, “Starting and Troubleshooting the MySQL Server”. For more information about mysqld_safe, see Section 4.3.2, “mysqld_safe — MySQL Server Startup Script”.
Use mysqladmin to verify that the server is running. The following commands provide simple tests to check whether the server is up and responding to connections:
shell>bin/mysqladmin versionshell>bin/mysqladmin variables
The output from mysqladmin version varies slightly depending on your platform and version of MySQL, but should be similar to that shown here:
shell> bin/mysqladmin version
mysqladmin Ver 14.12 Distrib 5.6.4, for pc-linux-gnu on i686
...
Server version 5.6.4
Protocol version 10
Connection Localhost via UNIX socket
UNIX socket /var/lib/mysql/mysql.sock
Uptime: 14 days 5 hours 5 min 21 sec
Threads: 1 Questions: 366 Slow queries: 0
Opens: 0 Flush tables: 1 Open tables: 19
Queries per second avg: 0.000
To see what else you can do with
mysqladmin, invoke it with the
--help option.
Verify that you can shut down the server:
shell> bin/mysqladmin -u root shutdown
Verify that you can start the server again. Do this by using mysqld_safe or by invoking mysqld directly. For example:
shell> bin/mysqld_safe --user=mysql &
If mysqld_safe fails, see Section 2.10.1.3, “Starting and Troubleshooting the MySQL Server”.
Run some simple tests to verify that you can retrieve information from the server. The output should be similar to what is shown here:
shell>bin/mysqlshow+--------------------+ | Databases | +--------------------+ | information_schema | | mysql | | test | +--------------------+ shell>bin/mysqlshow mysqlDatabase: mysql +---------------------------+ | Tables | +---------------------------+ | columns_priv | | db | | event | | func | | help_category | | help_keyword | | help_relation | | help_topic | | host | | plugin | | proc | | procs_priv | | servers | | tables_priv | | time_zone | | time_zone_leap_second | | time_zone_name | | time_zone_transition | | time_zone_transition_type | | user | +---------------------------+ shell>bin/mysql -e "SELECT Host,Db,User FROM db" mysql+------+--------+------+ | host | db | user | +------+--------+------+ | % | test | | | % | test_% | | +------+--------+------+
There is a benchmark suite in the
sql-bench directory (under the MySQL
installation directory) that you can use to compare how MySQL
performs on different platforms. The benchmark suite is
written in Perl. It requires the Perl DBI module that provides
a database-independent interface to the various databases, and
some other additional Perl modules:
DBI DBD::mysql Data::Dumper Data::ShowTable
These modules can be obtained from CPAN (http://www.cpan.org/). See also Section 2.13.1, “Installing Perl on Unix”.
The sql-bench/Results directory contains
the results from many runs against different databases and
platforms. To run all tests, execute these commands:
shell>cd sql-benchshell>perl run-all-tests
If you do not have the sql-bench
directory, you probably installed MySQL using RPM files other
than the source RPM. (The source RPM includes the
sql-bench benchmark directory.) In this
case, you must first install the benchmark suite before you
can use it. There are separate benchmark RPM files named
mysql-bench-
that contain benchmark code and data.
VERSION.i386.rpm
If you have a source distribution, there are also tests in its
tests subdirectory that you can run. For
example, to run auto_increment.tst,
execute this command from the top-level directory of your
source distribution:
shell> mysql -vvf test < ./tests/auto_increment.tst
The expected result of the test can be found in the
./tests/auto_increment.res file.
At this point, you should have the server running. However, none of the initial MySQL accounts have a password, and the server permits permissive access to test databases. To tighten security, follow the instructions in Section 2.10.2, “Securing the Initial MySQL Accounts”.
The MySQL 5.6 installation procedure creates time
zone tables in the mysql database but does not
populate them. To do so, use the instructions in
Section 9.6, “MySQL Server Time Zone Support”.
To make it more convenient to invoke programs installed in the
bin directory under the installation
directory, you can add that directory to your
PATH environment variable setting. That enables
you to run a program by typing only its name, not its entire path
name. See Section 4.2.4, “Setting Environment Variables”.
You can set up new accounts using the
bin/mysql_setpermission script if you install
the DBI and DBD::mysql Perl
modules. See Section 4.6.13, “mysql_setpermission — Interactively Set Permissions in Grant
Tables”. For Perl
module installation instructions, see
Section 2.13, “Perl Installation Notes”.
If you would like to use mysqlaccess and have
the MySQL distribution in some nonstandard location, you must
change the location where mysqlaccess expects
to find the mysql client. Edit the
bin/mysqlaccess script at approximately line
18. Search for a line that looks like this:
$MYSQL = '/usr/local/bin/mysql'; # path to mysql executable
Change the path to reflect the location where
mysql actually is stored on your system. If you
do not do this, a Broken pipe error will occur
when you run mysqlaccess.
The purpose of the mysql_install_db script is to generate new MySQL privilege tables. It does not overwrite existing MySQL privilege tables, and it does not affect any other data.
If you want to re-create your privilege tables, first stop the
mysqld server if it is running. Then rename
the mysql directory under the data
directory to save it, and then run
mysql_install_db. Suppose that your current
directory is the MySQL installation directory and that
mysql_install_db is located in the
bin directory and the data directory is
named data. To rename the
mysql database and re-run
mysql_install_db, use these commands.
shell>mv data/mysql data/mysql.oldshell>scripts/mysql_install_db --user=mysql
When you run mysql_install_db, you might encounter the following problems:
mysql_install_db fails to install the grant tables
You may find that mysql_install_db fails to install the grant tables and terminates after displaying the following messages:
Starting mysqld daemon with databases from XXXXXX mysqld ended
In this case, you should examine the error log file very
carefully. The log should be located in the directory
XXXXXX named by the error message and
should indicate why mysqld did not start.
If you do not understand what happened, include the log when
you post a bug report. See Section 1.7, “How to Report Bugs or Problems”.
There is a mysqld process running
This indicates that the server is running, in which case the grant tables have probably been created already. If so, there is no need to run mysql_install_db at all because it needs to be run only once (when you install MySQL the first time).
Installing a second mysqld server does not work when one server is running
This can happen when you have an existing MySQL installation, but want to put a new installation in a different location. For example, you might have a production installation, but you want to create a second installation for testing purposes. Generally the problem that occurs when you try to run a second server is that it tries to use a network interface that is in use by the first server. In this case, you should see one of the following error messages:
Can't start server: Bind on TCP/IP port: Address already in use Can't start server: Bind on unix socket...
For instructions on setting up multiple servers, see Section 5.6, “Running Multiple MySQL Instances on One Machine”.
You do not have write access to the
/tmp directory
If you do not have write access to create temporary files or
a Unix socket file in the default location (the
/tmp directory) or the
TMP_DIR environment variable, if it has
been set, an error occurs when you run
mysql_install_db or the
mysqld server.
You can specify different locations for the temporary
directory and Unix socket file by executing these commands
prior to starting mysql_install_db or
mysqld, where
some_tmp_dir is the full path
name to some directory for which you have write permission:
shell>TMPDIR=/shell>some_tmp_dir/MYSQL_UNIX_PORT=/shell>some_tmp_dir/mysql.sockexport TMPDIR MYSQL_UNIX_PORT
Then you should be able to run mysql_install_db and start the server with these commands:
shell>scripts/mysql_install_db --user=mysqlshell>bin/mysqld_safe --user=mysql &
If mysql_install_db is located in the
scripts directory, modify the first
command to scripts/mysql_install_db.
See Section C.5.4.5, “How to Protect or Change the MySQL Unix Socket File”, and Section 2.12, “Environment Variables”.
There are some alternatives to running the mysql_install_db script provided in the MySQL distribution:
If you want the initial privileges to be different from the
standard defaults, you can modify
mysql_install_db before you run it.
However, it is preferable to use
GRANT and
REVOKE to change the
privileges after the grant tables have
been set up. In other words, you can run
mysql_install_db, and then use
mysql -u root mysql to connect to the
server as the MySQL root user so that you
can issue the necessary GRANT
and REVOKE statements.
If you want to install MySQL on several machines with the
same privileges, you can put the
GRANT and
REVOKE statements in a file
and execute the file as a script using
mysql after running
mysql_install_db. For example:
shell>scripts/mysql_install_db --user=mysqlshell>bin/mysql -u root < your_script_file
By doing this, you can avoid having to issue the statements manually on each machine.
It is possible to re-create the grant tables completely
after they have previously been created. You might want to
do this if you are just learning how to use
GRANT and
REVOKE and have made so many
modifications after running
mysql_install_db that you want to wipe
out the tables and start over.
To re-create the grant tables, remove all the
.frm, .MYI, and
.MYD files in the
mysql database directory. Then run the
mysql_install_db script again.
You can start mysqld manually using the
--skip-grant-tables option
and add the privilege information yourself using
mysql:
shell>bin/mysqld_safe --user=mysql --skip-grant-tables &shell>bin/mysql mysql
From mysql, manually execute the SQL commands contained in mysql_install_db. Make sure that you run mysqladmin flush-privileges or mysqladmin reload afterward to tell the server to reload the grant tables.
Note that by not using mysql_install_db, you not only have to populate the grant tables manually, you also have to create them first.
Generally, you start the mysqld server in one of these ways:
Invoke mysqld directly. This works on any platform.
Run the MySQL server as a Windows service. The service can be set to start the server automatically when Windows starts, or as a manual service that you start on request. For instructions, see Section 2.3.5.7, “Starting MySQL as a Windows Service”.
Invoke mysqld_safe, which tries to determine the proper options for mysqld and then runs it with those options. This script is used on Unix and Unix-like systems. See Section 4.3.2, “mysqld_safe — MySQL Server Startup Script”.
Invoke mysql.server. This script is used
primarily at system startup and shutdown on systems that use
System V-style run directories (that is,
/etc/init.d and run-level specific
directories), where it usually is installed under the name
mysql. The
mysql.server script starts the server by
invoking mysqld_safe. See
Section 4.3.3, “mysql.server — MySQL Server Startup Script”.
On Mac OS X, install a separate MySQL Startup Item package to enable the automatic startup of MySQL on system startup. The Startup Item starts the server by invoking mysql.server. See Section 2.4.3, “Installing the MySQL Startup Item”, for details. A MySQL Preference Pane also provides control for starting and stopping MySQL through the System Preferences, see Section 2.4.4, “Installing and Using the MySQL Preference Pane”.
Use the Solaris/OpenSolaris service management framework (SMF) system to initiate and control MySQL startup. For more information, see Section 2.6.2, “Installing MySQL on OpenSolaris using IPS”.
The mysqld_safe and mysql.server scripts, Windows server, Solaris/OpenSolaris SMF, and the Mac OS X Startup Item (or MySQL Preference Pane) can be used to start the server manually, or automatically at system startup time. mysql.server and the Startup Item also can be used to stop the server.
To start or stop the server manually using the
mysql.server script, invoke it with
start or stop arguments:
shell>mysql.server startshell>mysql.server stop
Before mysql.server starts the server, it
changes location to the MySQL installation directory, and then
invokes mysqld_safe. If you want the server
to run as some specific user, add an appropriate
user option to the
[mysqld] group of the
/etc/my.cnf option file, as shown later in
this section. (It is possible that you will need to edit
mysql.server if you've installed a binary
distribution of MySQL in a nonstandard location. Modify it to
change location into the proper directory before it runs
mysqld_safe. If you do this, your modified
version of mysql.server may be overwritten if
you upgrade MySQL in the future, so you should make a copy of
your edited version that you can reinstall.)
mysql.server stop stops the server by sending a signal to it. You can also stop the server manually by executing mysqladmin shutdown.
To start and stop MySQL automatically on your server, you need
to add start and stop commands to the appropriate places in your
/etc/rc* files.
If you use the Linux server RPM package
(MySQL-server-),
or a native Linux package installation, the
mysql.server script may be installed in the
VERSION.rpm/etc/init.d directory with the name
mysql. See
Section 2.5.1, “Installing MySQL from RPM Packages on Linux”, for more information
on the Linux RPM packages.
Some vendors provide RPM packages that install a startup script under a different name such as mysqld.
If you install MySQL from a source distribution or using a
binary distribution format that does not install
mysql.server automatically, you can install
it manually. The script can be found in the
support-files directory under the MySQL
installation directory or in a MySQL source tree.
To install mysql.server manually, copy it to
the /etc/init.d directory with the name
mysql, and then make it executable. Do this
by changing location into the appropriate directory where
mysql.server is located and executing these
commands:
shell>cp mysql.server /etc/init.d/mysqlshell>chmod +x /etc/init.d/mysql
Older Red Hat systems use the
/etc/rc.d/init.d directory rather than
/etc/init.d. Adjust the preceding
commands accordingly. Alternatively, first create
/etc/init.d as a symbolic link that
points to /etc/rc.d/init.d:
shell>cd /etcshell>ln -s rc.d/init.d .
After installing the script, the commands needed to activate it to run at system startup depend on your operating system. On Linux, you can use chkconfig:
shell> chkconfig --add mysql
On some Linux systems, the following command also seems to be necessary to fully enable the mysql script:
shell> chkconfig --level 345 mysql on
On FreeBSD, startup scripts generally should go in
/usr/local/etc/rc.d/. The
rc(8) manual page states that scripts in this
directory are executed only if their basename matches the
*.sh shell file name pattern. Any other files
or directories present within the directory are silently
ignored. In other words, on FreeBSD, you should install the
mysql.server script as
/usr/local/etc/rc.d/mysql.server.sh to
enable automatic startup.
As an alternative to the preceding setup, some operating systems
also use /etc/rc.local or
/etc/init.d/boot.local to start additional
services on startup. To start up MySQL using this method, you
could append a command like the one following to the appropriate
startup file:
/bin/sh -c 'cd /usr/local/mysql; ./bin/mysqld_safe --user=mysql &'
For other systems, consult your operating system documentation to see how to install startup scripts.
You can add options for mysql.server in a
global /etc/my.cnf file. A typical
/etc/my.cnf file might look like this:
[mysqld] datadir=/usr/local/mysql/var socket=/var/tmp/mysql.sock port=3306 user=mysql [mysql.server] basedir=/usr/local/mysql
The mysql.server script supports the
following options: basedir,
datadir, and pid-file. If
specified, they must be placed in an option
file, not on the command line. mysql.server
supports only start and
stop as command-line arguments.
The following table shows which option groups the server and each startup script read from option files.
Table 2.15. MySQL Startup scripts and supported server option groups
| Script | Option Groups |
|---|---|
| mysqld | [mysqld], [server],
[mysqld- |
| mysqld_safe | [mysqld], [server],
[mysqld_safe] |
| mysql.server | [mysqld], [mysql.server],
[server] |
[mysqld-
means that groups with names like
major_version][mysqld-5.5] and
[mysqld-5.6] are read by servers
having versions 5.5.x, 5.6.x, and so
forth. This feature can be used to specify options that can be
read only by servers within a given release series.
For backward compatibility, mysql.server also
reads the [mysql_server] group and
mysqld_safe also reads the
[safe_mysqld] group. However, you should
update your option files to use the
[mysql.server] and
[mysqld_safe] groups instead when using MySQL
5.6.
For more information on MySQL configuration files and their structure and contents, see Section 4.2.3.3, “Using Option Files”.
This section provides troubleshooting suggestions for problems starting the server on Unix. If you are using Windows, see Section 2.3.6, “Troubleshooting a MySQL Installation Under Windows”.
If you have problems starting the server, here are some things to try:
Check the error log to see why the server does not start.
Specify any special options needed by the storage engines you are using.
Make sure that the server knows where to find the data directory.
Make sure that the server can access the data directory. The ownership and permissions of the data directory and its contents must be set such that the server can read and modify them.
Verify that the network interfaces the server wants to use are available.
Some storage engines have options that control their behavior.
You can create a my.cnf file and specify
startup options for the engines that you plan to use. If you are
going to use storage engines that support transactional tables
(InnoDB, NDB),
be sure that you have them configured the way you want before
starting the server:
If you are using InnoDB tables, see
Section 13.2.1.2, “Configuring InnoDB”.
Storage engines will use default option values if you specify none, but it is recommended that you review the available options and specify explicit values for those for which the defaults are not appropriate for your installation.
When the mysqld server starts, it changes location to the data directory. This is where it expects to find databases and where it expects to write log files. The server also writes the pid (process ID) file in the data directory.
The data directory location is hardwired in when the server is
compiled. This is where the server looks for the data directory
by default. If the data directory is located somewhere else on
your system, the server will not work properly. You can
determine what the default path settings are by invoking
mysqld with the
--verbose and
--help options.
If the default locations do not match the MySQL installation layout on your system, you can override them by specifying options to mysqld or mysqld_safe on the command line or in an option file.
To specify the location of the data directory explicitly, use
the --datadir option. However,
normally you can tell mysqld the location of
the base directory under which MySQL is installed and it looks
for the data directory there. You can do this with the
--basedir option.
To check the effect of specifying path options, invoke
mysqld with those options followed by the
--verbose and
--help options. For example, if
you change location into the directory where
mysqld is installed and then run the
following command, it shows the effect of starting the server
with a base directory of /usr/local:
shell> ./mysqld --basedir=/usr/local --verbose --help
You can specify other options such as
--datadir as well, but
--verbose and
--help must be the last options.
Once you determine the path settings you want, start the server
without --verbose and
--help.
If mysqld is currently running, you can find out what path settings it is using by executing this command:
shell> mysqladmin variables
Or:
shell> mysqladmin -h host_name variables
host_name is the name of the MySQL
server host.
If you get Errcode 13 (which means
Permission denied) when starting
mysqld, this means that the privileges of the
data directory or its contents do not permit server access. In
this case, you change the permissions for the involved files and
directories so that the server has the right to use them. You
can also start the server as root, but this
raises security issues and should be avoided.
On Unix, change location into the data directory and check the
ownership of the data directory and its contents to make sure
the server has access. For example, if the data directory is
/usr/local/mysql/var, use this command:
shell> ls -la /usr/local/mysql/var
If the data directory or its files or subdirectories are not
owned by the login account that you use for running the server,
change their ownership to that account. If the account is named
mysql, use these commands:
shell>chown -R mysql /usr/local/mysql/varshell>chgrp -R mysql /usr/local/mysql/var
If it possible that even with correct ownership, MySQL may fail to start up if there is other security software running on your system that manages application access to various parts of the file system. In this case, you may need to reconfigure that software to enable mysqld to access the directories it uses during normal operation.
If the server fails to start up correctly, check the error log.
Log files are located in the data directory (typically
C:\Program Files\MySQL\MySQL Server
5.6\data on Windows,
/usr/local/mysql/data for a Unix binary
distribution, and /usr/local/var for a Unix
source distribution). Look in the data directory for files with
names of the form
and
host_name.err,
where host_name.loghost_name is the name of your
server host. Then examine the last few lines of these files. On
Unix, you can use tail to display them:
shell>tailshell>host_name.errtailhost_name.log
The error log should contain information that indicates why the server could not start.
If either of the following errors occur, it means that some other program (perhaps another mysqld server) is using the TCP/IP port or Unix socket file that mysqld is trying to use:
Can't start server: Bind on TCP/IP port: Address already in use Can't start server: Bind on unix socket...
Use ps to determine whether you have another mysqld server running. If so, shut down the server before starting mysqld again. (If another server is running, and you really want to run multiple servers, you can find information about how to do so in Section 5.6, “Running Multiple MySQL Instances on One Machine”.)
If no other server is running, try to execute the command
telnet . (The
default MySQL port number is 3306.) Then press Enter a couple of
times. If you do not get an error message like your_host_name
tcp_ip_port_numbertelnet:
Unable to connect to remote host: Connection refused,
some other program is using the TCP/IP port that
mysqld is trying to use. You will need to
track down what program this is and disable it, or else tell
mysqld to listen to a different port with the
--port option. In this case, you
will also need to specify the port number for client programs
when connecting to the server using TCP/IP.
Another reason the port might be inaccessible is that you have a firewall running that blocks connections to it. If so, modify the firewall settings to permit access to the port.
If the server starts but you cannot connect to it, you should
make sure that you have an entry in
/etc/hosts that looks like this:
127.0.0.1 localhost
If you cannot get mysqld to start, you can
try to make a trace file to find the problem by using the
--debug option. See
MySQL
Internals: Porting.
Part of the MySQL installation process is to set up the
mysql database that contains the grant tables:
Windows distributions contain preinitialized grant tables.
On Unix, the mysql_install_db program populates the grant tables. Some installation methods run this program for you. Others require that you execute it manually. For details, see Section 2.10.1, “Unix Postinstallation Procedures”.
The mysql.user grant table defines the initial
MySQL user accounts and their access privileges:
Some accounts have the user name root.
These are superuser accounts that have all privileges and can
do anything. The initial root account
passwords are empty, so anyone can connect to the MySQL server
as root without a
password and be granted all privileges.
On Windows, root accounts are created
that permit connections from the local host only.
Connections can be made by specifying the host name
localhost, the IP address
127.0.0.1, or the IPv6 address
::1. If the user selects the
Enable root access from remote
machines option during installation, the
Windows installer creates another root
account that permits connections from any host.
On Unix, each root account permits
connections from the local host. Connections can be made
by specifying the host name localhost,
the IP address 127.0.0.1, the IPv6
address ::1, or the actual host name or
IP address.
An attempt to connect to the host 127.0.0.1
normally resolves to the localhost account.
However, this fails if the server is run with the
--skip-name-resolve option, so
the 127.0.0.1 account is useful in that
case. The ::1 account is used for IPv6
connections.
Some accounts are for anonymous users. These have an empty user name. The anonymous accounts have no password, so anyone can use them to connect to the MySQL server.
On Windows, there is one anonymous account that permits
connections from the local host. Connections can be made
by specifying a host name of localhost.
On Unix, each anonymous account permits connections from
the local host. Connections can be made by specifying a
host name of localhost for one of the
accounts, or the actual host name or IP address for the
other.
To display which accounts exist in the
mysql.user table and check whether their
passwords are empty, use the following statement:
mysql> SELECT User, Host, Password FROM mysql.user;
+------+--------------------+----------+
| User | Host | Password |
+------+--------------------+----------+
| root | localhost | |
| root | myhost.example.com | |
| root | 127.0.0.1 | |
| root | ::1 | |
| | localhost | |
| | myhost.example.com | |
+------+--------------------+----------+
This output indicates that there are several
root and anonymous-user accounts, none of which
have passwords. The output might differ on your system, but the
presence of accounts with empty passwords means that your MySQL
installation is unprotected until you do something about it:
You should assign a password to each MySQL
root account.
If you want to prevent clients from connecting as anonymous users without a password, you should either assign a password to each anonymous account or else remove the accounts.
In addition, the mysql.db table contains rows
that permit all accounts to access the test
database and other databases with names that start with
test_. This is true even for accounts that
otherwise have no special privileges such as the default anonymous
accounts. This is convenient for testing but inadvisable on
production servers. Administrators who want database access
restricted only to accounts that have permissions granted
explicitly for that purpose should remove these
mysql.db table rows.
The following instructions describe how to set up passwords for
the initial MySQL accounts, first for the root
accounts, then for the anonymous accounts. The instructions also
cover how to remove the anonymous accounts, should you prefer not
to permit anonymous access at all, and describe how to remove
permissive access to test databases. Replace
newpwd in the examples with the
password that you want to use. Replace
host_name with the name of the server
host. You can determine this name from the output of the preceding
SELECT statement. For the output
shown, host_name is
myhost.example.com.
For additional information about setting passwords, see
Section 5.5.5, “Assigning Account Passwords”. If you forget your
root password after setting it, see
Section C.5.4.1, “How to Reset the Root Password”.
You might want to defer setting the passwords until later, to avoid the need to specify them while you perform additional setup or testing. However, be sure to set them before using your installation for production purposes.
To set up additional accounts, see Section 5.5.2, “Adding User Accounts”.
root Account Passwords
The root account passwords can be set several
ways. The following discussion demonstrates three methods:
Use the SET PASSWORD statement
Use the UPDATE statement
Use the mysqladmin command-line client program
To assign passwords using SET
PASSWORD, connect to the server as
root and issue a SET
PASSWORD statement for each root
account listed in the mysql.user table. Be sure
to encrypt the password using the
PASSWORD() function.
For Windows, do this:
shell>mysql -u rootmysql>SET PASSWORD FOR 'root'@'localhost' = PASSWORD('mysql>newpwd');SET PASSWORD FOR 'root'@'127.0.0.1' = PASSWORD('mysql>newpwd');SET PASSWORD FOR 'root'@'::1' = PASSWORD('mysql>newpwd');SET PASSWORD FOR 'root'@'%' = PASSWORD('newpwd');
The last statement is unnecessary if the
mysql.user table has no root
account with a host value of %.
For Unix, do this:
shell>mysql -u rootmysql>SET PASSWORD FOR 'root'@'localhost' = PASSWORD('mysql>newpwd');SET PASSWORD FOR 'root'@'127.0.0.1' = PASSWORD('mysql>newpwd');SET PASSWORD FOR 'root'@'::1' = PASSWORD('mysql>newpwd');SET PASSWORD FOR 'root'@'host_name' = PASSWORD('newpwd');
You can also use a single statement that assigns a password to all
root accounts by using
UPDATE to modify the
mysql.user table directly. This method works on
any platform:
shell>mysql -u rootmysql>UPDATE mysql.user SET Password = PASSWORD('->newpwd')WHERE User = 'root';mysql>FLUSH PRIVILEGES;
The FLUSH statement causes the
server to reread the grant tables. Without it, the password change
remains unnoticed by the server until you restart it.
To assign passwords to the root accounts using
mysqladmin, execute the following commands:
shell>mysqladmin -u root password "shell>newpwd"mysqladmin -u root -hhost_namepassword "newpwd"
Those commands apply both to Windows and to Unix. The double quotation marks around the password are not always necessary, but you should use them if the password contains spaces or other characters that are special to your command interpreter.
The mysqladmin method of setting the
root account passwords does not work for the
'root'@'127.0.0.1' or
'root'@'::1' account. Use the
SET PASSWORD method shown earlier.
After the root passwords have been set, you
must supply the appropriate password whenever you connect as
root to the server. For example, to shut down
the server with mysqladmin, use this command:
shell>mysqladmin -u root -p shutdownEnter password:(enter root password here)
The mysql commands in the following
instructions include a -p option based on the
assumption that you have set the root account
passwords using the preceding instructions and must specify that
password when connecting to the server.
To assign passwords to the anonymous accounts, connect to the
server as root, then use either
SET PASSWORD or
UPDATE. Be sure to encrypt the
password using the PASSWORD()
function.
To use SET PASSWORD on Windows, do
this:
shell>mysql -u root -pEnter password:(enter root password here)mysql>SET PASSWORD FOR ''@'localhost' = PASSWORD('newpwd');
To use SET PASSWORD on Unix, do
this:
shell>mysql -u root -pEnter password:(enter root password here)mysql>SET PASSWORD FOR ''@'localhost' = PASSWORD('mysql>newpwd');SET PASSWORD FOR ''@'host_name' = PASSWORD('newpwd');
To set the anonymous-user account passwords with a single
UPDATE statement, do this (on any
platform):
shell>mysql -u root -pEnter password:(enter root password here)mysql>UPDATE mysql.user SET Password = PASSWORD('->newpwd')WHERE User = '';mysql>FLUSH PRIVILEGES;
The FLUSH statement causes the
server to reread the grant tables. Without it, the password change
remains unnoticed by the server until you restart it.
If you prefer to remove any anonymous accounts rather than assigning them passwords, do so as follows on Windows:
shell>mysql -u root -pEnter password:(enter root password here)mysql>DROP USER ''@'localhost';
On Unix, remove the anonymous accounts like this:
shell>mysql -u root -pEnter password:(enter root password here)mysql>DROP USER ''@'localhost';mysql>DROP USER ''@'host_name';
By default, the mysql.db table contains rows
that permit access by any user to the test
database and other databases with names that start with
test_. (These rows have an empty
User column value, which for access-checking
purposes matches any user name.) This means that such databases
can be used even by accounts that otherwise possess no privileges.
If you want to remove any-user access to test databases, do so as
follows:
shell>mysql -u root -pEnter password:(enter root password here)mysql>DELETE FROM mysql.db WHERE Db LIKE 'test%';mysql>FLUSH PRIVILEGES;
The FLUSH statement causes the
server to reread the grant tables. Without it, the privilege
change remains unnoticed by the server until you restart it.
With the preceding change, only users who have global database
privileges or privileges granted explicitly for the
test database can use it. However, if you do
not want the database to exist at all, drop it:
mysql> DROP DATABASE test;
On Windows, you can also perform the process described in this section using the Configuration Wizard (see Section 2.3.4.11, “The Security Options Dialog”). On other platforms, the MySQL distribution includes mysql_secure_installation, a command-line utility that automates much of the process of securing a MySQL installation.
This section describes the steps to upgrade or downgrade a MySQL installation.
Upgrading is a common procedure, as you pick up bug fixes within the same MySQL release series or significant features between major MySQL releases. You perform this procedure first on some test systems to make sure everything works smoothly, and then on the production systems.
Downgrading is less common. Typically, you undo an upgrade because of some compatibility or performance issue that occurs on a production system, and was not uncovered during initial upgrade verification on the test systems. As with the upgrade procedure, you should perform and verify the downgrade procedure on some test systems first, before using it on a production system.
As a general rule, to upgrade from one release series to another, you should go to the next series rather than skipping a series. To upgrade from a release series previous to MySQL 5.5, upgrade to each successive release series in turn until you have reached MySQL 5.5, and then proceed with the upgrade to MySQL 5.6. For example, if you currently are running MySQL 5.1 and wish to upgrade to a newer series, upgrade to MySQL 5.5 first before upgrading to 5.6, and so forth. For information on upgrading to MySQL 5.5, see the MySQL 5.5 Reference Manual.
To upgrade to MySQL 5.6, use the items in the following checklist as a guide:
Before any upgrade, back up your databases, including the
mysql database that contains the grant
tables. See Section 6.2, “Database Backup Methods”.
Read all the notes in Section 2.11.1.1, “Upgrading from MySQL 5.5 to 5.6”. These notes enable you to identify upgrade issues that apply to your current MySQL installation. Some incompatibilities discussed in that section require your attention before upgrading. Others should be dealt with after upgrading.
Read Appendix D, MySQL Change History as well, which provides information about features that are new in MySQL 5.6 or differ from those found in earlier MySQL releases.
After upgrading to a new version of MySQL, run mysql_upgrade (see Section 4.4.8, “mysql_upgrade — Check Tables for MySQL Upgrade”). This program checks your tables, and attempts to repair them if necessary. It also updates your grant tables to make sure that they have the current structure so that you can take advantage of any new capabilities. (Some releases of MySQL introduce changes to the structure of the grant tables to add new privileges or features.)
mysql_upgrade does not upgrade the contents of the help tables. For upgrade instructions, see Section 5.1.8, “Server-Side Help”.
If you run MySQL Server on Windows, see Section 2.3.7, “Upgrading MySQL on Windows”.
If you use replication, see Section 15.4.3, “Upgrading a Replication Setup”, for information on upgrading your replication setup.
If you upgrade an installation originally produced by installing multiple RPM packages, it is best to upgrade all the packages, not just some. For example, if you previously installed the server and client RPMs, do not upgrade just the server RPM.
If you have created a user-defined function (UDF) with a given
name and upgrade MySQL to a version that implements a new
built-in function with the same name, the UDF becomes
inaccessible. To correct this, use DROP
FUNCTION to drop the UDF, and then use
CREATE FUNCTION to re-create
the UDF with a different nonconflicting name. The same is true
if the new version of MySQL implements a built-in function
with the same name as an existing stored function. See
Section 8.2.4, “Function Name Parsing and Resolution”, for the rules
describing how the server interprets references to different
kinds of functions.
You can always move the MySQL format files and data files between different versions on systems with the same architecture as long as you stay within versions for the same release series of MySQL.
If you are cautious about using new versions, you can always rename your old mysqld before installing a newer one. For example, if you are using a version of MySQL 5.5 and want to upgrade to 5.6, rename your current server from mysqld to mysqld-5.5. If your new mysqld then does something unexpected, you can simply shut it down and restart with your old mysqld.
If, after an upgrade, you experience problems with compiled client
programs, such as Commands out of sync or
unexpected core dumps, you probably have used old header or
library files when compiling your programs. In this case, you
should check the date for your mysql.h file
and libmysqlclient.a library to verify that
they are from the new MySQL distribution. If not, recompile your
programs with the new headers and libraries. Recompilation might
also be necessary for programs compiled against the shared client
library if the library major version number has changed (for
example from libmysqlclient.so.15 to
libmysqlclient.so.16.
If problems occur, such as that the new mysqld
server does not start or that you cannot connect without a
password, verify that you do not have an old
my.cnf file from your previous installation.
You can check this with the
--print-defaults option (for
example, mysqld --print-defaults). If this
command displays anything other than the program name, you have an
active my.cnf file that affects server or
client operation.
If your MySQL installation contains a large amount of data that
might take a long time to convert after an in-place upgrade, you
might find it useful to create a “dummy” database
instance for assessing what conversions might be needed and the
work involved to perform them. Make a copy of your MySQL instance
that contains a full copy of the mysql
database, plus all other databases without data. Run your upgrade
procedure on this dummy instance to see what actions might be
needed so that you can better evaluate the work involved when
performing actual data conversion on your original database
instance.
It is a good idea to rebuild and reinstall the Perl
DBD::mysql module whenever you install a new
release of MySQL. The same applies to other MySQL interfaces as
well, such as PHP mysql extensions and the
Python MySQLdb module.
It is good practice to back up your data before installing any new version of software. Although MySQL works very hard to ensure a high level of quality, you should protect your data by making a backup.
To upgrade to 5.6 from any previous version, MySQL recommends that you dump your tables with mysqldump before upgrading and reload the dump file after upgrading.
In general, you should do the following when upgrading from MySQL 5.5 to 5.6:
Read all the items in the following sections to see whether any of them might affect your applications:
Section 2.11.1, “Upgrading MySQL”, has general update information.
The items in the change lists found later in this section enable you to identify upgrade issues that apply to your current MySQL installation.
The MySQL 5.6 change history describes significant new features you can use in 5.6 or that differ from those found in earlier MySQL releases. Some of these changes may result in incompatibilities. See Section D.1, “Changes in Release 5.6.x (Development)”.
Note particularly any changes that are marked
Known issue or
Incompatible change. These
incompatibilities with earlier versions of MySQL may require
your attention before you upgrade. Our
aim is to avoid these changes, but occasionally they are
necessary to correct problems that would be worse than an
incompatibility between releases. If any upgrade issue
applicable to your installation involves an incompatibility
that requires special handling, follow the instructions
given in the incompatibility description. Often this will
involve dumping and reloading tables, or use of a statement
such as CHECK TABLE or
REPAIR TABLE.
For dump and reload instructions, see
Section 2.11.4, “Rebuilding or Repairing Tables or Indexes”. Any procedure that
involves REPAIR TABLE with
the USE_FRM option
must be done before upgrading. Use of
this statement with a version of MySQL different from the
one used to create the table (that is, using it after
upgrading) may damage the table. See
Section 12.4.2.5, “REPAIR TABLE Syntax”.
Before upgrading to a new version of MySQL, Section 2.11.3, “Checking Whether Tables or Indexes Must Be Rebuilt”, to see whether changes to table formats or to character sets or collations were made between your current version of MySQL and the version to which you are upgrading. If so and these changes result in an incompatibility between MySQL versions, you will need to upgrade the affected tables using the instructions in Section 2.11.4, “Rebuilding or Repairing Tables or Indexes”.
After upgrading to a new version of MySQL, run mysql_upgrade (see Section 4.4.8, “mysql_upgrade — Check Tables for MySQL Upgrade”). This program checks your tables, and attempts to repair them if necessary. It also updates your grant tables to make sure that they have the current structure so that you can take advantage of any new capabilities. (Some releases of MySQL introduce changes to the structure of the grant tables to add new privileges or features.)
mysql_upgrade does not upgrade the contents of the help tables. For upgrade instructions, see Section 5.1.8, “Server-Side Help”.
If you run MySQL Server on Windows, see Section 2.3.7, “Upgrading MySQL on Windows”.
If you use replication, see Section 15.4.3, “Upgrading a Replication Setup”, for information on upgrading your replication setup.
If your MySQL installation contains a large amount of data that
might take a long time to convert after an in-place upgrade, you
might find it useful to create a “dummy” database
instance for assessing what conversions might be needed and the
work involved to perform them. Make a copy of your MySQL
instance that contains a full copy of the
mysql database, plus all other databases
without data. Run your upgrade procedure on this dummy instance
to see what actions might be needed so that you can better
evaluate the work involved when performing actual data
conversion on your original database instance.
The following lists describe changes that may affect applications and that you should watch out for when upgrading from MySQL 5.5 to 5.6.
Incompatible change: As of
MySQL 5.6, the full-text stopword file is loaded and
searched using latin1 if
character_set_server is
ucs2, utf16,
utf16le, or utf32. If
any table was created with FULLTEXT
indexes while the server character set was
ucs2, utf16,
utf16le, or utf32, it
should be repaired using this statement:
REPAIR TABLE tbl_name QUICK;
Some keywords may be reserved in MySQL 5.6 that were not reserved in MySQL 5.5. See Section 8.3, “Reserved Words”.
This section describes what you should do to downgrade to an older MySQL version in the unlikely case that the previous version worked better than the new one.
If you are downgrading within the same release series (for example, from 5.5.13 to 5.5.12) the general rule is that you just have to install the new binaries on top of the old ones. There is no need to do anything with the databases. As always, however, it is always a good idea to make a backup.
The following items form a checklist of things you should do whenever you perform a downgrade:
Read the upgrading section for the release series from which you are downgrading to be sure that it does not have any features you really need. See Section 2.11.1, “Upgrading MySQL”.
If there is a downgrading section for that version, you should read that as well.
To see which new features were added between the version to which you are downgrading and your current version, see the change logs (Appendix D, MySQL Change History).
Check Section 2.11.3, “Checking Whether Tables or Indexes Must Be Rebuilt”, to see whether changes to table formats or to character sets or collations were made between your current version of MySQL and the version to which you are downgrading. If so and these changes result in an incompatibility between MySQL versions, you will need to downgrade the affected tables using the instructions in Section 2.11.4, “Rebuilding or Repairing Tables or Indexes”.
In most cases, you can move the MySQL format files and data files between different versions on the same architecture as long as you stay within versions for the same release series of MySQL.
If you downgrade from one release series to another, there may be incompatibilities in table storage formats. In this case, use mysqldump to dump your tables before downgrading. After downgrading, reload the dump file using mysql or mysqlimport to re-create your tables. For examples, see Section 2.11.5, “Copying MySQL Databases to Another Machine”.
A typical symptom of a downward-incompatible table format change when you downgrade is that you cannot open tables. In that case, use the following procedure:
Stop the older MySQL server that you are downgrading to.
Restart the newer MySQL server you are downgrading from.
Dump any tables that were inaccessible to the older server by using mysqldump to create a dump file.
Stop the newer MySQL server and restart the older one.
Reload the dump file into the older server. Your tables should be accessible.
It might also be the case that system tables in the
mysql database have changed and that
downgrading introduces some loss of functionality or requires some
adjustments. Here are some examples:
Trigger creation requires the TRIGGER
privilege as of MySQL 5.1. In MySQL 5.0, there is no
TRIGGER privilege and
SUPER is required instead. If you downgrade
from MySQL 5.1 to 5.0, you will need to give the
SUPER privilege to those accounts that had
the TRIGGER privilege in 5.1.
Triggers were added in MySQL 5.0, so if you downgrade from 5.0 to 4.1, you cannot use triggers at all.
The mysql.proc.comment column definition
changed between MySQL 5.1 and 5.5. After a downgrade from 5.5
to 5.1, this table is seen as corrupt and in need of repair.
To workaround this problem, execute
mysql_upgrade from the version of MySQL to
which you downgraded.
When downgrading to MySQL 5.5 from MySQL 5.6, you should keep in mind the following issues relating to features found in MySQL 5.6, but not in MySQL 5.5:
Replication.
As of MySQL 5.6, the relay-log.info
file contains a line count and a replication delay value,
so the file format differs from that in older versions.
See Section 15.2.2.2, “Slave Status Logs”. If you downgrade
a slave server to a version older than MySQL 5.6, the
older server will not read the file correctly. To address
this, modify the file in a text editor to delete the
initial line containing the number of lines.
A binary upgrade or downgrade is one that installs one version of MySQL “in place” over an existing version, without dumping and reloading tables:
Stop the server for the existing version if it is running.
Install a different version of MySQL. This is an upgrade if the new version is higher than the original version, a downgrade if the version is lower.
Start the server for the new version.
In many cases, the tables from the previous version of MySQL can be used without problem by the new version. However, sometimes changes occur that require tables or table indexes to be rebuilt, as described in this section. If you have tables that are affected by any of the issues described here, rebuild the tables or indexes as necessary using the instructions given in Section 2.11.4, “Rebuilding or Repairing Tables or Indexes”.
After a binary upgrade to MySQL 5.1 from a MySQL 5.0 installation
that contains ARCHIVE tables,
accessing those tables causes the server to crash, even if you
have run mysql_upgrade or
CHECK TABLE ... FOR
UPGRADE. To work around this problem, use
mysqldump to dump all
ARCHIVE tables before upgrading, and
reload them into MySQL 5.1 after upgrading. The same problem
occurs for binary downgrades from MySQL 5.1 to 5.0.
In MySQL 5.6.2, the length limit for index prefix keys is
increased from 767 bytes to 3072 bytes, for
InnoDB tables using
ROW_FORMAT=DYNAMIC or
ROW_FORMAT=COMPRESSED. See
Section 13.2.8, “Limits on InnoDB Tables” for details. This change is
also backported to MySQL 5.5.14. If you downgrade from one of
these releases or higher, to an earlier release with a lower
length limit, the index prefix keys could be truncated at 767
bytes or the downgrade could fail. This issue could only occur if
the configuration option
innodb_large_prefix was enabled
on the server being downgraded.
If you perform a binary upgrade without dumping and reloading
tables, you cannot upgrade directly from MySQL 4.1 to 5.1 or
higher. This occurs due to an incompatible change in the
MyISAM table index format in MySQL 5.0. Upgrade
from MySQL 4.1 to 5.0 and repair all MyISAM
tables. Then upgrade from MySQL 5.0 to 5.1 and check and repair
your tables.
Modifications to the handling of character sets or collations might change the character sort order, which causes the ordering of entries in any index that uses an affected character set or collation to be incorrect. Such changes result in several possible problems:
Comparison results that differ from previous results
Inability to find some index values due to misordered index entries
Misordered ORDER BY results
Tables that CHECK TABLE reports
as being in need of repair
The solution to these problems is to rebuild any indexes that use an affected character set or collation, either by dropping and re-creating the indexes, or by dumping and reloading the entire table. For information about rebuilding indexes, see Section 2.11.4, “Rebuilding or Repairing Tables or Indexes”.
To check whether a table has indexes that must be rebuilt, consult the following list. It indicates which versions of MySQL introduced character set or collation changes that require indexes to be rebuilt. Each entry indicates the version in which the change occurred and the character sets or collations that the change affects. If the change is associated with a particular bug report, the bug number is given.
The list applies both for binary upgrades and downgrades. For example, Bug #27877 was fixed in MySQL 5.1.24 and 5.4.0, so it applies to upgrades from versions older than 5.1.24 to 5.1.24 or newer, and to downgrades from 5.1.24 or newer to versions older than 5.1.24.
In many cases, you can use
CHECK TABLE ... FOR
UPGRADE to identify tables for which index rebuilding is
required. (It will report: Table upgrade required. Please
do "REPAIR TABLE `tbl_name`" or dump/reload to fix it!)
In these cases, you can also use mysqlcheck
--check-upgrade or mysql_upgrade,
which execute CHECK TABLE. However,
the use of CHECK TABLE applies only
after upgrades, not downgrades. Also, CHECK
TABLE is not applicable to all storage engines. For
details about which storage engines CHECK
TABLE supports, see Section 12.4.2.2, “CHECK TABLE Syntax”.
Changes that cause index rebuilding to be necessary:
MySQL 5.0.48, 5.1.21 (Bug #29461)
Affects indexes for columns that use any of these character
sets: eucjpms, euc_kr,
gb2312, latin7,
macce, ujis
Affected tables can be detected by
CHECK TABLE ...
FOR UPGRADE as of MySQL 5.1.29, 5.4.0 (see Bug
#39585).
MySQL 5.0.48, 5.1.23 (Bug #27562)
Affects indexes that use the
ascii_general_ci collation for columns that
contain any of these characters: '`' GRAVE
ACCENT, '[' LEFT SQUARE BRACKET,
'\' REVERSE SOLIDUS, ']'
RIGHT SQUARE BRACKET, '~' TILDE
Affected tables can be detected by
CHECK TABLE ...
FOR UPGRADE as of MySQL 5.1.29, 5.4.0 (see Bug
#39585).
MySQL 5.1.24, 5.4.0 (Bug #27877)
Affects indexes that use the
utf8_general_ci or
ucs2_general_ci collation for columns that
contain 'ß' LATIN SMALL LETTER SHARP S
(German).
Affected tables can be detected by
CHECK TABLE ...
FOR UPGRADE as of MySQL 5.1.30, 5.4.0 (see Bug
#40053).
This section describes how to rebuild a table. This can be
necessitated by changes to MySQL such as how data types are
handled or changes to character set handling. For example, an
error in a collation might have been corrected, necessitating a
table rebuild to update the indexes for character columns that use
the collation. (For examples, see
Section 2.11.3, “Checking Whether Tables or Indexes Must Be Rebuilt”.) It might also
be that a table repair or upgrade should be done as indicated by a
table check operation such as that performed by CHECK
TABLE, mysqlcheck, or
mysql_upgrade.
Methods for rebuilding a table include dumping and reloading it,
or using ALTER TABLE or
REPAIR TABLE.
If you are rebuilding tables because a different version of MySQL will not handle them after a binary (in-place) upgrade or downgrade, you must use the dump-and-reload method. Dump the tables before upgrading or downgrading using your original version of MySQL. Then reload the tables after upgrading or downgrading.
If you use the dump-and-reload method of rebuilding tables only for the purpose of rebuilding indexes, you can perform the dump either before or after upgrading or downgrading. Reloading still must be done afterward.
To rebuild a table by dumping and reloading it, use mysqldump to create a dump file and mysql to reload the file:
shell>mysqldumpshell>db_namet1 > dump.sqlmysqldb_name< dump.sql
To rebuild all the tables in a single database, specify the database name without any following table name:
shell>mysqldumpshell>db_name> dump.sqlmysqldb_name< dump.sql
To rebuild all tables in all databases, use the
--all-databases option:
shell>mysqldump --all-databases > dump.sqlshell>mysql < dump.sql
To rebuild a table with ALTER
TABLE, use a “null” alteration; that is, an
ALTER TABLE statement that
“changes” the table to use the storage engine that it
already has. For example, if t1 is a
MyISAM table, use this statement:
mysql> ALTER TABLE t1 ENGINE = MyISAM;
If you are not sure which storage engine to specify in the
ALTER TABLE statement, use
SHOW CREATE TABLE to display the
table definition.
If you must rebuild a table because a table checking operation
indicates that the table is corrupt or needs an upgrade, you can
use REPAIR TABLE if that statement
supports the table's storage engine. For example, to repair a
MyISAM table, use this statement:
mysql> REPAIR TABLE t1;
For storage engines such as InnoDB that
REPAIR TABLE does not support, use
mysqldump to create a dump file and
mysql to reload the file, as described earlier.
For specifics about which storage engines
REPAIR TABLE supports, see
Section 12.4.2.5, “REPAIR TABLE Syntax”.
mysqlcheck --repair provides command-line
access to the REPAIR TABLE
statement. This can be a more convenient means of repairing tables
because you can use the
--databases or
--all-databases option to
repair all tables in specific databases or all databases,
respectively:
shell>mysqlcheck --repair --databasesshell>db_name...mysqlcheck --repair --all-databases
You can copy the .frm,
.MYI, and .MYD files for
MyISAM tables between different architectures
that support the same floating-point format. (MySQL takes care of
any byte-swapping issues.) See
Section 13.3, “The MyISAM Storage Engine”.
In cases where you need to transfer databases between different architectures, you can use mysqldump to create a file containing SQL statements. You can then transfer the file to the other machine and feed it as input to the mysql client.
Use mysqldump --help to see what options are available.
The easiest (although not the fastest) way to move a database between two machines is to run the following commands on the machine on which the database is located:
shell>mysqladmin -h 'shell>other_hostname' createdb_namemysqldumpdb_name| mysql -h 'other_hostname'db_name
If you want to copy a database from a remote machine over a slow network, you can use these commands:
shell>mysqladmin createshell>db_namemysqldump -h 'other_hostname' --compressdb_name| mysqldb_name
You can also store the dump in a file, transfer the file to the target machine, and then load the file into the database there. For example, you can dump a database to a compressed file on the source machine like this:
shell> mysqldump --quick db_name | gzip > db_name.gz
Transfer the file containing the database contents to the target machine and run these commands there:
shell>mysqladmin createshell>db_namegunzip <db_name.gz | mysqldb_name
You can also use mysqldump and
mysqlimport to transfer the database. For large
tables, this is much faster than simply using
mysqldump. In the following commands,
DUMPDIR represents the full path name
of the directory you use to store the output from
mysqldump.
First, create the directory for the output files and dump the database:
shell>mkdirshell>DUMPDIRmysqldump --tab=DUMPDIRdb_name
Then transfer the files in the DUMPDIR
directory to some corresponding directory on the target machine
and load the files into MySQL there:
shell>mysqladmin createshell>db_name# create databasecatshell>DUMPDIR/*.sql | mysqldb_name# create tables in databasemysqlimportdb_nameDUMPDIR/*.txt # load data into tables
Do not forget to copy the mysql database
because that is where the grant tables are stored. You might have
to run commands as the MySQL root user on the
new machine until you have the mysql database
in place.
After you import the mysql database on the new
machine, execute mysqladmin flush-privileges so
that the server reloads the grant table information.
This section lists all the environment variables that are used directly or indirectly by MySQL. Most of these can also be found in other places in this manual.
Note that any options on the command line take precedence over values specified in option files and environment variables, and values in option files take precedence over values in environment variables.
In many cases, it is preferable to use an option file instead of environment variables to modify the behavior of MySQL. See Section 4.2.3.3, “Using Option Files”.
| Variable | Description |
|---|---|
CXX | The name of your C++ compiler (for running CMake). |
CC | The name of your C compiler (for running CMake). |
CFLAGS | Flags for your C compiler (for running CMake). |
CXXFLAGS | Flags for your C++ compiler (for running CMake). |
DBI_USER | The default user name for Perl DBI. |
DBI_TRACE | Trace options for Perl DBI. |
HOME | The default path for the mysql history file is
$HOME/.mysql_history. |
LD_RUN_PATH | Used to specify the location of libmysqlclient.so. |
MYSQL_DEBUG | Debug trace options when debugging. |
MYSQL_GROUP_SUFFIX | Option group suffix value (like specifying
--defaults-group-suffix). |
MYSQL_HISTFILE | The path to the mysql history file. If this variable
is set, its value overrides the default for
$HOME/.mysql_history. |
MYSQL_HOME | The path to the directory in which the server-specific
my.cnf file resides (as of MySQL
5.0.3). |
MYSQL_HOST | The default host name used by the mysql command-line client. |
MYSQL_PS1 | The command prompt to use in the mysql command-line client. |
MYSQL_PWD | The default password when connecting to mysqld. Note that using this is insecure. See Section 5.3.2.2, “End-User Guidelines for Password Security”. |
MYSQL_TCP_PORT | The default TCP/IP port number. |
MYSQL_UNIX_PORT | The default Unix socket file name; used for connections to
localhost. |
PATH | Used by the shell to find MySQL programs. |
TMPDIR | The directory where temporary files are created. |
TZ | This should be set to your local time zone. See Section C.5.4.6, “Time Zone Problems”. |
UMASK | The user-file creation mode when creating files. See note following table. |
UMASK_DIR | The user-directory creation mode when creating directories. See note following table. |
USER | The default user name on Windows when connecting to mysqld. |
For information about the mysql history file, see Section 4.5.1.3, “mysql History File”.
The UMASK and UMASK_DIR
variables, despite their names, are used as modes, not masks:
If UMASK is set, mysqld
uses ($UMASK | 0600) as the mode for file
creation, so that newly created files have a mode in the range
from 0600 to 0666 (all values octal).
If UMASK_DIR is set,
mysqld uses ($UMASK_DIR |
0700) as the base mode for directory creation, which
then is AND-ed with ~(~$UMASK & 0666), so
that newly created directories have a mode in the range from
0700 to 0777 (all values octal). The AND operation may remove
read and write permissions from the directory mode, but not
execute permissions.
MySQL assumes that the value for UMASK or
UMASK_DIR is in octal if it starts with a zero.
The Perl DBI module provides a generic interface
for database access. You can write a DBI script
that works with many different database engines without change. To
use DBI, you must install the
DBI module, as well as a DataBase Driver (DBD)
module for each type of databas server you want to access. For
MySQL, this driver is the DBD::mysql module.
Perl, and the DBD::MySQL module for
DBI must be installed if you want to run the
MySQL benchmark scripts; see Section 7.12.2, “The MySQL Benchmark Suite”.
Perl support is not included with MySQL distributions. You can obtain the necessary modules from http://search.cpan.org for Unix, or by using the ActiveState ppm program on Windows. The following sections describe how to do this.
The DBI/DBD interface requires
Perl 5.6.0, and 5.6.1 or later is preferred. DBI does not
work if you have an older version of Perl. You should use
DBD::mysql 4.009 or higher. Although earlier
versions are available, they do not support the full functionality
of MySQL 5.6.
MySQL Perl support requires that you have installed MySQL client programming support (libraries and header files). Most installation methods install the necessary files. If you install MySQL from RPM files on Linux, be sure to install the developer RPM as well. The client programs are in the client RPM, but client programming support is in the developer RPM.
The files you need for Perl support can be obtained from the CPAN (Comprehensive Perl Archive Network) at http://search.cpan.org.
The easiest way to install Perl modules on Unix is to use the
CPAN module. For example:
shell>perl -MCPAN -e shellcpan>install DBIcpan>install DBD::mysql
The DBD::mysql installation runs a number of
tests. These tests attempt to connect to the local MySQL server
using the default user name and password. (The default user name
is your login name on Unix, and ODBC on
Windows. The default password is “no password.”) If
you cannot connect to the server with those values (for example,
if your account has a password), the tests fail. You can use
force install DBD::mysql to ignore the failed
tests.
DBI requires the
Data::Dumper module. It may be installed; if
not, you should install it before installing
DBI.
It is also possible to download the module distributions in the form of compressed tar archives and build the modules manually. For example, to unpack and build a DBI distribution, use a procedure such as this:
Unpack the distribution into the current directory:
shell> gunzip < DBI-VERSION.tar.gz | tar xvf -
This command creates a directory named
DBI-.
VERSION
Change location into the top-level directory of the unpacked distribution:
shell> cd DBI-VERSION
Build the distribution and compile everything:
shell>perl Makefile.PLshell>makeshell>make testshell>make install
The make test command is important because it
verifies that the module is working. Note that when you run that
command during the DBD::mysql installation to
exercise the interface code, the MySQL server must be running or
the test fails.
It is a good idea to rebuild and reinstall the
DBD::mysql distribution whenever you install a
new release of MySQL. This ensures that the latest versions of the
MySQL client libraries are installed correctly.
If you do not have access rights to install Perl modules in the system directory or if you want to install local Perl modules, the following reference may be useful: http://servers.digitaldaze.com/extensions/perl/modules.html#modules
Look under the heading “Installing New Modules that Require Locally Installed Modules.”
On Windows, you should do the following to install the MySQL
DBD module with ActiveState Perl:
Get ActiveState Perl from http://www.activestate.com/Products/ActivePerl/ and install it.
Open a console window.
If necessary, set the HTTP_proxy variable.
For example, you might try a setting like this:
C:\> set HTTP_proxy=my.proxy.com:3128
Start the PPM program:
C:\> C:\perl\bin\ppm.pl
If you have not previously done so, install
DBI:
ppm> install DBI
If this succeeds, run the following command:
ppm> install DBD-mysql
This procedure should work with ActiveState Perl 5.6 or newer.
If you cannot get the procedure to work, you should install the MyODBC driver instead and connect to the MySQL server through ODBC:
use DBI;
$dbh= DBI->connect("DBI:ODBC:$dsn",$user,$password) ||
die "Got error $DBI::errstr when connecting to $dsn\n";
If Perl reports that it cannot find the
../mysql/mysql.so module, the problem is
probably that Perl cannot locate the
libmysqlclient.so shared library. You should
be able to fix this problem by one of the following methods:
Copy libmysqlclient.so to the directory
where your other shared libraries are located (probably
/usr/lib or /lib).
Modify the -L options used to compile
DBD::mysql to reflect the actual location
of libmysqlclient.so.
On Linux, you can add the path name of the directory where
libmysqlclient.so is located to the
/etc/ld.so.conf file.
Add the path name of the directory where
libmysqlclient.so is located to the
LD_RUN_PATH environment variable. Some
systems use LD_LIBRARY_PATH instead.
Note that you may also need to modify the -L
options if there are other libraries that the linker fails to
find. For example, if the linker cannot find
libc because it is in /lib
and the link command specifies -L/usr/lib, change
the -L option to -L/lib or add
-L/lib to the existing link command.
If you get the following errors from
DBD::mysql, you are probably using
gcc (or using an old binary compiled with
gcc):
/usr/bin/perl: can't resolve symbol '__moddi3' /usr/bin/perl: can't resolve symbol '__divdi3'
Add -L/usr/lib/gcc-lib/... -lgcc to the link
command when the mysql.so library gets built
(check the output from make for
mysql.so when you compile the Perl client).
The -L option should specify the path name of the
directory where libgcc.a is located on your
system.
Another cause of this problem may be that Perl and MySQL are not both compiled with gcc. In this case, you can solve the mismatch by compiling both with gcc.
You may see the following error from DBD::mysql
when you run the tests:
t/00base............install_driver(mysql) failed: Can't load '../blib/arch/auto/DBD/mysql/mysql.so' for module DBD::mysql: ../blib/arch/auto/DBD/mysql/mysql.so: undefined symbol: uncompress at /usr/lib/perl5/5.00503/i586-linux/DynaLoader.pm line 169.
This means that you need to include the -lz
compression library on the link line. That can be done by changing
the following line in the file
lib/DBD/mysql/Install.pm:
$sysliblist .= " -lm";
Change that line to:
$sysliblist .= " -lm -lz";
After this, you must run make realclean and then proceed with the installation from the beginning.