Chapter 16. MySQL Workbench

Table of Contents

16.1. MySQL Workbench Editions
16.2. Installing and Launching MySQL Workbench
16.2.1. Hardware Requirements
16.2.2. Software Requirements
16.2.3. Starting MySQL Workbench
16.2.4. Activation Procedure (Commercial Version)
16.3. Getting Started Tutorial
16.3.1. Administering a MySQL Server
16.3.2. Creating a Model
16.3.3. Adding Data to Your Database
16.4. The Home Screen
16.4.1. Workbench Central
16.4.2. Workspace
16.4.3. Workbench Application Minimum Window Size
16.4.4. Workbench Preferences
16.5. SQL Development
16.5.1. Open Connection to start Querying
16.5.2. New Connection
16.5.3. Edit Table Data
16.5.4. Edit SQL Script
16.5.5. Manage Connections
16.5.6. Manage DB Connections Dialog
16.5.7. SQL Editor
16.6. Data Modeling
16.6.1. Open an Existing EER Model
16.6.2. Create new EER Model
16.6.3. Create EER Model from Existing Database
16.6.4. Create EER Model from SQL Script
16.6.5. Model Editor
16.6.6. EER Diagram Editor
16.6.7. Working with Models
16.6.8. Modeling Tutorials
16.6.9. Printing
16.6.10. MySQL Workbench Schema Validation Plugins (Commercial Version)
16.6.11. Customizing DBDoc Model Reporting Templates
16.7. Server Administration
16.7.1. Server Administration
16.7.2. New Server Instance
16.7.3. Manage Data Import/Export
16.7.4. Manage Security
16.7.5. Manage Server Instances
16.7.6. Creating and Managing Server Instances
16.7.7. Server Administration and Configuration
16.8. Extending Workbench
16.8.1. GRT and Workbench Data Organization
16.8.2. Modules
16.8.3. Plugins
16.8.4. Adding a GUI to a Plugin using MForms
16.8.5. The Workbench Scripting Shell
16.8.6. Tutorial: Writing Plugins
16.9. Keyboard Shortcuts
16.10. MySQL Workbench FAQ

MySQL Workbench provides a graphical tool for working with MySQL Servers and databases. MySQL Workbench fully supports MySQL Server versions 5.1 and above. It is also compatible with MySQL Server 5.0, but not every feature of 5.0 may be supported. It does not support MySQL Server versions 4.x.

MySQL Workbench provides three main areas of functionality:

This section provides a brief overview of this functionality.

  1. SQL Development: Enables you to create and manage connections to database servers. As well as allowing you configure connection parameters, MySQL Workbench provides the capability to execute SQL queries on the database connections using the built-in SQL Editor. This functionality replaces that previously provided by the Query Browser stand-alone application.

  2. Data Modeling: Enables you to create models of your database schema graphically, reverse and forward engineer between a schema and a live database, and edit all aspects of your database using the comprehensive Table Editor. The Table Editor provides easy-to-use facilities for editing Tables, Columns, Indexes, Triggers, Partitioning, Options, Inserts and Privileges, Routines and Views.

  3. Server Administration: Enables you to create and administer server instances. This functionality replaces that previously provided by the MySQL Administrator stand-alone application.

MySQL Workbench is available in two editions. The Community Edition and the Standard Edition. The Community Edition is available free of charge. The Standard Edition provides additional Enterprise features, such as database documentation generation, at low cost.

16.1. MySQL Workbench Editions

The Community Edition (OSS)

The Community Edition is the foundation of all MySQL Workbench editions—versions that are currently available or those that will become available in the future. All editions of MySQL Workbench are based on the Community Edition and all future improvements to the base framework and feature set will be included in this version. The Community Edition is a full feature product that puts a powerful database management tool into the hands of the MySQL community.

The Standard Edition

The Standard Edition is a commercial extension that builds on top of the OSS Edition and adds modules and plugins, allowing for an optimized work flow. The highlights of this edition are:

  • MySQL Specific Schema Validation

  • Model Validation

  • General Schema Validation

  • DBDoc

DBDoc provides the following features:

  • Document complex database schemata

  • Document all SQL object types

  • Document output available in different file formats

A comparison of edition features can be found at MySQL Workbench Developer Central.

16.2. Installing and Launching MySQL Workbench

MySQL Workbench is available for the following platforms:

  • Windows

  • Linux

  • Mac OS X

Binary distributions of MySQL Workbench are avaliable for the above platforms. Source code distributions are also available as a tar.gz package, or an RPM package.

The following sections explain the installation process for each of these platforms.

16.2.1. Hardware Requirements

MySQL Workbench requires a current system to run smoothly. The minimum hardware requirements are:

  • CPU: Intel Core or Xeon 3GHz (or Dual Core 2GHz) or equal AMD CPU

  • Cores: Single (Dual/Quad Core is recommended)

  • RAM: 4 GB (6 GB recommended)

  • Graphic Accelerators: nVidia or ATI with support of OpenGL 1.5 or higher

  • Display Resolution: 1280×1024 is recommended, 1024×768 is minimum.

16.2.2. Software Requirements

The following operating systems are officially supported:

  • Windows 7 (64-bit, Professional level or higher)

  • Mac OS X 10.6.1+

  • Ubuntu 9.10 (64bit)

  • Ubuntu 8.04 (32bit/64bit)

For convenience the following builds are also available:

  • Windows XP SP3, Vista

  • Mac OSX (10.5 and 10.6) Intel

  • Ubuntu 8.04 (i386/x64)

  • Ubuntu 9.04 (i386/x64)

  • Fedora 11 (i386/x64)

MySQL Workbench also has the following general requirements:

  1. The Microsoft .NET 3.5 Framework.

  2. Cairo 1.6.0 or later

  3. glib-2.10

  4. libxml-2.6

  5. libsigc++ 2.0

  6. pcre

  7. libzip

Note

For convenience the Windows libraries are available as the download “Dependencies for Compiling in Windows”.

Note

On start up, the application checks the OpenGL version and selects between software and hardware rendering. To determine the rendering method that is being used, open the Help menu and choose the System Info submenu.

16.2.3. Starting MySQL Workbench

The procedure for launching MySQL Workbench depends on the platform. Generally, there are two ways to launch MySQL Workbench from the command line and from the graphical user interface of the host operating system. Using the command-line launching facility is useful when you want to customize some aspects of the way MySQL Workbench operates. Launching MySQL Workbench for each of the supported platforms is described in the following sections.

In addition to platform-specific command line options, MySQL Workbench has the following command line options:

  • --admin instance - Launch MySQL Workbench and load the server instance specified.

  • --query connection - Launch MySQL Workbench and load the connection specified.

  • --model modelfile - Launch MySQL Workbench and load the model specified.

  • --script script - Launch MySQL Workbench and run the script specified.

  • --run code - Launch MySQL Workbench and run the code snippet specified.

  • --quit-when-done - quits MySQL Workbench after --script or --run finishes.

16.2.3.1. Installing MySQL Workbench on Windows

MySQL Workbench may be installed using the Windows installer file or it may be installed manually from a ZIP file.

Installing MySQL Workbench Using the Installer

MySQL Workbench can be installed using the Windows Installer (.msi) installation package. The MSI package bears the name mysql-workbench-version-win32.msi, where version indicates the MySQL Workbench version number.

Important

Installing MySQL Workbench using the installer requires either Administrator or Power User privileges. If you are using the ZIP file without an installer, you do not need Administrator or Power User privileges.

Improving the MySQL Installation Wizard depends on the support and feedback of users. If you find that the MySQL Installation Wizard is lacking some feature important to you, or if you discover a bug, please report it in our bugs database. To do this use the Report a Bug option under the Help menu.

  1. To install MySQL Workbench, right-click the MSI file and select the Install option from the pop-up menu, or simply double-click the file.

  2. In the Setup Type window you may choose a Complete or Custom installation. To use all features of MySQL Workbench choose the Complete option.

  3. Unless you choose otherwise, MySQL Workbench is installed in C:\%PROGRAMFILES%\MySQL\MySQL Workbench 5.1 edition_type\, where %PROGRAMFILES% is the default directory for programs for your locale. The %PROGRAMFILES% directory may be C:\Program Files or C:\programme.

Installing from the ZIP File

If you are having problems running the installer, as an alternative, you can download a ZIP file without an installer. That file is called mysql-workbench-version-win32.zip. Using a ZIP utility, unpack it to the directory of your choice. You may also want to create a shortcut on your desktop or the quick launch bar.

To install using the ZIP file, download the ZIP file to a convenient location and decompress the file. You can place the resulting directory anywhere on you system. You do not need to install or configure the application before using it.

16.2.3.2. Launching MySQL Workbench on Windows

To start MySQL Workbench on Windows select Start, Programs, MySQL and then select MySQL Workbench.

You may also start MySQL Workbench from the command line. To view the available command-line options, issue the command MySQLWorkbench -help | more from the MySQL Workbench installation directory. You will see the following output:

MySQL Workbench 5.1.12 OSS. (C) 2006-2009 by Sun Microsystems.
All rights reserved.
Usage: MySQLWorkbench [options] [model file]
Options
  -help (-h) ...... Print this output
  -open filename .. Open the given filename at startup
  -nologo ......... Do not display the splash screen
  -verbose (-v) ... Print verbose output in the GRT Shell
  -version ........ Print the version information
  -grtversion ..... Print the GRT version information
  -swrendering .... Force the canvas to use software rendering instead of OpenGL
  -log ............ Instruction to save messages (other debug info) to file

The MySQL Workbench version number is displayed followed by a usage message and then the options. Use the -swrendering option if your video card does not support OpenGL 1.5. The -version option can be used to display the MySQL Workbench version number. The -grtversion can be used to display the GRT shell version number. The other options are self-explanatory.

Note

When using command-line options that display output to a console window, namely -help and -version, be sure that you pipe the output through the more command otherwise nothing will be displayed.

16.2.3.3. Uninstalling MySQL Workbench on Windows

The method for uninstalling MySQL Workbench will depend on how you install MySQL Workbench in the first place.

Rmoving MySQL Workbench when installed Using the Installer

  1. To uninstall MySQL Workbench, open the Control Panel and Choose Add or Remove Programs. Find the MySQL Workbench entry and choose the Remove button. Doing this will remove MySQL Workbench.

  2. Any modules added to the C:\Program Files\MySQL\MySQL Workbench version\modules directory will not be deleted.

Note

It is not possible to remove MySQL Workbench from the command line if you have installed MySQL Workbench using the installer. Although you can manually remove some of the compoentns There is no command-line option for removing MySQL Workbench.

Removing the MySQL Workbench directory manually will not remove all the files belonging to MySQL Workbench.

When installed from a ZIP file

If you installed MySQL Workbench using a ZIP file, to remove MySQL Workbench you can just delete the MySQL Workbench directory.

Note

If you installed any additional modules within the modules directory and you want to keep them, make sure you copy those modules to a different directory before deleting the MySQL Workbench directory.

16.2.3.4. Installing MySQL Workbench on Linux

There are several binary distributions of MySQL Workbench available for Linux. These include:

  • Fedora 10 amd64 (RPM)

  • Ubuntu 8.04 i386 (DEB)

  • Ubuntu 8.10 amd64 (DEB)

In addition to the binary distributions, it is also possible to download the MySQL Workbench source code as a tar.gz or RPM package.

Check the MySQL Workbench download page for the latest packages.

The procedure for installing on Linux depends on which Linux distribution you are using.

Installing DEB packages

On Ubuntu, and other systems that use the Debian package scheme, you can install MySQL Workbench using a command such as:

shell> sudo dpkg -i package.deb

Note that package.deb will be the MySQL Workbench package, for example, mysql-workbench-oss-version_i386.deb, where version is the MySQL Workbench version number.

Note

You may be warned that certain libraries are not available, depending on what you already have installed. Install the required libraries and then install the MySQL Workbench package again.

Installing RPM packages

On RedHat-based systems, and other systems using the RPM package format, MySQL Workbench can be installed by a command such as:

shell> sudo rpm -i package.rpm

Again, note that package.rpm will be the MySQL Workbench package, for example, mysql-workbench-oss-version-1fc10.x86_64.rpm, and version is the MySQL Workbench version number.

16.2.3.5. Launching MySQL Workbench on Linux

Once MySQL Workbench has been installed it can be launched by selecting Applications, Programming, MySQL Workbench from the main menu.

MySQL Workbench can also be launched from the command line on Linux. Type the command:

shell> /usr/bin/mysql-workbench --help

This will display the available command-line options:

mysql-workbench [<options>] [<model file>]
Options:
  --force-sw-render       Force Xlib rendering
  --force-opengl-render   Force OpenGL rendering
  --help, -h              Show command line options and exit

16.2.3.6. Uninstalling MySQL Workbench on Linux

The procedure for uninstalling MySQL Workbench on Linux depends on the packe you are using.

Uninstalling DEB packages

For Debian packages the command is:

shell> sudo dpkg -r mysql-workbench-oss

This does not remove the configuration files. If you wish to also remove the configuration files use:

shell> sudo dpkg --purge mysql-workbench-oss

Uninstalling RPM packages

To uninstall RPM packages use:

shell> sudo rpm -e mysql-workbench-oss

This does not remove the configuration files.

16.2.3.7. Installing MySQL Workbench on Mac OS X

MySQL Workbench is available for Mac OS X and is distributed as a DMG file. The file is named mysql-workbench-oss-version-osx10.5-i686.dmg, where version is the MySQL Workbench version.

To install MySQL Workbench on Mac OS X, simply download the file. Double-click the downloaded file. You will be presented with the installation screen:

Figure 16.1. MySQL Workbench Mac OS X Installation Screen

MySQL Workbench Mac OS X Installation
            Screen

Drag the MySQL Workbench icon onto the Application icon as instructed. MySQL Workbench is now installed.

You can now launch MySQL Workbench from the Applications folder.

16.2.3.8. Launching MySQL Workbench on Mac OS X

To launch MySQL Workbench on Mac OS X, simply open the Applications folder in the Finder, then double-click MySQL Workbench.

It is also possible to start MySQL Workbench from the command line:

shell> open MySQLWorkbench.app <model file>

A model file must be specified.

16.2.3.9. Uninstalling MySQL Workbench on Mac OS X

To uninstall MySQL Workbench for Mac OS X, simply locate MySQL Workbench in the Applications folder, right-click, and select Move to Trash. The application is uninstalled.

16.2.4. Activation Procedure (Commercial Version)

16.3. Getting Started Tutorial

This tutorial provides a quick hands-on introduction to using MySQL Workbench for beginners. If you have used MySQL Workbench before you can safely skip this tutorial.

To complete this tutorial you will need to have a locally installed MySQL Server. If you only have access to a remote MySQL server you will need to enter appropriate connection parameters when required. This tutorial requires MySQL Workbench version 5.2.16 or above. You also need a basic understanding of MySQL concepts. This tutorial demonstrates the procedures on Microsoft Windows, they are, however, the same for all supported platforms.

16.3.1. Administering a MySQL Server

In this section you will see how you can use MySQL Workbench to connect to a server in order to carry out administrative functions, such as starting and stopping the server.

  1. Launch MySQL Workbench. You will be presented with the Home screen:

    Figure 16.2. Getting Started Tutorial - Home Screen

    Getting Started Tutorial - Home
              Screen
  2. In order to administer your MySQL Server you need to first create a Server Instance. This contains information about the target server, including how to connect to it. From the Home screen of MySQL Workbench, click New Server Instance. The Create New Server Instance Profile wizard will be displayed.

  3. In this tutorial we will connect to a locally installed server, so click Next.

    Figure 16.3. Getting Started Tutorial - Specify Host Machine

    Getting Started Tutorial - Specify Host
              Machine
  4. Next you will set up a connection, or select an existing connection to use to connect to the server. Assuming you have not already created a connection, you can use the default values here, although if your MySQL Server has a password set for root, you can set it here by clicking on Store in Vault. This allows you to connect to the server without needing to enter a password each time. It is also possible to use another account to connect to the server by setting the username and password here, if required.

    Figure 16.4. Getting Started Tutorial - Database Connection

    Getting Started Tutorial - Database
              Connection

    You can now click Next.

  5. The connection will now be tested. You should see that the connection was successful. If not click Back and check that you have entered the information required.

    Figure 16.5. Getting Started Tutorial - Connection Test

    Getting Started Tutorial - Connection
              Test

    If everything tested correctly, click Next.

  6. On this screen you will set the operating system and installation type. In this case the installation is Microsoft Windows, and the installation type is MySQL 5.1 x86 Installer Package. Setting these options allows MySQL Workbench to determine location of configuration files, and the correct start up and shut down commands to use for the server.

    Figure 16.6. Getting Started Tutorial - Operating System

    Getting Started Tutorial - Operating
              System

    Once you have set the operating system and installation type, click Next.

  7. The wizard will now check that it is able to access the start up and shut down commands, and access the MySQL Server configuration file.

    Figure 16.7. Getting Started Tutorial - Test Host Settings

    Getting Started Tutorial - Test Host
              Settings

    Check that everything is in order and then click Next.

  8. You now have a chance to review the configuration settings so far. The information displayed varies slightly depending on platform, connection method and installation type:

    Figure 16.8. Getting Started Tutorial - Review Settings

    Getting Started Tutorial - Review
              Settings

    Click Next.

  9. Finally you can give the server instance a suitable name. This will be used to select this particular instance from a list of available instances.

    Figure 16.9. Getting Started Tutorial - Instance Name

    Getting Started Tutorial - Instance
              Name

    Having set the desired name, you can click Finish to complete the server instance creation process.

  10. You will now be returned to the Home screen. You will see the new server instance you created, along with the new connection you created as part of the above procedure.

    Figure 16.10. Getting Started Tutorial - Home Screen Instance

    Getting Started Tutorial - Home Screen
              Instance

    You are now ready to test your new server instance.

  11. From the Home screen, double-click the Server Instance you created. The Administrator will open on the Startup configuration page.

    Figure 16.11. Getting Started Tutorial - Admin Startup

    Getting Started Tutorial - Admin
              Startup
  12. Click the Stop Server button. The message window will show that the server has stopped.

  13. Click the Start Server button to resume the server. The message window will confirm that the server is running.

You have now seen how to create a server instance to allow you to manage a MySQL server.

For further information see Section 16.7, “Server Administration”.

16.3.2. Creating a Model

In this section you will learn how to create a new database model, create a table, create an EER Diagram of your model, and then forward engineer your model to the live database server.

  1. Start MySQL Workbench. On the Home screen select Create new EER Model. A model can contain multiple schemata. Note that when you create a new model, it contains the mydb schema by default. You can change the name of this schema to serve your own purposes, or simply delete it.

    Figure 16.12. Getting Started Tutorial - Home Screen

    Getting Started Tutorial - Home
              Screen
  2. On the Physical Schemata toolbar, click the button + to add a new schema. This will create a new schema and display a tabsheet for the schema. In the tabsheet, change the name of the schema to “dvd_collection”, by typing into the field called Name. Ensure that this change is reflected on the Physical Schemata tab. Now you are ready to add a table to your schema. If at this stage you receive a message dialog asking to rename all schema occurrences, you can click Yes to apply your name change.

    Figure 16.13. Getting Started Tutorial - New Schema

    Getting Started Tutorial - New
              Schema
  3. In the Physical Schemata section double-click Add Table.

  4. Double-click table1 to launch the table editor (you may not have to do this as the table editor will automatically load at this point if you are using later versions of MySQL Workbench). In the table editor, change the name of the table to “movies” and press Enter.The table editor will then switch from the Table tab to the Columns tab, to allow you to enter details of your table columns.

  5. Change the name of the first column to “movie_id”. Select a data type of INT. You will then make this column have the following properties: primary key, not null, autoincrement. To do this click the PK, NN, and AI checkboxes.

  6. Add two further columns:

    Column NameData TypeColumn Properties
    movie_titleVARCHAR(45)NN
    release_dateDATE (YYYY-MM-DD)None.

    Figure 16.14. Getting Started Tutorial - Columns

    Getting Started Tutorial -
              Columns
  7. Now you can obtain a visual representation of this schema so far. From the main menu select Model, Create Diagram from Catalog Objects. The EER Diagram will be created and displayed.

    Figure 16.15. Getting Started Tutorial - EER Diagram

    Getting Started Tutorial - EER
              Diagram
  8. Now, in the table editor, change the name of the column “movie_title” to “title”. Note that the EER Diagram is automatically updated to reflect this change.

  9. At this point you can save your model. Click the main toolbar button Save Model to Current File. In this case you have not yet saved this file so you will be prompted to enter a model file name. For this tutorial enter “Home_Media”. The Home_Media model may contain further schemata in addition to dvd_collection, such as cd_collection. Click Save to save the model.

  10. You can synchronize your model with the live database server. First you need to tell MySQL Workbench how to connect to the live server. From the main menu select Database, Manage Connections....

  11. In the Manage DB Connections dialog click New.

  12. Enter “Big Iron Server” for the connection name. This allows us to identify which server this connection corresponds to, although it is possible to create multiple connections to the same server.

  13. Enter the username for the account you will use to connect to the server.

  14. Click on the Store in Vault... button and enter the password for the username you entered in the previous step. You can optionally ignore this step, and you will be prompted for this password whenever MySQL Workbench connects to the server.

  15. Click Test Connection to test your connection parameters. If everything is OK at this point you can click Close.

    Figure 16.16. Getting Started Tutorial - Manage Connections

    Getting Started Tutorial - Manage
              Connections
  16. You are now ready to forward engineer your model to the live server. From the main menu select Database, Forward Engineer.... The Forward Engineer to Database wizard will be displayed.

  17. The first page of the wizard is the Catalog Validation page. Click the Run Validations button to validate the Catalog. If everything is in order the wizard will report that validaton finished successfully. Click Next to continue.

  18. The Options page of the wizard shows various advanced options. For this tutorial you can ignore these and simply click Next.

  19. On the next page you can select the object you want to export to the live server. In this case we only have a table, so no other objects need to be selected. Click Next.

  20. The next screen, Review SQL Script, displays the script that will be run on the live server to create your schema. Review the script to make sure that you understand the operations that will be carried out. Click Next.

    Figure 16.17. Getting Started Tutorial - Review Script

    Getting Started Tutorial - Review
              Script
  21. Select the connection you created earlier, “Big Iron Server”. Click Execute. Check the messages for any erros, and then click Close to exit the wizard.

  22. Ensure that the script ran without error on the server and then click Close. As a simple test that the script worked launch the MySQL Command Line Client. Enter SHOW DATABASES; and identify your schema. Enter USE dvd_collection;, to select your schema. Now enter SHOW TABLES;. Enter SELECT * FROM movies;, this will return the empty set as you have not yet entered any data into your database. Note that it is possible to use MySQL Workbench to carry out such checks, and you will see how to do this later, but the MySQL Command Line Client has been used here as you have probably used this previously.

  23. Ensure that your model is saved. Click Save Model to Current File on the main toolbar.

16.3.3. Adding Data to Your Database

In the previous section you created a model, schema, and table. You also forward engineered your model to the live server. In this section you will see how you can use MySQL Workbench to add data into your database on the live server.

  1. On the Home screen click the link Edit Table Data in the SQL Development area of the Workspace. This launches Edit Table Data wizard.

    Figure 16.18. Getting Started Tutorial - Edit Table Data

    Getting Started Tutorial - Edit Table
              Data
  2. In the wizard select the “Big Iron Server” connection from the stored connection drop down listbox. Click Next.

  3. Select the schema, dvd_collection. Select the table to edit, movies. Click Finish.

  4. You will see a data grid. This is where you can enter the data for your database. Remember that the movie_id was set to be autoincrement, so you do not need to enter values directly for this column. In the data grid enter the following movie information:

    titlerelease_date
    Gone with the Wind1939-04-17
    The Hound of the Baskervilles1939-03-31
    The Matrix1999-06-11
    Above the Law1988-04-08

    Note: do not modify any values in the movie_id column.

  5. Now click the Apply changes to data source button in the toolbar located in the bottom right corner. A list of SQL statements will be displayed. Confirm that you understand the operations to be carried out. Click Apply SQL to apply these changes to the live server.

  6. Confirm that the script was executed correctly and then click Finish.

  7. View the data grid again and observe that the autoincrement values have been generated.

    Figure 16.19. Getting Started Tutorial - Edit Data

    Getting Started Tutorial - Edit
              Data
  8. Now you will check that the data really has been applied to the live server. Launch the MySQL Command Line Client. Enter SELECT * FROM movies; to see the data just entered.

  9. You can also carry out a similar check from within MySQL Workbench. Click on the Home screen tab.

  10. Click the link Open Connection to start Querying in the SQL Development section of the Workspace. This will launch the Connect to Database dialog. Select “Big Iron Server” from the drop down listbox. Click OK.

  11. A new SQL Editor tab will be displayed. In the SQL Statements area enter the following code:

    USE dvd_collection;
    SELECT * FROM movies;
    
  12. Now click the Execute SQL Script in Connected Server toolbar button. This resembles a small lightning bolt. The SQL Editor will display a new Result tab contain the result of executing the SQL statements.

    Figure 16.20. Getting Started Tutorial - Results

    Getting Started Tutorial -
              Results

In this section of the tutorial you have learnt how to add data to your database, and also how to execute SQL statements using MySQL Workbench.

16.4. The Home Screen

When MySQL Workbench is first started you will presented with the Home screen. There are two main sections of the Home screen:

  • Workbench Central

  • Workspace

Note

MySQL Workbench 5.2 introduced the Home screen. MySQL Workbench 5.1 simply displays the MySQL Model workspace rather than the Home screen. Note that 5.1 does not support the SQL Editor and Server Administration functionality of 5.2.

These can be seen in the following screenshot:

Figure 16.21. The Home screen

The Home screen

16.4.1. Workbench Central

Workbench Central enables you to keep up to date with MySQL Workbench news, events and resources. You can read the developer blogs, find out what's new in the release, access the forums, check for updates and file a bug report.

Workbench Central includes the following facilities:

  • What's new: A list of bug fixes and changes.

  • MySQL Doc Library: Built in documentation.

  • MySQL Bug Reporter: Links to the MySQL bug system, where you can report bugs.

  • MySQL Team Blog: Currently links to Workbench team blog.

  • Workbench Team Blog: Links to Workbench team blog.

  • MySQL Newsletter: Currently links to the MySQL Developer forum.

16.4.2. Workspace

The Workspace is designed to allow you to quickly get to the task you would like to carry out. For convenience it is divided into three main areas, in alignment with MySQL Workbench functionality:

  1. SQL Development

  2. Data Modelling

  3. Server Administration

For further information on SQL Development see Section 16.5, “SQL Development”.

For further information on Data Modeling see Section 16.6, “Data Modeling”.

For further information on Server Administration see Section 16.7, “Server Administration”.

16.4.3. Workbench Application Minimum Window Size

From version 5.2.10, the MySQL Workbench application features a fixed minimum window size of 1024x768. You will not be able to manually reduce the size of the application to less than this resolution.

16.4.4. Workbench Preferences

The Preferences menu sets MySQL Workbench defaults. Choosing the Preferences menu item opens the following dialog box:

Figure 16.22. The Preferences Dialog Box

The Preferences dialog
        box

The following list describes the dialog box tabs:

  • General: The delete and undo history options

  • Administrator: Configuration for tools used by the Administrator functionality

  • SQL Editor: Configuration of the SQL Editor

  • Model: Default object names

  • MySQL:

  • Diagram: EER diagram settings

  • Appearance: Change colors and fonts used by various Workbench components

A more detailed discussion of these options follows.

16.4.4.1. The General Tab

The General tab allows you to set the following options:

  • Automatically Reopen Previous Model When Started - check this if you want the model you previously worked on to be automatically reopened when you start MySQL Workbench.

  • Place Sidebar on the Right Side - by default the Sidebar is placed on the left-hand side of the MySQL Workbench application. Select this option to place it on the right-hand side.

  • Force use of software rendering for EER diagrams - MySQL Workbench will use OpenGL for rendering when available. However, due to faulty drivers, problems do occasionally occur. These issues can be resolved by selecting the software rendering option here.

  • Undo History Size - you can limit the size of the undo history here. Set this value to 0 to have an unlimited undo history.

  • Auto-save model interval - An open model that has not been saved will automatically be saved after this period. On loading a model file, MySQL Workbench will notify the user if the file was not previously saved correctly, due to a crash or power failure. MySQL Workbench can then attempt to recover the last auto-saved version. Note that for automatic recovery to be available for a new file, it will have to have been saved at least once by the user.

  • Interactive GRT Shell Language - you can select the language to be used in the GRT shell by chosing a language from the drop down listbox Interactive GRT Shell Language. Currently there is a choice between Lua and Python. Python is the recommended option.

16.4.4.2. The Administrator Tab

This section provides configuration options that affect the Administrator functionality in MySQL Workbench.

Enables you to set paths to the mysqldump tool, and the mysql tool. If these are left blank the defaults will be used. This panel also enables you to set the directory for export dump files.

16.4.4.3. The SQL Editor Tab

This section provides configuration options that affect the SQL Editor functionality in MySQL Workbench.

There are three main groups of parameters that can be set here:

  • SQL properties

  • Query Editor

  • Query Results

SQL Properties

SQL properties that can be set include the SQL_MODE, case sensitivity of identifiers, and the SQL delimiter used (by default this is $$).

The document property SqlMode defines SQL_MODE for all operations affecting SQL parsing at the document scope. The purpose of this option is to preserve the consistency of SQL statements within the document.

The property has the following function:

  1. Sets the SQL_MODE DBMS session variable to the value stored in the SqlMode property of the document when performing reverse engineering, forward engineering or synchronization operations.

  2. Honors the SQL_MODE values defined in SqlMode so that SQL parsing is correct.

Only a subset of all possible SQL_MODE values affect the MySQL Workbench SQL parser. These values are: ANSI_QUOTES, HIGH_NOT_PRECEDENCE, IGNORE_SPACE, NO_BACKSLASH_ESCAPES, PIPES_AS_CONCAT. Other values do not affect the MySQL Workbench SQL parser and are ignored.

If the value of SqlMode is not set then the default value of the SQL_MODE session variable defined by the server stays unchanged during operations with the server. However, the MySQL Workbench SQL parser will behave as if SQL_MODE is also not set. This may potentially lead to inconsistencies in SQL syntax stored in the document. If you choose to not set the SqlMode property, ensure that the default SQL_MODE variable defined by the server does not contain any values from the following list: ANSI_QUOTES, HIGH_NOT_PRECEDENCE, IGNORE_SPACE, NO_BACKSLASH_ESCAPES, PIPES_AS_CONCAT.

The SqlMode property is defined in two locations: globally and at document scope. Every document upon its creation copies the value of the global property into the property defined for the document. The property value defined at document scope always has higher priority over the one defined globally.

Query Editor

The query editor properties that can be set include the following:

  • Show Live Schema Overview - This option allows a simplification of the user interface by removing the Overview tab from the SQL Editor. This is also extremely useful if schemata have a large number of tables, or there is a large number of schemata in a model. In each of these cases load times would be greatly increased as the tables and schemata are enumerated and drawn.

  • Show Schema Contents in Schema Tree - enumerating, populating and drawing large numbers of items can significantly increase loading times. For this reason this facility can be switched off for models containing large numbers of schemata and tables.

  • Show Metadata Schemata - by default metadata schemata are not displayed. If required to view, for example to troubleshoot or check metadata information, they can be displayed by selecting this option.

  • Continue on SQL Script Error - should an error occur while executing a script, this option will allow you to continue executing the remainder of the script.

  • Forbid UPDATE and DELETE statements without a WHERE clause - this option enables the SQL_SAFE_UPDATES option for the sesson, preventing UPDATE and DELETE statements from being executed if a WHERE clause is not present. This can avoid potentially dangerous situations where a command could accidentally update or delete all rows in a table.

  • Max syntax error count - large complex scripts can contain many errors. Further, a syntax error early on can lead to many subsequent syntax errors. For these reasons it is possible to limit the number of errors displayed using this option, the default being 100 error messages.

  • Progress status update interval - When executing long running queries over a slow connection you would need to increase this value, to prevent excess load on the connection.

  • DBMS connection keep-alive interval - When executing long running queries over a slow connection you would need to increase this value to prevent the connection being lost.

Query Results

  • Limit Rows - queries can sometimes result in an excessive number of rows being returned as a result. This can heavily load the connection, and take time to display in MySQL Workbench. To prevent this you can set a more moderate value here.

  • Limit Rows Count - specify the maximum number of result rows to return.

  • Max. Field Value Length to Display - to avoid display problems due to excessive field length, it is possible to set the maximum field length to display (in bytes).

  • Treat BINARY/VARBINARY as non-binary character string - Binary byte string values are not displayed by default in the results grid, but are instead marked as BLOB values. These can then be viewed or edited with the BLOB editor. Non-binary character string values are displayed in the results grid, and can be edited in the grid cell or using the BLOB editor. Note that if this option is turned on, data truncation may result. This is because binary byte string values may contain null bytes as part of their valid data. For non-binary character strings a null byte terminates the string.

  • Enable Data Changes Commit Wizard - In the SQL Editor, when editing table data and then clicking the Applying changes to data button, a wizard is launched to step you through applying you changes. This gives you a chance to review the SQL that will be applied to the live server to make the requested changes. If the option is deselected, then the changes will simply be applied to the server, without the wizard being displayed, and without a chance to review the changes that will be made.

16.4.4.4. The Model Tab

This section provides configuration options that affect the Modeling functionality in MySQL Workbench.

Use the When Deleting Physical Model Figures in Diagram frame to determine the behavior when deleting objects from the EER diagram canvas. Choose Ask and whenever you delete an object you will be asked whether you wish to remove the object from an EER diagram only or also from the catalog. The Keep Database Object in Catalog is the safest option. You also have the option of deleting the object from both the EER diagram and the catalog.

Note

If you choose the Ask option a confirmation dialog box will only open when you are deleting an object from an EER Diagram. When deleting in the MySQL Model view there is no confirmation dialog window and the delete action always removes the object from the catalog.

There are a variety of ways of deleting an object from an EER canvas; using the eraser tool, choosing a pop-up menu option, using the delete key, and by choosing the delete option under the Edit menu. In each case, the action performed by the delete key is determined by the option chosen from the When Deleting Physical Model Figures in Diagram frame.

Use the model tab to set the default value for various object names and the primary key data type. A listing of those items with their default values follows:

  • Primary Key Column Name: id%table%

  • Primary Key Column Type: INT

  • Column Name: %table%col

  • Column Type: VARCHAR(45)

  • Foreign Key Name: fk%stable_%dtable%

  • Foreign Key Column Name: %table%_%column%

  • ON UPDATE: NO ACTION

  • ON DELETE: NO ACTION

  • Associative Table Name: %stable%_has_%dtable%

The Primary Key Column Name is the default primary key column name when using the table editor. Likewise with the default primary key data type, and column name and column type. The remaining items are the default names used when using the relationship tools on an EER diagram.

Items enclosed by percentage signs are variables. Their meanings are as follows:

  • %table%: The table associated with the object

  • %column%: The column associated with the object

  • %stable%: The source table

  • %dtable%: The destination table

Legitimate values for the foreign key delete or update rules are:

  • RESTRICT

  • CASCADE

  • SET NULL

  • NO ACTION (default)

For more information about these actions see Section 16.6.7.1.3.5, “The Foreign Keys Tab”.

16.4.4.5. The MySQL Tab

This enables you to set the default table storage engine.

16.4.4.6. The Diagram Tab

Use this tab to determine display settings for an EER diagram.

Select whether to expand new objects by checking the Expand New Objects check box and select whether to draw line crossings by checking the Draw Line Crossings check box.

From this tab you can also set the maximum number of characters for:

  • Column Names

  • Column Types

  • Routine Names

Note that this changes the display properties only, not the objects themselves.

16.4.4.7. The Appearance Tab

Use this tab to set the available colors for the objects that appear on an EER diagram canvas. You can also add colors if you wish.

Changes made here affect the drop down list box of colors that appears on the toolbar when adding objects to an EER diagram canvas. For a discussion of using this list box see Section 16.6.5.2.1, “Tool-specific Toolbar Items”.

You can also use this tab to set the font face, font size, and the font style for the following list of items:

  • Editor

  • Layer Title

  • Text Figure Text

  • Text Figure Title

  • Connection Caption

  • Routine Group Figure Item

  • Routine Group Figure Title

  • Table Figure Items

  • Table Figure Section

  • Table Figure Title

  • View Figure Title

Choose from the drop down list of fonts, font sizes and styles.

Note

Note that on Windows, the default font for the editor only supports latin-1 characters. If you need to use characters not supported by the latin-1 character set, you will need to change the font here.

16.5. SQL Development

This facility in MySQL Workbench provides the functionality that was formerly available in MySQL Query Browser.

MySQL Workbench now provides extensive facilities for working directly with SQL code. Before working directly with a live server a connection must be created. Once a connection is established it is the possible to execute SQL code directly on the server and manipulate the server using SQL code.

The starting point for embarking on SQL Development work is the SQL Development area of the Home screen, which has the following action items:

  1. Open Connection to start Querying

  2. Open Connection to start Querying (icon)

  3. New Connection

  4. Edit Table Data

  5. Edit SQL Script

  6. Manage Connections

Each of these action items is described in the following sections.

16.5.1. Open Connection to start Querying

Clicking this action item launches the Connect to Database Wizard. From this wizard you can select a predefined connection. A new SQL Editor tab is launched where you

To read more about the SQL Editor, see Section 16.5.7, “SQL Editor”.

Open Connection to start Querying (icon)

If you already have created a connection to a database it will appear in this panel as an icon. Double-clicking the icon will directly launch a SQL Editor tab, and connect you to the database as defined by the connection.

To read more about the SQL Editor see Section 16.5.7, “SQL Editor”.

16.5.2. New Connection

Clicking the New Connection action item launches the Manage DB Connections wizard. This wizard enables you to create a new connection. Note the wizard when launched from here does not display existing connections, it only enables you to create a new connection.

To read more about creating and managing connections see Section 16.5.6, “Manage DB Connections Dialog”.

16.5.3. Edit Table Data

This action item enables you to edit table data. When clicked the Edit Table Data wizard is launched. This is a two stage wizard. The first stage enables you to select a Stored Connection. The second stage enables you to select the Schema and Table you want to edit. Once the wizard is completed a SQL Editor tab is launched which displays a data grid that enables you to interactively edit table data as required.

To read more about the SQL Editor see Section 16.5.7, “SQL Editor”.

16.5.4. Edit SQL Script

Clicking this action item launched the Edit SQL Script wizard. This is a two stage wizard. The first stage enables you to select a Stored Connection. The second stage enables you to select a SQL Script file, and optionally have the script executed after it is opened. Once the wizard is completed a SQL Editor tab will be launched, with the script displayed. If you optionally selected to run the script, the script will run and the results will be displayed.

16.5.5. Manage Connections

Clicking this action item launches the Manage DB Connections wizard. This wizard also displays Stored Connections, which can be selected to change as required. New connections can also be created from this wizard.

To read more about managing connections see Section 16.5.6, “Manage DB Connections Dialog”.

16.5.6. Manage DB Connections Dialog

MySQL Workbench provides a tool, the Manage DB Connections dialog, for creating and managing connections to servers. The connections created can then be used from the wizards that need to connect to a server, for example the wizard used to reverse engineer a live database. However, it is still possible to set connection parameters from these wizards if required, without invoking the Manage DB Connections dialog directly.

The Manage DB Connections dialog is invoked by selecting Database, Manage Connections from the main menu. It can also be invoked from any of the wizards requiring access to a live database. This is achieved by using the Manage Stored Connections item, found in the wizard's Stored Connection drop down list box.

Once the Manage DB Connections dialog is launched, you are presented with a dialog that enables you to create or delete connections:

Figure 16.23. Manage DB Connections - Dialog

Manage DB Connections - Dialog

Click New to create a new connection. Once created the connection can be selected from the Stored Connections list. You can then set various parameters for the connection, including the following:

  • Connection Name: The name to use to refer to this connection. This connection can then be selected from a dropdown listbox in other wizards requiring a connection.

  • Connection Method: The methods available are Standard TCP/IP, Local Socket/Pipe, and Standard TCP/IP over SSH.

Once you have selected a connection method, the textfields available in the Parameters tab and the Advanced tab of the dialog will change accordingly. More details of these options and paramaters are avalable in the following sections.

Once all parameters have been set as required you can click the Test Connection button to test the connection to the live server. Once you are satisfied that the connection works as expected you can then close the wizard by clicking the Close button. You can then use the stored connection from any of the wizards requiring connection to a live server.

You can also duplicate an existing connection using the Duplicate button.

16.5.6.1. Standard TCP/IP Connection

This section discusses the settings on the Parameters and Advanced tabs for the Standard TCP/IP connection type.

Parameters tab

  • Hostname: The host name or IP address of the MySQL server.

  • Username: User account to use for the connection.

  • Password: Optional password for the account used. If you do not enter a password here you will be prompted to enter the password for the account to be used when MySQL Workbench attempts to establish the connection. MySQL Workbench also has the ability to store this password in a vault. On Linux, the vault is only implemented using the Gnome keyring facility - even on systems based on KDE.

  • Port: The TCP/IP port on which the MySQL server is listening (the default is 3306).

  • Default Schema: When the connection to the server is established this is the schema that will connected to by default. This becomes the default schema for use in other parts of MySQL Workbench.

Advanced tab

There are also more parameters that can be set for the connection using the Advanced tab:

Figure 16.24. Manage DB Connections - Advanced Tab

Manage DB Connections - Advanced
          Tab

The advanced options include checkboxes for:

  • Use compression protocol: If checked, the communication between the application and the MySQL server will be compressed, which may increase transfer rates. This corresponds to starting a MySQL command-line tool with the --compress option.

  • Use SSL if available: This option turns on SSL encryption. The client library needs to support this option. Note: this feature is currently not supported.

  • Use ANSI quotes to quote identifiers: Treat “"” as an identifier quote character (like the “`” quote character) and not as a string quote character. You can still use “`” to quote identifiers with this mode enabled. With this option enabled, you cannot use double quotation marks to quote literal strings, because it is interpreted as an identifier. Note: if this option is selected, it overrides the server setting.

16.5.6.2. Local Socket/Pipe Connection

This connection type allows MySQL Workbench to connect to MySQL Server using a socket or pipe.

Parameters

The unique textfield here is Socket/Pipe Path. The name of the socket or pipe is entered here. If the textfield is left blank the default socket or pipe name is used. The default pipe name on Microsoft Windows is MySQL. On UNIX the default socket name is /tmp/mysql.sock.

Ths option can be seen in the following screenshot:

Figure 16.25. Manage DB Connections - Socket/Pipe Parameters

Manage DB Connections - Socket/Pipe
          Parameters

Advanced

The only option available in this tab is Use ANSI quoutes to quote identifiers. This option was discussed in Section 16.5.6.1, “Standard TCP/IP Connection”.

16.5.6.3. Standard TCP/IP over SSH Connection

The connection type allows MySQL Workbench to connection to MySQL Server using TCP/IP over an SSH tunnel.

Parameters

In addition to a number of parameters that are in common with Standard TCP/IP connections, this connection method features a number of specialized parameters. These are listed here:

  • SSH Hostname: This is the name of the SSH server. An optional port number can also be provided.

  • SSH Username: This is the name of the SSH username to connect with.

  • SSH Password: The SSH password. It is recommended that an SSH key file is also used.

  • SSH Key File: A path to the SSH key file. Note, only key files in OpenSSH format are currently supported.

These are shown in the following screenshot:

Figure 16.26. Manage DB Connections - SSH Parameters

Manage DB Connections - SSH
          Parameters

Advanced

The options here are the same as for the Standard TCP/IP connection, details of which can be found in Section 16.5.6.1, “Standard TCP/IP Connection”.

16.5.7. SQL Editor

MySQL Workbench 5.2 introduced the SQL Editor facility. The SQL Editor can be launched using various action items on the Home screen. It can also be launched by selecting Database, Query Database from the main menu, or by using the keyboard shortcut Ctrl+U on Windows, or Cmd+U on Mac OS X. At this point you will be asked to select either a stored connection or enter the details for a new connection. Once a connection has been made to the server a new tab called SQL Editor (schema) is displayed:

Figure 16.27. SQL Editor

SQL Editor

The main elements of the SQL Editor user interface are:

  • The Main Menu

  • Toolbar

  • SQL Query Panel

  • Main Tabsheets (Overview, Output, History, Snippets, Results)

  • Sidebar

Each of these are described in more detail in the following sections.

16.5.7.1. Main Menu

When a SQL Editor tab is selected the most important item on the main menu bar is Query. The Query item features the following menu items:

  • Execute (All or Selection): Causes all statements in the SQL Query area to be executed, or only the statements selected.

  • Execute Current Statement: Causes the current SQL statement to be executed.

  • Explain (All or Selection): Describes all statements, or the selected statement.

  • Explain Current Statement: Describes the current statement.

  • Stop: Stop execution of the currently running script.

  • Reconnect to Server: Reconnect to the MySQL server.

  • New Tab: Creates a duplicate of the current SQL Editor tab.

  • Commit Transaction: Commits a database transaction.

  • Rollback Transaction: Rolls back a database transaction.

  • Refresh: Synchronizes with the live server and refreshes views such as the live Overview tabsheet.

  • Commit Result Edits: Commits any changes you have made to the server.

  • Discard Result Edits: Discards any changes you have made.

  • Export Results: This enables you to export result sets to a file. Selecting this option displays the Export Query Results to File dialog. The dialog enables you to select which result set you wish to export, the file format (CSV, HTML, XML) and the name and location of the output file. Then click Export to export the data.

16.5.7.2. Toolbar

The toolbar features ten buttons, as shown in the following screenshot:

Figure 16.28. SQL Editor - Toolbar

SQL Editor - Toolbar

From left to right these are:

  • Create a New SQL Script File: Creates a new SQL Script tab where SQL code can be entered.

  • Open a SQL Script File: Cicking this button allows any saved SQL script to be loaded ready for execution. The script will be displayed in the SQL Query area.

  • Save SQL Script to File: Clicking this button allows the currently loaded SQL script to be saved to a file specified by the user.

  • Save SQL to Snippets List: SQL code snippets saved here can be given a name. They will appear in the SQL Snippets palette in the SQL Editor sidebar.

  • Execute SQL Script in Connected Server: Executes the currently loaded SQL script. Results are displayed in one or more Results tabs.

  • Execute Current SQL Statement in Connected Server: Executes the current SQL statement. Results are displayed in one or more Results tabs.

  • Explain (All or Selection): Explain SQL statements, or the currently selected one.

  • Stop the query being executed: Halts execution of the currently executing SQL script. This restarts the connection to the database server.

  • Toggle whether execution of SQL script should continue after failed statements: If the red 'breakpoint' circle is displayed the script will finish on a statement that fails. If the button is depressed so that the green arrow is displayed, then execution will continue past the failed code, possibly generating additional result sets. Any error generated from attempting to execute the faulty statement will be recorded in either case in the Output tabsheet.

  • Commit: Commits a transaction.

  • Rollback: Rolls back a transaction.

  • Toggle Auto-Commit Mode: If selected, transactions will automatically be committed.

  • Reconnect to DBMS: Re-establishes the database connection.

  • Refresh state of database structures: Refreshes the view of Schemata, Tables, Views and Routines that appears in the Live Overview Schema tabsheet. For example, if a SQL script creates a new table, it will not appear in the Overview tab until the refresh toolbar button is pressed.

  • Toggle whether query result tabs should be kept between queries by default: Normally when a script is executed any results generated from previous executions of the script are lost, and the new results displayed in the results tab. If this toggle button is pressed, so that the pin appears inserted, results will be retained between executions. Each execution of the script will create a new Results tab containing the result set.

16.5.7.3. SQL Query Panel

In this area you can enter SQL statements directly.

The statements entered can be saved to a file for later use. At any point you can also execute the statements you have entered.

To save a snippet of code entered into the SQL Query panel, click the Save SQL to Snippets List, enter a name, and click OK. The snippet can be inserted into the SQL Query panel at any time by double-clicking the named snippet in the SQL Snippets Palette.

Figure 16.29. SQL Editor - SQL Query Panel

SQL Editor - SQL Query Panel
Note

There is a quick way to enter the names of tables, views and columns. Simply double-click the item in the Schemata Palette and the name of the item clicked will be inserted into the SQL Query panel.

16.5.7.4. Main Tabsheets

The main tabsheets area contains several tabs:

  • Live Schema Overview Tabsheet

  • Output Tabsheet

  • History Tabsheet

  • Results Tabsheets

  • Live Editing Tabsheet

Figure 16.30. SQL Editor - Main Tabsheets

SQL Editor - Main Tabsheets

Each of these is described in more detail in the following sections.

16.5.7.4.1. Live Schema Overview Tabsheet

This tabsheet provides an overview of the schema. The schema objects Tables, Views and Routines are displayed for the current schema.

16.5.7.4.2. Output Tabsheet

The Output tabsheet displays a summary of the communication between the script and the server. The messages displayed can be information or errors. Each message displays the time, the action that was carried out, and the response from the server. This is useful for troubleshooting scripts.

16.5.7.4.3. History Tabsheet

The History tabsheet provides a history of SQL operations carried out. Both the time of the SQL operation and the SQL code itself is recorded. To view the SQL executed, click the time, and the SQL code executed will be displayed in the SQL column.

16.5.7.4.4. Snippets Tabsheet

When you enter SQL code into the SQL Query area, you can use the Save SQL to Snippets List toolbar button to save your SQL code. At the time of saving you will be asked to specify a name. These named snippets can be viewed from the SQL Snippets Tab. You can load any SQL snippet into the SQL Query area by double-clicking the desired snippet in the Snippets Palette.

Figure 16.31. SQL Editor - Snippets Palette

SQL Editor - Snippets Palette
16.5.7.4.5. Results Tabsheets

The results area of the screen shows the results from any queries that have been executed. If the script contains multiple queries then multiple result tabs will be generated, one for each query that returns results.

Figure 16.32. SQL Editor - Results Tabsheets

SQL Editor - Results Tabsheets

Controls are provided to allow you to easily move over the results. These are shown in the following screenshot:

Figure 16.33. SQL Editor - Results Tabsheets Navigation Controls

SQL Editor - Results Tabsheets
              Navigation Controls

There are a number of controls available. The controls from left to right are:

  1. Move to first row: Highlights the first record in the current result set.

  2. Move to previous row: Highlights the previous record.

  3. Move to next row: Highlights the next record.

  4. Move to last row: Highlights the last record in the current result set.

  5. Toggle wrapping of cell contents: The data in the cell can either be truncated or wrapped. This button enables you to toggle between these options.

  6. Sort Ascending: Sorts selected column in ascending order.

  7. Sort Descending: Sorts column in descending order.

  8. Export record set to an external file: Outputs record set to a CSV, HTML, or XML file as required.

  9. Refresh Data from Data Source: Refreshes the current result set from the data source.

  10. Search for substring within data: Search data for the string entered in the search box.

16.5.7.4.6. Live Editing Tabsheets

It is possible to edit data in real time using the Live Editing tabsheets. In the Overview tab, if a table is double-clicked, a live editing tab will be launched, allowing you to edit the data maintained in that table. Field data can be edited by clicking a field and entering the required data, or editing existing data. In addition to the controls offered by the Results tabsheet, the Live Editor tab features some additional controls. These controls are highlighted in the following screenshot:

Figure 16.34. SQL Editor - Live Editing Tabsheet Navigation Controls

SQL Editor - Live Editing Tabsheet
              Navigation Controls

From left to right the highlighted controls are:

  1. Edit current row: Enters edit mode for the currently selected record.

  2. Insert new row: Inserts a new row and enables you to enter data. Your changes will not be reflected on the live server until you click Apply changes to data.

  3. Delete selected rows: Removes the selected rows. Your changes will not be reflected on the live server until you click Apply changes to data.

  4. Apply changes to data: Applies any changes that may have been made to the data fields to the live server.

  5. Discard changes to data: Discards any changes that may have been made to the data fields, and does not apply them to the live server.

These additional controls allow you to apply or discard any changes you may have made to the field data. If changes are applied, the data will then be synchronized with the live server. If changes are discarded the live server will not be affected.

Note

It is possible to enter a function, or other expression, into a field. If doing so, the prefix \func should be used, to prevent MySQL Workbench from escaping quotation marks. For example, if entering the expression md5('fred') MySQL Workbench would generate the code md5(\'fred\'). To prevent this enter the expression as \func md5('fred'). This will ensure that the quoting is not escaped.

See also Section 16.6.7.1.3.9, “The Inserts Tab”.

16.5.7.5. Sidebar

The Sidebar contains several panels. These are:

  • Connection Information Panel

  • Object Browser

Each of these is described in more detail in the following sections.

16.5.7.5.1. Connection Information Panel

This section provides a summary of the current connection to the server.

Figure 16.35. SQL Editor - Connection Information Palette

SQL Editor - Connection Information
              Palette
16.5.7.5.2. Object Browser

The Object Browser contains a drop down listbox and a schemata explorer control.

Default Schema Listbox

The drop down listbox lists the schema that are available on the currently connected server. It is possible to select a schema to become the currently active schema using this facility.

This selector executes a USE DB statement. Once set, subsequent statements without schema qualifiers will be executed against this default schema. Note that this will only be set for the query session. If you wish to set a default schema for multiple MySQL Workbench sessions, you will need to set the default schema for the stored connection. To do this from the Home screen click Manage Connections, then in the Manage DB Connection dialog set the desired default schema on the Parameters tab.

Figure 16.36. SQL Editor - Default Schema Listbox

SQL Editor - Default Schema
              Listbox

Schemata Explorer

This area enables you to explore the schemata available on the currently connected server.

Figure 16.37. SQL Editor - Schemata Explorer

SQL Editor - Schemata Explorer

A useful feature that was introduced in MySQL Workbench 5.2.9 is the ability to rapidly enter the names of columns, tables and views into the SQL Statement area. Double-clicking views, tables, and column names in the schemata explorer will insert the corresponding name into the SQL Query area. This reduces typing significantly when entering SQL statements containing several tables, columns or views.

The Object Browser also features a context menu which can be displayed by right-clicking, for example, a table. Right-clicking a table would display the following menu items:

  • Select Rows - Limit 1000: Pulls up to 1000 records of table data from the live server into a Results tabsheet.

  • Edit Table Data: Pulls table data from the live server into a named tabsheet, and allows editing. Data can be saved directly to the live server.

  • Copy to Clipboard: There are various sub-menus:

    • Name (short): Copies the table name to the clipboard.

    • Name (long): Copies the table name to the clipboard in the form `schema`.`table`.

    • Column Names: Copies the column names to the clipboard in the form `table`.`column1`, `table`.`column2`,....

    • Select All Statement: Copies a SELECT all columns statement to the clipboard in the form:

      SELECT
      `table`.`column1`,
      `table`.`column2`,
      ...
      FROM `schema`.`table`;
    • Insert Statement: Copies an INSERT all columns statement to the clipboard.

    • Update Statement: Copies an UPDATE all columns statement to the clipboard.

    • Delete Statement: Copies a DELETE statement to the clipboard in the form DELETE FROM `world`.`country` WHERE <where_condition>;.

  • Send to SQL Editor: Provides similar functionality to Copy to Clipboard. However, this options inserts the SQL code directly into the SQL Query panel, where it can be edited further as required.

  • Alter Table: Displays the table editor loaded with the details of the table clicked on.

  • Create Table: Launches a dialog to allow you to create a new table.

  • Drop Table: Drops a table. All data will be lost if this operation is carried out.

  • Refresh All: Refreshes all schemata in the explorer by resynching with the server.

Right-clicking an empty area inside the object browser displays the following menu options:

  • Create Schema: This enables you to create a new schema on the connected server. You can apply your changes to synchronize with the live server by clicking the Apply button.

  • Refresh All: Simply synchronizes with the live server so that information with the schemata explorer is updated.

16.6. Data Modeling

MySQL Workbench provides extensive capabilities for creating and manipulating database models. Some of these capabilities are listed here:

  • Create and manipulate a model graphically.

  • Reverse engineer a live database to a model.

  • Forward engineer a model to a script or live database.

  • Create and edit tables and insert data.

This is not an exhaustive list. These, and additional data modeling capablities, are discussed in the following sections.

The Home screen is the typical starting point for work with data modeling. In the Data Modeling section of the Workspace you can use the action items there to create and manage models, forward and reverse engineer, and compare and synchronize schemata. These action items are listed below:

  1. Open an Existing EER Model

  2. Open an Existing EER Model (icon)

  3. Create new EER Model

  4. Create EER Model from Existing Database

  5. Create EER Model from SQL Script

These action items are described in the following sections.

16.6.1. Open an Existing EER Model

Clicking this action item launches a file browser. You can then select the model file you wish to load. A new MySQL Model tab will then be created, and your model displayed.

Open an Existing EER Model (icon)

If you have already created one or more model files you can simply double-click the item of the model you wish to load. A new MySQL Model tab will be created, and your model displayed.

You can read more about modeling in the section Section 16.6.5, “Model Editor”.

16.6.2. Create new EER Model

Clicking this action item will launch a new MySQL Model tab, with a blank model ready for you to work on.

You can read more about modeling in the section Section 16.6.5, “Model Editor”.

16.6.3. Create EER Model from Existing Database

The purpose of this action item is to allow you to create an EER Model from an existing live database. Clicking this action item launches the Reverse Engineer Database. This is a multi-stage wizard that enables you to select a connection to a live server, and select the schema and objects you wish to reverse engineer into your new model. This is a convenient way to see how an existing database is structured.

For further information on reverse engineering see Section 16.6.7.9.2, “Reverse Engineering a Live Database”.

16.6.4. Create EER Model from SQL Script

The purpose of this action item is to allow you to create a model from a SQL Create script. Such a script may have been created by hand or may be as a result of reverse engineering an existing database to generate the script, which may then be modified according to requirements. Clicking this action item launches the Reverse Engineer SQL Script wizard. This is a multi-stage wizard that enables you to select the script you want to create your model from.

For further information see Section 16.6.7.9.1, “Reverse Engineering Using a Create Script”.

16.6.5. Model Editor

When the Model Editor is executed from the Home Screen, the MySQL Model page is displayed. The MySQL Model page has three main panels: Description Editor, User Types List/History panel, and the main panel - the Model Overview panel. The Description Editor and User Types List/History panel are contained within the Sidebar. The Sidebar is located on the left by default, but can be relocated to the right using a setting in the Workbench Preferences dialog.

Figure 16.38. The MySQL Model page

The MySQL Model page

The sections within the Model Overview panel are:

  • EER Diagrams

  • Physical Schemata

  • Schema Privileges

  • SQL Scripts

  • Model Notes

For each of these sections objects can be added to a project by clicking the appropriate add object icon. You may also rename, edit, cut, copy, or delete objects on this page by right-clicking. Doing this opens a pop-up menu.

The sections within the MySQL Model page are discussed in the following sections.

16.6.5.1. Modeling Menus

Some menu options are not available in the OSS version of this application, and are only available in the Standard Edition. This is indicated where applicable.

16.6.5.1.1. The File Menu

Use this menu item to open a project, begin a new project, or save a project. Choosing New Model opens the default schema, mydb. Choosing Open Model opens a file dialog box with the default file type set to MySQL Workbench Models (MWB). To display a list of recently opened MWB files, choose the Open Recent menu option. The keyboard command to create a new project is Ctrl N and the command to open an existing project is Ctrl O.

To close the currently active MySQL Model or EER Diagram tab, use the Close Tab option. You can also do this from the keyboard by pressing Ctrl W. To reopen the MySQL Model tab, see Section 16.6.5.1.3, “The View Menu”. To reopen an EER Diagram tab, double-click the EER Diagram icon in the EER Diagrams section of the MySQL Model page.

Use the Save Model or Save Model As menu options to save a model. When you save a model its name appears in the title bar of the application. If you have made changes to a project and have not saved those changes, an asterisk appears in the title bar following the model name. When you save a model it is saved as a MySQL Workbench file with the extension mwb.

Use the Import menu option to import a MySQL data definition (DDL) script file, one created by issuing the command mysqldump --no-data, for example. If the script does not contain a CREATE db_name; statement, the schema objects will be copied to the default schema, mydb. If the script creates a database, a new tab bearing the database name is added to the Physical Schemata section of the MySQL Model page. If the script contains data, it will be ignored. Importing a DDL script is discussed in detail in Section 16.6.7.9.1, “Reverse Engineering Using a Create Script”.

Under the Import menu option you can also import DBDesigner4 files.

There are variety of options under the Export menu item. You may generate the SQL statements necessary to create a new database or alter an existing one. These menu items are discussed in detail in Section 16.6.7.10.1, “Forward Engineering Using SQL Scripts”.

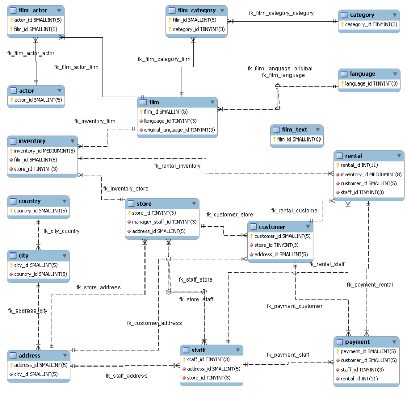
Using the Export menu item you can also export an EER diagram as a PNG, SVG, PDF or Postscript file. For an example of a PNG file see Figure 16.82, “The sakila EER Diagram”.

The Page Setup menu item enables you to set the paper size, orientation and margins for printing purposes.

The print options are only enabled if the EER Diagrams tab is selected. You have the choice of printing your model directly to your printer, printing it as a PDF file, or creating a PostScript file. For more information see Section 16.6.9, “Printing”.

Note

The printing options are only available in commercial versions of MySQL Workbench.

Use the Document Properties menu option to set the following properties of your project:

  • Name: Defaults to MySQL Model

  • Version: The project version number.

  • Author: The project author.

  • Project: The project name.

  • Created: Not editable, determined by the MWB file attributes.

  • Last Changed: Not editable, determined by the MWB file attributes.

  • Description: A description of your project.

16.6.5.1.2. The Edit Menu

Under this menu item find the options for cutting, copying, and pasting. These actions can also be performed using the Ctrl X, Ctrl C, and Ctrl V key combinations. Undo a deletion using the Undo Delete 'object_name' option. The Ctrl Z key combination can also be used to undo an operation. It is also possible to carry out a Redo operation using either the menu item, or the key combination Ctrl Y.

Also find a Delete 'object_name' menu item for removing the currently selected object. The text description for this menu item changes to reflect the name of the currently selected object. The keyboard command for this action is Ctrl Delete. You can also right click an object and choose the delete option from the pop-up menu.

The Delete 'object_name' menu item behaves differently depending upon circumstances. For instance, if an EER Diagram is active and a table on the canvas is the currently selected object, a dialog box may open asking whether you want to remove the table from the canvas only or from the database as well. For setting the default behavior when deleting from an EER Diagram see Section 16.4.4.4, “The Model Tab”.

Warning

If the MySQL Model page is active, the selected object will be deleted from the catalog and there will be no confirmation dialog box.

Choose Edit Selected to edit the currently selected object. You can also perform edits in a new window by selecting Edit Selected in New Window. The keyboard shortcut for Edit Selected is Ctrl E and Ctrl Shift E for Edit Selected in New Window.

The Select option has the following submenus:

  • Select All (Keyboard shortcut, Ctrl A): Select all the objects on the active EER diagram.

  • Similar Figures (Objects of the same type): Use this option to find objects similar to the currently selected object.

  • Connected Figures: Use this option to find all the objects connected to the currently selected object.

These menu items are only active when an EER Diagram tab is selected. The Similar Figures and the Connected Figures menu options are disabled if no object is currently selected on an EER diagram.

When multiple objects have been selected using one of these menu options, you can navigate between selected items by choosing the Go to Next Selected or Go to previous Selected menu options.

Selecting items changes some of the Edit menu options. If only one object is selected, that object's name appears after the Cut, Copy and Delete menu options. If more than one object is selected, these menu items show the number of objects selected.

16.6.5.1.2.1. Find Dialog Window

The Find menu item displays a sub-menu with the following menu items:

  • Find: Takes you to the toolbar search box. You can look for objects in the current view. Find can locate objects in the Model view, the EER Diagram view, and also in the Catalog palette.

  • Find Next: Finds the next occurrence of the object.

  • Find Previous: Finds the previous occurrence of the object.

  • Search and Replace: Displays the Search and Replace dialog. This is currently only for use with the SQL Editor, to allow you to quickly search and replace script code items.

The Standard Edition of MySQL Workbench includes a more advanced Find facility:

Figure 16.39. The Find Window

The find window

You can search the following locations:

  • Entire Model: Search the entire model.

  • Current View: Search the current view only. This may be the MySQL Model page.

  • All Views: Search the MySQL Model Page and all EER diagrams.

  • Database Objects: Search database objects only.

  • Selected Figures: Search the currently selected objects. This feature only works for EER diagrams.

Enter the text you wish to search for in the Find Text drop down list box. You may also select any or all of the following check boxes:

  • Match Case

  • Whole Word

  • Use Regular Expression

  • Search in Comments

  • Search in SQL for Views, SPs etc.

Any text you enter into the Find Text drop down list box is retained for the duration of your session. Use the Next or Previous buttons to find occurrences of your search criterion.

Clicking the Find All button opens a Find Results window anchored at the bottom of the application. If you wish, you may undock this window as you would any other.

Use this window to navigate to objects. For example, double clicking the Description of an object located on an EER diagram navigates to the specific diagram and selects the object. Notice that the properties of the object are displayed in the Properties palette.

The Find dialog window can also be opened using the Ctrl F key combination. Use Ctrl G to find the next occurrence and Ctrl Shift G to find a previous occurrence. Close the Find dialog window by clicking the x in the top right corner or by pressing the Esc key.

16.6.5.1.2.2. Workbench Preferences

This menu option enables you to set global preferences for the MySQL Workbench application.

For further information see Section 16.4.4, “Workbench Preferences”.

16.6.5.1.3. The View Menu

The Options available under this menu item are:

  • Home: Selects the Home screen.

  • Windows

    • Model Navigator: Open the Model Navigator palette

    • Catalog: Open the Catalog palette

    • Layers: Open the Layers palette

    • User Datatypes: Open the User Datatypes palette

    • Object description: Open the Description palette

    • Object properties: Open the Properties palette

    • Undo History: Open the History palette

    These menu options provide a means for opening the windows associated with these options.

  • Advanced

    • Output Window: Use this option to display the console output. The keyboard shortcut for this menu item is Ctrl F2.

    • GRT Shell: Open the GRT shell. For more information about the GRT shell see Section 16.8.5, “The Workbench Scripting Shell”. The keyboard shortcut for opening the GRT shell is Ctrl F3.

  • Reset Window Layout: Reset all windows to their default layout.

  • Zoom 100%: The default level of detail of an EER diagram.

  • Zoom In: Zoom in on an EER diagram.

  • Zoom Out: Zoom out from an EER diagram.

    The ability to zoom in on an EER diagram is also available using the slider tool in the Model Navigator palette. See Section 16.6.5.8, “The Model Navigator Panel”.

  • Set Marker: Use this option to bookmark an object. From the keyboard select the object you wish to bookmark and use the key combination Ctrl Shift and the number of the marker (1 through 9). You may create up to nine markers.

  • Go To Marker: Return to a marker. From the keyboard use the Ctrl key and the number of the marker.

16.6.5.1.4. The Arrange Menu

The Arrange menu option applies only to objects on an EER diagram canvas and is only visible if an EER diagram view is active. The options under this menu item are as follows:

  • Align to Grid: Align items on the canvas to the grid lines.

  • Bring to Front: Use this option to bring objects to the foreground.

  • Send to Back: Use this option to move objects to the background.

  • Center Diagram Contents: Use this option to center objects on the canvas.

  • Autolayout: Use this option to automatically arrange objects on the canvas.

  • Reset Object Size: This option expands an object on an EER diagram. For example, if a table has a long column name that is not fully displayed, using this menu option will expand the table making the column visible. This menu item is not enabled until an object is selected.

  • Expand All: Use this option to expand all objects on an EER diagram. This option will display a table's columns if the object notation supports expansion. Some object notations, such as Classic, do not allow for expansion or contraction. Indexes will not automatically be expanded unless they were previously expanded and have been collapsed using the Collapse All menu option.

  • Collapse All: Undo the operation performed by Expand All.

16.6.5.1.5. The Model Menu

The menu options available under the Model menu item are as follows:

16.6.5.1.5.1. The DBDoc Model Reporting Dialog Window (Commercial Version)

This dialog window is found by navigating to the Model menu item and choosing the DBDoc - Model Reporting ... option.

Note

The DBDoc - Model Reporting ... option is not available in the MySQL Workbench OSS version.

Use this dialog window to set the options for creating documentation of your database models.

You can about this menu item in more detail in the following section The DBDoc Model Reporting Dialog Window.

16.6.5.1.5.2. The Validation Menu Options (Commercial Version)

Under the Model menu option there are two validation options, Validation and Validation (MySQL). Use these options for general validation and MySQL-specific validation of the objects and relationships defined in your model.

Note

These options are not available in the MySQL Workbench OSS version.

Under the Validation option the menu items are:

  • Validate All: Perform all the validation options available

  • Empty Content Validation: Check for objects with no content, for example a table with no columns

  • Table Efficiency Validation: Check the efficiency of tables, for example a table with no primary key defined

  • Duplicate Identifiers Validation: Check for duplicate identifiers, for example two tables with the same name

  • Consistency Validation: Check for consistent naming conventions

  • Logic Validation: Check, for example, that a foreign key does not reference a nonprimary key column in the source table

Under the Validation (MySQL) option the menu items are:

  • Validate All: Perform all the validation options available

  • Integrity Validation: Check for invalid references, for example, a table name longer than the maximum allowed

  • Syntax validation: Check for correct SQL syntax

  • Duplicate Identifiers Validation (Additions): Check for objects with the same name

For detailed information about validation see Section 16.6.10, “MySQL Workbench Schema Validation Plugins (Commercial Version)”.

16.6.5.1.5.3. The Object Notation Menu Options

The options under the Object Notation menu apply exclusively to an EER diagram. They are grayed out if an EER diagram tab is not selected.

The menu options are as follows:

  • Workbench (Default): Display table columns, indexes, and triggers.

  • Workbench (Simplified): Show only a table's columns.

  • Workbench (PKs and FKs only): Show only columns that are primary and foreign keys.

  • Classic: Similar to the Workbench (Simplified) style showing only the table's columns.

  • IDEF1X: The ICAM DEFinition language information modeling style.

The object notation style that you choose persists for the duration of your MySQL Workbench session and is saved along with your model. When MySQL Workbench is restarted, the object notation reverts to the default.

Note

If you plan to export or print an EER diagram be sure to decide on a notation style first. Changing notation styles after objects have been placed on a diagram can significantly change the appearance of the diagram.

16.6.5.1.5.4. The Relationship Notation Menu Option

The options under the Relationship Notation menu apply exclusively to an EER diagram. They are grayed out if an EER diagram tab is not selected. The menu options are as follows:

  • Crow's Foot (IE): The default modeling style. For an example see Figure 16.79, “Adding Tables to the Canvas”.

  • Classic: Uses a diamond shape to indicate cardinality.

  • Connect to Columns

  • UML: Universal Modeling Language style.

  • IDEF1X: The ICAM DEFinition language information modeling method

To view the different styles, set up a relationship between two or more tables and choose the different menu options

The relationship notation style that you choose persists for the duration of your MySQL Workbench session and is saved along with your model. When MySQL Workbench is restarted, the relationship notation reverts to the default, the Crow's Foot style.

Note

If you plan to export or print an EER diagram be sure to decide on a notation style first. Changing notation styles after objects have been placed on a diagram can significantly change the appearance of the diagram.

16.6.5.1.6. The Database Menu

There are several options under the Database menu option:

16.6.5.1.7. The Plugins Menu

The Plugins menu option lists any plugins that you may have installed. For more information about this menu option see Section 16.8.3, “Plugins”.

16.6.5.1.8. The Scripting Menu

This menu currently has three items:

  • Scripting Shell: Launches the MySQL Workbench Scripting Shell.

  • Run Workbench Script: Executes the specified script.

  • Install Plugin/Module File: Enables you to load and install a plugin/module file.

16.6.5.1.9. The Community Menu

The Community menu option offers the following choices:

  • Workbench Blog

  • FAQs About Workbench

  • Learn How To Code For Workbench

  • Discuss Workbench Topics

  • Contribute To Workbench

Use these menu options to go online and learn more about MySQL Workbench.

16.6.5.1.10. The Help Menu

The Help menu option offers the following choices:

  • Help Index: Open a window showing the MySQL Workbench documentation. Read, search, or print the documentation from this window.

  • Check For Updates: Open your default browser on the MySQL Workbench website and check for a newer version.

  • Update: Update to the latest version.

  • MySQL.com Website: Open your default browser on the MySQL website home page.

  • Workbench Product Page: Open your default browser on the MySQL Workbench product page.

  • System Info: Information about your system, useful when reporting a bug. For more information, see Section 16.6.5.1.10.1, “System Info”.

  • Report a Bug: Open your default browser on the MySQL bug report page.

  • View Reported Bugs: Open your default browser to see a list of current bugs.

  • About Workbench : Show the MySQL Workbench About window.

Use these menu options to go online and learn more about MySQL Workbench.

16.6.5.1.10.1. System Info

Use the System Info menu option to determine information about your system. This option is especially useful for determining your rendering mode. Sample output follows.

read_mysql_cfg_file  C:\Program Files\MySQL\MySQL Server 5.1\my.ini
[('tmp_table_size', '9M'), 
('myisam_sort_buffer_size', '18M'), 
('table_cache', '256'), 
('read_rnd_buffer_size', '256K'), 
('port', '3306'), ('max_connections', '100'), 
('innodb_buffer_pool_size', '18M'), 
('myisam_max_sort_file_size', '100G'), 
('sql-mode', '"STRICT_TRANS_TABLES,NO_AUTO_CREATE_USER,NO_ENGINE_SUBSTITUTION"'), 
('basedir', '"C:/Program Files/MySQL/MySQL Server 5.1/"'), 
('default-character-set', 'latin1'), 
('datadir', '"C:/ProgramData/MySQL/MySQL Server 5.1/Data/"'), 
('innodb_log_buffer_size', '1M'), 
('innodb_log_file_size', '10M'), 
('innodb_thread_concurrency', '8'), 
('read_buffer_size', '64K'), 
('innodb_additional_mem_pool_size', '2M'), 
('thread_cache_size', '8'), 
('innodb_flush_log_at_trx_commit', '1'), 
('query_cache_size', '0'), 
('sort_buffer_size', '256K'), 
('default-storage-engine', 'INNODB'), 
('key_buffer_size', '11M')]
MySQL Workbench OSS for Windows version 5.2.8
Cairo Version: 1.8.6
Rendering Mode: GDI requested (create a diagram to confirm)
OpenGL Driver Version: Not Detected
OS: unknown
CPU: Intel(R) Core(TM)2 Duo CPU     T9300  @ 2.50GHz, 1.0 GB RAM
Video adapter info:
Adapter type: VirtualBox Graphics Adapter
Chip Type: VBOX
BIOS String: Version 0xB0C2 or later
Video Memory: 12288 KB

16.6.5.2. The Toolbar

The MySQL Workbench toolbar is found immediately below the menu bar. The following tools always appear on the toolbar:

  • The new document icon: Click this icon to create a new document

  • The folder icon: Click this icon to open a MySQL Workbench file (MWB)

  • The save icon: Click this icon to save the current MySQL Workbench project

  • The right and left arrows: Click the left arrow to perform an “Undo” operation. Click the right arrow to perform a “Redo” operation.

Other tools appear on the toolbar depending upon the context.

When an EER diagram canvas is selected, the following icons appear to the right of the arrow icons:

  • The toggle grid icon: Used for turning the grid on and off

  • The grid icon: Used for aligning objects on the canvas with the grid

16.6.5.2.1. Tool-specific Toolbar Items

The toolbar also changes depending upon which tool from the vertical toolbar is active. These tools are discussed in Section 16.6.6.1, “The Vertical Toolbar”.

If the Table tool is active, drop down list boxes of schemata, engine types and collations appear on the toolbar. The table properties can then be modified using the Properties Editor.

When an object is selected the object's properties, such as color, can be changed in the Properties Editor.

16.6.5.3. EER Diagrams

Use the Add Diagram icon in this area to create EER diagrams. When you add an EER diagram a new tab appears below the toolbar. Use this tab to navigate to the newly created EER diagram. EER Diagrams are discussed in depth in Section 16.6.6, “EER Diagram Editor”.

16.6.5.4. The Physical Schemata

The Physical Schemata panel of the MySQL Model page shows the active schemata and the objects that they contain.

Expand and contract the Physical Schemata section by double-clicking the arrow on the left of the Physical Schemata title bar. When the Physical Schemata section is expanded, all the schemata that are currently loaded are displayed.

Each schema shows as a tab; a specific schema is selected by clicking its tab. When MySQL Workbench is first opened a default schema, mydb is selected. You can start working with this schema or you can load a new MySQL Workbench Models (MWB) file.

There are a variety of ways to add schema to the Physical Schemata panel. You can open an MWB file, reverse engineer a MySQL create script, or, if you are using a commercial version of MySQL Workbench, you can reverse engineer a database by connecting to a MySQL server.

You can also add a new schema by clicking the + button on the top right of the Physical Schemata panel. To remove a schema, click its tab and use the - button found to the immediate left of the + button. To the left of these buttons are three buttons that control the way database object icons are displayed. The left-most button displays database objects as large icons, the next button to the right displays small icons in multiple rows, and the last button displays small icons in a single list.

16.6.5.4.1. Schema Objects

The Physical Schemata panel is divided up into the following sections:

  • Tables

  • Views

  • Routines

  • Routine Groups

Each section contains the specified database objects and an icon used for creating additional objects.

Any database objects added to an EER diagram canvas also show up in the Physical Schemata section. For information about adding objects to an EER diagram canvas see Section 16.6.6, “EER Diagram Editor”.

16.6.5.5. Schema Privileges

The Privileges panel of the MySQL Model page is used to create users for your schemata and also to define roles —.

The Schema Privileges panel is divided up into the following sections:

  • Users

  • Roles

The following image displays the Schema Privileges section of the MySQL Model tab.

Figure 16.40. Roles and Privileges

Roles and
          privileges
16.6.5.5.1. Adding Roles

To add a role, double-click the Add Role icon. Doing this creates a role with the default name role1. Right-clicking a role opens a pop-up menu with the following options:

  • Cut 'role_name': Cut the role

  • Copy 'role_name': Copy the role

  • Edit Role ...: Open the role editor.

  • Edit in New Window: Open the role editor in a new editor window.

  • Delete 'role_name': Remove the role

  • Copy SQL to Clipboard: Currently not implemented.

To rename a role, simply click the role name and you will then be able to edit the text.

All roles that have been defined are listed under Roles on the left side of the role editor. Double-clicking a role object opens the role editor docked at the bottom of the screen.

Figure 16.41. Role Editor

Role editor

Select the role that you wish to add objects to. You may drag and drop objects from the Physical Schemata to the Objects section of the role editor. To assign privileges to a role select a role from the Roles section and then select an object in the Objects section. In the Privileges section check the rights you wish to assign to this role. For example, a web_user role might have only SELECT privileges and only for database objects exposed through a web interface. Creating roles can make the process of assigning rights to new users much easier.

16.6.5.5.2. Adding Users

To add a user double-click the Add User icon. Doing this creates a user with the default name user1. Double-clicking this user opens the user editor docked at the bottom of the application.

In the User Editor, set the user's name using the Name text box and set the password using the Password text box. Assign one role or a number of roles to the user by selecting the desired roles from the text area on the right and then clicking the < button. Roles may be revoked by moving them in the opposite direction.

Right-clicking a user opens a pop-up menu. These options function as described in Section 16.6.5.5.1, “Adding Roles”.

16.6.5.6. SQL Scripts and Model Notes

The two remaining panels on the MySQL Model page are SQL Scripts panel and the Model Notes panel.

Use the SQL Scripts panel to load and modify SQL scripts. If you created your project from an SQL script and plan to create an ALTER script, you may want to add the original script here, since it will be needed to create an ALTER script. For more information, see Section 16.6.7.10.1.2, “Altering a Schema”.

Use the Model Notes panel to write project notes. Any scripts or notes added will be saved with your project.

16.6.5.7. The History Palette

Use the History palette to review the actions that you have taken. Left-clicking an entry opens a pop-up menu with the option, Copy History Entries to Clipboard. Choose this option to select a single entry. You can select multiple contiguous entries by pressing the Shift key and clicking the entries you wish to copy. Select noncontiguous entries by using the Ctrl key.

Only actions that alter the MySQL model or change an EER diagram are captured by the History palette.

16.6.5.8. The Model Navigator Panel

Docked at the top left of the application is the Model Navigator, or Bird's Eye panel. This panel gives you an overview of the objects placed on an EER diagram canvas and for this reason it is most useful when an EER diagram is active. Any objects that you have placed on the canvas should be visible in the navigator.

The Model Navigator shows the total area of an EER diagram. A black rectangular outline indicates the view port onto the visible area of the canvas. To change the view port of an EER diagram left click this black outline and drag it to the desired location. You can zoom in on selected areas of an EER diagram by using the slider tool at the bottom of this window. The dimensions of the view port change as you zoom in and out. If the slider tool has the focus you can also zoom using the arrow keys.

The default size of the Model Navigator is two pages. To change this use the Model, Diagram Size menu option.

Figure 16.42. The Model Navigator Palette

The Model Navigator palette

16.6.5.9. The Catalog Tree Palette

The Catalog Tree palette shows all the schemata that are present in the Physical Schemata section of the MySQL Model page. Expand the view of the objects contained in a specific schema by clicking the + button to the left of the schema name. Doing this displays the following folder icons:

  • Tables

  • Views

  • Routine Groups

Expand each of these in turn by clicking the + button to the left of the folder icon.

Selecting an object in this palette, displays its properties in the Properties palette, which can be found in the lower left corner of the screen.

The Catalog Tree palette is primarily used to drag and drop objects onto an EER diagram canvas.

Note

On Linux, there is a quirk in the GTK tree control, where a simple click always generates a new selection. If you want to drag multiple objects from the Catalog Tree to the EER diagram canvas, you need to perform the operation as follows:

  1. Click first item in tree.

  2. Hold shift and click last item and do not release the shift key.

  3. Keep the shift key depressed and commence the dragging operation.

  4. Release the shift key before you release the mouse button to successfully drop selected objects onto the canvas.

This also applies to use of the Ctrl key when selecting multiple non-adjacent elements in the Catalog Tree.

You can toggle the sidebar on and off using the Toggle Sidebar button, which is located in the top right of the application.

16.6.5.10. The Layers Palette

This palette shows all the layers and figures that have been placed on an EER diagram. If a layer or figure is currently selected, an X appears beside the name of the object and its properties are displayed in the Properties palette. This can be especially useful in determining which objects are selected when you have selected multiple objects using the various options under the Select menu option. For more information on this topic see Section 16.6.5.1.2, “The Edit Menu”.

Selecting an object in the Layers palette also adjusts the view port to the area of the canvas where the object is located.

16.6.5.10.1. Finding Invisible Objects Using the Layers Palette

In some circumstances you may want to make an object on an EER diagram invisible. To do this, select the object and, in the Properties palette, set the visible property to False.

The Layer palette provides an easy way to locate an object, such as a relationship, that has been set to hidden. Open the Layers palette and select the object by double-clicking it. You can then edit the object and change its visibility setting to Fully Visible.

16.6.5.11. The Properties Palette

The Properties palette is used to display and edit the properties of objects on an EER diagram. It is especially useful for editing display objects such as layers and notes.

All objects except connections have the following properties except as noted:

  • color: The color accent of the object. The color of the object is displayed here as is its hexadecimal value. Change the color of the object by changing this value. Only characters that are legal for hexadecimal values may be entered. You can also change the color by clicking the ... button. This opens a color changer dialog box.

  • description: Applicable to layers only. A means of documenting the purpose of a layer.

  • expanded: This attribute applies to objects such as tables that can be expanded to show columns, indexes, and triggers.

  • height: The height of the object. Depending upon the object, this property may be read only or read/write.

  • left: The number of pixels from the object to the left side of the canvas.

  • locked: Whether the object is locked or not. The value for this attribute is either true or false.

  • manualSizing: Whether the object has been manually sized or not. The value for this attribute is either true or false.

  • name: The name of the object.

  • top: The number of pixels from the object to the top of the canvas.

  • visible: This property controls whether an object shows up on the canvas or not. Use ‘1’ for true and ‘0’ for false. It is currently only used for relationships.

  • width: The width of the object. Depending upon the object, this property may be read only or read/write.

In addition to the properties listed above, tables also have the following properties:

  • indexesExpanded: This property determines whether indexes are displayed when a table is placed on the canvas. Use ‘1’ for true and ‘0’ for false.

  • triggersExpanded: This property determines whether triggers are displayed when a table is placed on the canvas. Use ‘1’ for true and ‘0’ for false.

For a discussion of the properties of connections see Section 16.6.7.2.3, “The Properties of a Connection”.

16.6.6. EER Diagram Editor

EER diagrams are created by double-clicking the Add Diagram icon. You may create any number of EER diagrams just as you may create any number of physical schemata. Each EER diagram shows as a tab below the toolbar; a specific EER diagram is selected by clicking its tab.

Clicking an EER diagram tab navigates to the canvas used for graphically manipulating database objects. On the left side of this page is the Vertical Toolbar.

16.6.6.1. The Vertical Toolbar

The vertical toolbar shows on the left sidebar when an EER diagram tab is selected. The tools on this toolbar assist in creating EER diagrams.

Figure 16.43. The Vertical Toolbar

The vertical toolbar

Clicking a tool changes the mouse pointer to a pointer that resembles the tool icon, indicating which tool is active. These tools can also be activated from the keyboard by pressing the key associated with the tool. Locating the mouse over a toolbar icon displays a description of the tool and its shortcut key.

A more detailed description of each of these tools follows.

16.6.6.1.1. The Standard Mouse Pointer

The standard mouse pointer, located at the top of the vertical toolbar, is the default mouse pointer for your operating system. Use this tool to revert to the standard mouse pointer after using other tools.

From the keyboard, use the Esc key to revert to the default pointer.

16.6.6.1.2. The Hand Tool

The hand tool is used to move the entire EER diagram. Left-click on this tool and then left-click anywhere on the EER diagram canvas holding down the mouse button. Moving the mouse changes the view port of the canvas.

To determine your position on the canvas look at the Model Navigator panel on the upper right. If the Model Navigator panel is not open, use the View, Windows, Model Navigator to open it.

From the keyboard, use the H key to activate this tool.

You can also change the view port of an EER diagram using the Model Navigator panel. To do this see Section 16.6.5.8, “The Model Navigator Panel”.

16.6.6.1.3. The Eraser Tool

Use the eraser tool to delete objects from the EER Diagram canvas.

Change the mouse pointer to the eraser tool and click the object you wish to delete. Depending upon your settings, the delete dialog box should open, asking you to confirm the type of deletion.

Note

The delete action of the eraser tool is controlled by the general option setting for deletion. Be sure that you understand the available options described in Section 16.4.4.4, “The Model Tab” before using the eraser tool.

From the keyboard, use the D key to activate this tool.

In addition to using the eraser tool, you can also delete an object by selecting it and pressing Ctrl Delete or right-clicking it and choosing Delete from the pop up menu.

16.6.6.1.4. The Layer Tool

The layer tool is the rectangular icon with a capital L in the lower left corner.

The layer tool is used to organize the objects on an EER Diagram canvas. It is useful for grouping together similar objects. You may, for instance, use it to group all your views together.

Click the layer tool and use it to draw a rectangle on the canvas. Change to the standard mouse pointer tool and pick up any objects you would like to place on the newly created layer.

To change the size of a layer, first select it by clicking it. When a layer is selected small rectangles appear at each corner and in the middle of each side. Adjust the size by dragging any one of these rectangles.

You can also make changes to a layer by selecting the layer and changing properties in the Properties panel. Using the Properties panel is the only way to change the name of a layer.

From the keyboard, use the L key to activate this tool. For more information about layers see Section 16.6.7.5, “Creating Layers”.

16.6.6.1.5. The Text Tool

The text tool is the square icon with a capital N in the top left corner. Use this tool to place text objects on the EER diagram canvas. Click the tool and then click the desired location on the canvas. Once a text object has been dropped on the canvas, the mouse pointer reverts to its default.

To add text to a text object, right-click the text object and choose either of the pop-up menu options, Edit Note ... or Edit in New Window ....

You can manipulate the properties of a text object by selecting it and then changing its properties in the Properties panel.

From the keyboard, use the N key to activate this tool. For more information about text objects see Section 16.6.7.7, “Creating Text Objects”.

16.6.6.1.6. The Image Tool

Use the image tool to place an image on the canvas. When this tool is selected and you click the canvas, a dialog box opens allowing you to select the desired graphic file.

From the keyboard, use the I key to activate this tool. For more information about images see Section 16.6.7.8, “Creating Images”.

16.6.6.1.7. The Table Tool

Use this tool to create a table on the EER Diagram canvas.

Clicking the canvas, creates a table. To edit this table, right-click it and choose Edit Table or Edit in new Window from the pop-up menu. You can also simply double-click the table to load it into the table editor.

From the keyboard, use the T key to activate this tool.

For more information about creating and editing tables see Section 16.6.7.1.3, “The MySQL Table Editor”.

16.6.6.1.8. The View Tool

Use this tool to create a view on an EER Diagram canvas.

When this tool is activated, a schema drop-down box appears on the toolbar below the main menu, allowing you to associate the new view with a specific schema. You can also select a color for the object by choosing from the color drop down list box to the right of the schema list box.

After selecting this tool, clicking the canvas creates a new view. To edit this view, right-click it and choose Edit View or Edit in New Window ... from the pop-up menu.

From the keyboard, use the V key to activate this tool.

For more information about creating and editing views see Section 16.6.7.3, “Creating Views”.

16.6.6.1.9. The Routine Group Tool

Use this tool to create a routine group on the EER Diagram canvas.

When this tool is activated, a schema drop-down box appears on the toolbar below the main menu, allowing you to associate the routine group with a specific schema. You can also select a color for the routine group by choosing from the color drop down list box to the right of the schema list box.

After selecting this tool, clicking the canvas creates a new group. To edit this view, right-click it and choose Edit Routine Group or Edit in New Window ... from the pop-up menu.

From the keyboard, use the G key to activate this tool.

For more information about creating and editing routine groups see Section 16.6.7.4.2, “Routine Groups”.

16.6.6.1.10. The Relationship Tools

The five relationship tools are used to represent the following relationships:

  • One-to-many nonidentifying relationships

  • One-to-one nonidentifying relationships

  • One-to-many identifying relationships

  • One-to-one identifying relationships

  • Many-to-many identifying relationships

These tools appear at the bottom of the vertical tool bar. Mouse over each tool to see a text hint that describes its function.

For more information about relationships see Section 16.6.7.2, “Creating Foreign Key Relationships”.

16.6.7. Working with Models

16.6.7.1. Creating Tables

16.6.7.1.1. Adding Tables to the Physical Schemata

Double-clicking the Add table icon in the Physical Schemata section of the MySQL Model page adds a table with the default name of table1. If a table with this name already exists, the new table is named table2.

Adding a new table automatically opens the table editor docked at the bottom of the application. Using the table editor is described in Section 16.6.7.1.3, “The MySQL Table Editor”.

Right-clicking a table opens a pop-up menu with the following options:

  • Cut 'table_name'

  • Copy 'table_name'

  • Edit Table

  • Edit in New Window

  • Copy SQL to Clipboard

  • Copy Insert to Clipboard

  • Delete 'table_name'

If the table editor is not open the Edit Table ... option opens it. If it is already open, the selected table replaces the previous one. Edit in New Window opens a new table editor tab.

The cut and copy options are useful for copying tables between different schemata.

Warning

Use the Delete 'table_name' to remove a table from the database. There will be no confirmation dialog box.

Any tables added to the Physical Schemata also show up in the Catalog palette on the right side of the application. They may be added to an EER Diagram by dragging and dropping them from this palette.

16.6.7.1.2. Adding Tables to an EER Diagram

Tables can also be added to an EER Diagram using the table tool on the vertical toolbar. To do this make sure that the EER Diagram tab is selected, and right-click the table icon on the vertical toolbar. The table icon is the rectangular tabular icon.

Clicking the mouse on this icon changes the mouse pointer to a table pointer. You can also change the mouse pointer to a table pointer by pressing the T key.

Choosing the table tool changes the contents of the toolbar that appears immediately below the menu bar. When the Tables pointer is active, this toolbar contains a drop down list box of schemata, a drop down list box of engines, a drop down list box of collations, and a drop down color chart. Use these list boxes to select the appropriate schema, engine, collation, and color accent for the new table. Make sure that you associate the new table with a database. The engine and collation of a table can easily be changed from the table editor and the color of your table can be changed later using the Properties palette. The Default Engine and Default Collation values refer to the database defaults.

Create a table by clicking anywhere on the EER Diagram canvas. Doing this creates a new table with the default name table1. To revert to the default mouse pointer, click the arrow icon at the top of the vertical toolbar.

Figure 16.44. A Table on an EER Diagram

A table on an EER diagram

As shown in the preceding diagram the primary key is indicated by a key icon and indexed fields are indicated by a different colored diamond icon. Click the arrow to the right of the table name to toggle the display of the fields. Toggle the display of indexes and triggers in the same way.

Right-clicking a table opens a pop-up menu with the following options:

  • Cut 'table_name'

  • Copy 'table_name'

  • Edit Table

  • Edit in New Window

  • Copy SQL to Clipboard

  • Copy Insert to Clipboard

  • Delete 'table_name'

With the exception of the deletion option, these menu options function as described in Section 16.6.7.1.1, “Adding Tables to the Physical Schemata”. The behavior of the delete option is determined by your MySQL Workbench options settings. For more information, see Section 16.4.4.4, “The Model Tab”.

16.6.7.1.3. The MySQL Table Editor

The MySQL Table Editor is a component that enables the creation and modification of tables. Using the MySQL Table Editor you can add or modify a table's columns or indexes, change the engine, add foreign keys, or simply alter the table's name.

The MySQL Table Editor can be accessed from the MySQL Workbench by first selecting the MySQL Model tab and then double clicking a table in the Physical Schemata panel. You can also access it from an EER Diagram by double-clicking a table object.

16.6.7.1.3.1. The Main Editor Window

Any number of tables may be edited in the MySQL Table Editor at any one time. Adding another table creates a new tab at the top of the editor. By default the MySQL Table Editor appears docked at the bottom of the application.

The MySQL Table Editor is shown in the following figure.

Figure 16.45. The Table Editor

The table editor

The MySQL Table Editor consists of a work space divided into the following tabs:

  • Table: Use this table to edit features that apply to the table as a whole

  • Columns: Use this tab to add or modify columns

  • Indexes: Use this tab to add or modify indexes

  • Foreign Keys: Use this tab to add or modify foreign keys

  • Triggers: Use this tab to add or modify triggers

  • Partitioning: Use this tab to manage partitioning

  • Options: Use this tab to add or modify various general, table and row level options

  • Inserts: Use this tab for writing INSERT statements

  • Privileges: Use this tab to set privileges on the table

Each of these tabs is discussed in further detail in the following sections.

16.6.7.1.3.2. The Table Tab

Use this tab to edit the table name or add a comment to the table. Easily change the collation or the table engine using drop down list boxes.

16.6.7.1.3.3. The Columns Tab

The Columns tab is used to display and edit all the column information for a table. Using this tab, you can add, drop, and alter columns.

You can also use the column tab to change the name, data type, default value, and other properties of your table's columns.

Figure 16.46. The Columns Tab

The columns tab

To add a column simply click the Column Name field in an empty row and enter an appropriate value. Select a data type from the Datatype drop down list box. Select a column property checkbox as required according to the following list of column properties:

  • PK: Primary key

  • NN: Not null

  • UQ: Unique

  • BIN: Binary

  • UN: Unsigned

  • ZF: Zero fill

  • AI: Autoincrement

Right-clicking a row under the Column Name column opens a pop-up window with the following options:

  • Move Up: Move the selected column up.

  • Move Down: Move the selected column down.

  • Delete Selected Columns: Select multiple contiguous columns by right-clicking and pressing the Shift key. Use the Ctrl key to select noncontiguous columns.

  • Refresh: Update all information in the Columns tab.

  • Clear Default: Clear the assigned default value.

  • Default NULL: Set the column default value to NULL.

  • Default ": Set the column default value to ".

To change the name, data type, default value, or comment of a column, double-click the value you wish to change. The content then becomes editable.

You can also add column comments to the Column Comment text area. It is also possible to set the column collation, using the listbox in the Column Details panel.

To the left of the column name is an icon that indicates whether the column is a member of the primary key. If the icon is a small key, that column belongs to the primary key, otherwise the icon is a blue diamond or a white diamond. A blue diamond indicates the column has NN set. To add or remove a column from the primary key, double-click the icon. You can also add a primary key by checking the PRIMARY KEY checkbox in the Column Details section of the table editor.

If you wish to create a composite primary key you can select multiple columns and check the PK checkbox. However, there is an additional step that is required, you will need to click the Indexes tab, then in the Index Columns panel you need to set the desired order of the primary keys.

Note

When entering default values, in the case of CHAR and VARCHAR data types MySQL Workbench will attempt to automatically add quotation marks, if the user does not start their entry with one. For other data types the user must manage quoting if required, as it will not be handled automatically by MySQL Workbench.

Caution

Care must be taken when entering a default value for non-numeric ENUM columns. When entering a non-numeric default value it will not be automatically quoted. You must manually add single quote characters for the default value. Note that MySQL Workbench will not prevent you from entering the default value without the single quotation marks. If a non-numeric default value is entered without quotation marks, this will lead to errors. For example, if the model is reverse engineered, the script will contain unquoted default values for ENUM columns and will fail if an attempt is made to run the script on MySQL Server.

16.6.7.1.3.4. The Indexes Tab

The Indexes tab holds all index information for your table. You can add, drop, and modify indexes using this tab.

Figure 16.47. The Indexes Tab

The indexes tab

Select an index by right-clicking it. Doing this displays information about the index in the Index Columns section.

To add an index, click the last row in the index list. Enter a name for the index and select the index type from the drop down list box. Select the column or columns that you wish to index by checking the column name in the Index Columns list. You can remove a column from the index by removing the check mark from the appropriate column.

You can also specify the order of an index by choosing ASC or DESC under the Order column. Create an index prefix by specifying a numeric value under the Length column. You cannot enter a prefix value for fields that have a data type that does not support prefixing.

To drop an index, right-click the row of the index you wish to delete and then select the Delete Selected Indexes menu option.

16.6.7.1.3.5. The Foreign Keys Tab

The Foreign Keys tab is organized in much the same fashion as the Indexes tab and adding or editing a foreign key is similar to adding or editing an index.

To add a foreign key, click the last row in the Foreign Key Name list. Enter a name for the foreign key and select the column or columns that you wish to index by checking the column name in the Column list. You can remove a column from the index by removing the check mark from the appropriate column.

Under Foreign Key Options choose an action for the update and delete events.

The options are:

  • RESTRICT

  • CASCADE

  • SET NULL

  • NO ACTION

To drop a foreign key, right-click the row you wish to delete and then select the Delete Selected FKs menu option.

To modify any of the properties of a foreign key, simply select it and make the desired changes.

16.6.7.1.3.6. The Triggers Tab

The Triggers tab opens a text area for editing an existing trigger or creating a new trigger. Create a trigger as you would from the command line.

16.6.7.1.3.7. The Partitioning Tab

If you wish to enable partitioning for your table check the Enable Partitioning check box. Doing this enables the partitioning options.

The Partition By drop down list box displays the types of partitions you can create. These are:

  • HASH

  • LINEAR HASH

  • KEY

  • LINEAR KEY

  • RANGE

  • LIST

Use the Parameters text box to define the parameter(s) that will be supplied to the partitioning function, an integer column value for example.

Choose the number of partitions from the Partition Count drop down list box. If you wish to manually configure your partitions check the Manual check box. Doing this enables entry of values into the partition configuration table. The entries in this table are:

  • Partition

  • Values

  • Data Directory

  • Index Directory

  • Min Rows

  • Max Rows

  • Comment

Subpartitioning is also available. For more information about partitioning see Chapter 18, Partitioning.

16.6.7.1.3.8. The Options Tab

The Options tab enables you to set several types of options. These are grouped into the following frames:

  • General Options

  • Row Options

  • Storage Options

  • Merge Table options

Each of these is discussed in more detail in the following sections.

General Options

In the General Options frame, choose a pack keys option. The options are Default, Pack None, and Pack All. You may also encrypt the definition of a table. The AUTO_INCREMENT and delayed key update behaviors apply only to MyISAM tables.

Row Options

To set the row format, choose the desired row format from the drop-down list. See Section 13.5.3, “MyISAM Table Storage Formats” for more information about the different row formats that are available. This only applies to MyISAM tables.

These options are:

  • Default

  • Dynamic

  • Fixed

  • Compressed

  • Redundant

  • Compact

When you expect a table to be particularly large, use the Avg. Row, Min. Rows, and Max. Rows options to enable the MySQL server to better accommodate your data. See Section 12.1.14, “CREATE TABLE Syntax” for more information on how to use these options.

Storage Options

The Storage Options section is used to configure a custom path to the table storage and data files. This option can help improve data integrity and server performance by locating different tables on different hard drives. This option is only available for MyISAM tables.

Merge Table Options

The Merge Table Options section is used to configure MERGE tables in MyISAM. To create a MERGE table, select MERGE as your storage engine and then specify the tables you wish to MERGE in the Union Tables dialog.

You can also specify the action the server should take when users attempt to perform INSERT statements on the merge table. See Section 13.8, “The MERGE Storage Engine” for more information about MERGE tables. Again, this only applies to MyISAM tables. You may also select the Merge Method by selecting from the drop down list box.

16.6.7.1.3.9. The Inserts Tab

Use the Inserts tab to insert records into the table.

To edit a record simply click the field you wish to change and enter the new data. Right-clicking a row displays a menu with the following items:

  • Set Field(s) to NULL:

  • Delete Row(s):

  • Copy Row Content: Copies the row to the clipboard. Strings are copied quoted, and NULLs are preserved.

  • Copy Row Content (unquoted): Copies the row to the clipboard. Strings are not quoted and NULLs are copied as a space.

  • Copy Field Content: Copies the value of the selected field to the clipboard. Strings are quoted.

  • Copy Field Content (unquoted): Copies the value of the selected field to the clipboard. Strings are not quoted.

Note that the insert editor features a toolbar. This has the same functionality as explained in Section 16.5.7.4.5, “Results Tabsheets” and Section 16.5.7.4.6, “Live Editing Tabsheets”. You can also hover the cursor over the toolbar to display tooltips.

Any records you add will be inserted when you forward engineer the database (if you choose the Generate INSERT statements for tables option).

Note when entering string values that there is slightly different behavior between the 5.0, 5.1 and 5.2 versions of MySQL Workbench.

For 5.0 and 5.1 if a string is entered without leading and trailing quotation marks, the Inserts Editor adds quoting and escapes characters that require it. However, if quoted text is entered, the Inserts Editor carries out no further checks since it assumes a correctly escaped and quoted sequence has been entered.

5.2 features a new Inserts Editor. In this case the user enters the string without quoting or escaping and the Inserts Editor takes care of all quoting and escaping as required.

Note

It is possible to enter a function, or other expression, into a field. If doing so, the prefix \func should be used, to prevent MySQL Workbench from escaping quotation marks. For example, if entering the expression md5('fred') MySQL Workbench would generate the code md5(\'fred\'). To prevent this enter the expression as \func md5('fred'). This will ensure that the quoting is not escaped.

16.6.7.1.3.10. The Privileges Tab

Use the Privileges tab to assign specific roles and privileges to a table. You may also assign privileges to a role using the role editor. For a discussion of this topic see Section 16.6.5.5.1, “Adding Roles”.

When this tab is first opened, all the roles that have been created are displayed in the list box on the right. Move the roles you wish to associate with this table to the Roles list box on the left. Do this by selecting a role and then clicking the < button. Use the Shift key to select multiple contiguous roles and the Ctrl key to select noncontiguous roles.

To assign privileges to a role, click the role in the Roles list box. Doing this displays all available privileges in the Assigned Privileges list box. The privileges that display are:

  • ALL

  • CREATE

  • DROP

  • GRANT OPTION

  • REFERENCES

  • ALTER

  • DELETE

  • INDEX

  • INSERT

  • SELECT

  • UPDATE

  • TRIGGER

You can choose to assign all privileges to a specific user or any other privilege as listed previously. Privileges irrelevant to a specific table, the FILE privilege for example, are not shown.

If a role has already been granted privileges on a specific table, those privileges show as already checked in the Assigned Privileges list box.

16.6.7.2. Creating Foreign Key Relationships

Foreign key constraints are supported for the InnoDB storage engine only. For other storage engines the foreign key syntax is correctly parsed but not implemented. For more information see Section 1.8.5.4, “Foreign Keys”.

Using MySQL Workbench you may add a foreign key from within the table editor or by using the relationship tools on the vertical toolbar of an EER Diagram. This section deals with adding a foreign key using the foreign key tools. To add a foreign key using the table editor see Section 16.6.7.1.3.5, “The Foreign Keys Tab”.

Using the graphical tools to add foreign keys is most effective when you are building tables from the ground up. If you have imported a database using an SQL script and do not need to add fields to your tables you may find it more effective to define foreign keys using the table editor.

16.6.7.2.1. Adding Foreign Key Relationships Using an EER Diagram

There are six foreign key tools on the vertical toolbar on the left side of an EER Diagram. These tools are:

  • The one-to-one non-identifying relationship tool

  • The one-to-many non-identifying relationship tool

  • The one-to-one identifying relationship tool

  • The one-to-many identifying relationship tool

  • The many-to-many identifying relationship tool

  • The Place a Relationship Using Existing Columns tool

An identifying relationship is one where the child table cannot be uniquely identified without its parent. Typically this occurs where an intermediary table is created to resolve a many-to-many relationship. In such cases, the primary key is usually a composite key made up of the primary keys from the two original tables. An identifying relationship is indicated by a solid line between the tables and a nonidentifying relationship is indicated by a broken line.

Create or drag and drop the tables that you wish to connect. Ensure that there is a primary key in the table that will be on the “one” side of the relationship. Click on the appropriate tool for the type of relationship you wish to create. If you are creating a one-to-many relationship, first click the table that is on the “many” side of the relationship, then on the table containing the referenced key.

Doing this creates a field in the table on the many side of the relationship. The default name of this field is table_name_key_name where the table name and the key name are both derived from the table containing the referenced key.

When the many-to-many tool is active, double-clicking a table creates an associative table with a many-to-many relationship. For this tool to function there must be a primary key defined in the initial table.

Use the Model, Menu Options menu item to set a project-specific default name for the foreign key column (see Section 16.6.5.1.5.4, “The Relationship Notation Menu Option”). To change the global default see Section 16.4.4.4, “The Model Tab”.

To edit the properties of a foreign key, double-click anywhere on the connection line that joins the two tables. Doing this opens the relationship editor.

Mousing over a relationship connector highlights the connector and the related keys as shown in the following figure.

Figure 16.48. The Relationship Connector

The relationship connector

The film and the film_actor tables are related on the film_id field and these fields are highlighted in both tables. Since the film_id field is part of the primary key in the film_actor table, a solid line is used for the connector between the two tables.

If the placement of a connection's caption is not suitable, you can change its position by dragging it to a different location. If you have set a secondary caption, its position can also be changed. (For more information about secondary captions see Section 16.6.7.2.3, “The Properties of a Connection”. Where the notation style allows, Classic for instance, the cardinality indicators can also be repositioned.

The relationship notation style in Figure 16.48, “The Relationship Connector” is the default, crow's foot. If you are using a commercial version of MySQL Workbench you can change this. For more information, see Section 16.6.5.1.5.4, “The Relationship Notation Menu Option”.

You can select multiple connections by holding down the Ctrl key as you click a connection. This can be useful for highlighting specific relationships on an EER diagram.

16.6.7.2.2. The Relationship Editor

Double-clicking a relationship on the EER diagram canvas opens up the relationship editor. This has two tabs: Relationship, and Foreign Key.

The Relationship tab

In the Relationship tab you can set the caption of a relationship using the Caption text box. This name displays on the canvas and is also the name used for the constraint itself. The default value for this name is fk_source_table_destination_table. Use the Model, Menu Options menu item to set a project-specific default name for foreign keys. To change the global default see Section 16.4.4.4, “The Model Tab”.

You can also add a secondary caption to a relationship and also a comment.

The Visibility Settings frame is used to determine how the relationship is displayed on the EER Diagram canvas. Fully Visible is the default but you can also choose to hide relationship lines or to use split lines. The split line style is pictured in the following:

Figure 16.49. The Split Connector

The split connector
Note

A broken line connector is used to indicate a nonidentifying relationship. The split line style can be used with either an identifying relationship or a nonidentifying relationship. It is used for display purposes only and does not indicate anything about the nature of a relationship.

To set the notation of a relationship go to the Model, Relationship Notation menu item. For more information, see Section 16.6.5.1.5.4, “The Relationship Notation Menu Option”.

The Foreign Key tab

The Foreign Key tab contains several frames: Referencing Table, Cardinality and Referenced Table.

The Mandatory checkboxes are used to select whether the referencing table and the referenced table are mandatory. The default value for both of these constraints is true, which is indicated by the checkboxes being checked.

In the Cardinality frame there is a set of radio buttons that allow you to choose whether the relationship is one-to-one or one-to-many. There is also a checkbox that enables you to specify whether the relationship is an identifying relationship.

16.6.7.2.3. The Properties of a Connection

To select a connection, right-click it. When a connection is selected it is highlighted and its properties are displayed in the properties palette. The properties of a connection are quite different from the properties of other objects. These properties are described in the following list:

  • caption: The name of the object. By default this property is centered above the connection line. Its default value is the name of the foreign key.

  • captionXOffs: The “x” offset of the caption.

  • captionYOffs: The “y” offset of the caption.

  • comment: The comment associated with the relationship.

  • drawSplit: Whether or not to show the relationship as a continuous line.

  • endCaptionXOffs: The “x” termination point of the caption offset.

  • endCaptionYOffs: The “y” termination point of the caption offset.

  • extraCaption: A secondary caption. The default location for this extra caption is centered beneath the connection line.

  • extraCaptionXOffs: The “x” offset of the secondary caption.

  • extraCaptionYOffs: The “y” offset of the secondary caption.

  • mandatory: Whether or not the entities are mandatory. For more information, see Section 16.6.7.2.2, “The Relationship Editor”.

  • many: False if the relationship is a one-to-one relationship.

  • middleSegmentOffset: The offset of the middle section of the connector.

  • modelOnly: when this is set the connection will not be propagated to the DDL. It is just a logical connection drawn on a diagram. This is used, for example, when drawing MyISAM tables with a visual relationship, but with no foreign keys.

  • name: The name used to identify the connection on the EER Diagram canvas. Note that this is not the name of the foreign key.

  • referredMandatory: Whether or not the referred entity is mandatory

  • startCaptionXOffs: The start of the “x” offset of the caption.

  • startCaptionYOffs: The start of the “y” offset of the caption.

In most cases you can change the properties of a relationship using the relationship editor rather than the Properties palette.

If you make a relationship invisible by hiding it using the relationship editor's Visibility Settings, and then the relationship editor is closed, you will no longer be able to select the relationship to bring up its relationship editor. To make the relationship visible again you will need to expand the table object relating to the relationship in the Layers palette and select the relationship object. Once selected, you can edit the object by right-clicking, and selecting Edit Object. You can then set the Visibility Settings to Fully Visible. The relationship will then be visible in the EER Diagram window.

16.6.7.3. Creating Views

You can add views to a database either from the Physical Schemata section of the MySQL Model page or from the EER Diagram.

16.6.7.3.1. Adding Views to the Physical Schemata

Double-clicking the Add View icon in the Physical Schemata section of the MySQL Model page adds a view with the default name of view1. If a view with this name already exists, the new view is named view2.

Adding a new view automatically opens the view editor docked at the bottom of the application. Using the view editor is described in Section 16.6.7.3.3, “The View Editor”.

Right-clicking a table opens a pop-up menu with the following options:

  • Cut 'view_name'

  • Copy 'view_name'

  • Paste

  • Edit View...

  • Edit in New Window

  • Copy SQL to Clipboard

  • Delete 'view_name'

If the table editor is not open the Edit View ... option opens it. If it is already open, the selected table replaces the previous one. Edit in New Window opens a new view editor tab.

The cut and copy options are useful for copying views between different schemata and Copy SQL to Clipboard copies the CREATE VIEW statement to the clipboard.

Warning

Use the Delete 'view_name' to remove a view from the database. There will be no confirmation dialog box.

Any views added to the Physical Schemata also show up in the Catalog palette on the left side of the application. They may be added to an EER Diagram, when in EER Diagram view, by dragging and dropping them from this palette.

16.6.7.3.2. Adding Views to an EER Diagram

Views can also be added to an EER Diagram using the View tool on the vertical toolbar. To do this make sure that the EER Diagram tab is selected, and left-click the view icon on the vertical toolbar. The view icon is the two overlapping rectangles found below the table icon.

Clicking this icon changes the mouse pointer to a view pointer. You can also change the mouse pointer to a view pointer by pressing the V key.

Choosing the View tool changes the contents of the toolbar that appears immediately below the main menu bar. When the Views pointer is active, this toolbar contains a drop down list box of schemata and a drop down color chart. Use these list boxes to select the appropriate schema and color accent for the new view. Make sure that you associate the new view with a database. The color of your view can easily be changed later using the Properties palette.

Create a view by clicking anywhere on the EER Diagram canvas. This creates a new view with the default name view1. To revert to the default mouse pointer, click the arrow icon at the top of the vertical toolbar.

Right-clicking a view opens a pop-up menu. With the exception of the delete option, these menu options function as described in Section 16.6.7.3.1, “Adding Views to the Physical Schemata”. The behavior of the delete option is determined by your MySQL Workbench options settings. For more information, see Section 16.4.4.4, “The Model Tab”.

16.6.7.3.3. The View Editor

You can invoke the view editor by double-clicking a view object on the EER Diagram canvas or by double-clicking a view in the Physical Schemata section on the MySQL Model page. Doing this opens the view editor docked at the bottom of the application. Double-clicking the title bar undocks the editor. Do the same to redock it. Any number of views may be open at the same time. Each additional view appears as a tab at the top of the view editor.

There are three tabs at the bottom of the view editor, the View, Comments, and the Privileges tabs. Navigate between different tabs using the mouse or from the keyboard by pressing Ctrl + Alt + Tab.

The View Tab

From the View tab of the view editor you can perform the following tasks:

  • Rename the view using the Name text box.

  • Enter the SQL to create a view using the SQL text area.

  • Comment a view using the Comments text area.

The Comments Tab

This tab enables you to enter comments for a particular view.

The Privileges Tab

The Privileges tab of the view editor functions in exactly the same way as the Privileges tab of the table editor. For more information, see Section 16.6.7.1.3.10, “The Privileges Tab”.

16.6.7.3.4. Modifying a View using the Properties Palette

When you select a view on the EER Diagram canvas, its properties are displayed in the Properties palette. Most of the properties accessible from the Properties palette apply to the appearance of a view on the EER Diagram canvas.

For a list of the properties accessible through the Properties palette see Section 16.6.5.11, “The Properties Palette”.

16.6.7.4. Creating Routines and Routine Groups

You can add Routine Groups to a database either from the Physical Schemata section of the MySQL Model page or from an EER Diagram. Routines may only be added from the Physical Schemata section of the MySQL Model page.

To view an existing schema, along with its Routines and Routine Groups, select Database, Reverse Engineer... from the main menu. After the schema has been added to the current model, you can see the schema objects on the Physical Schemata panel on the MySQL Model page. The Routines and Routine Groups are listed there.

MySQL Workbench unifies both stored procedures and stored functions into one logical object called a Routine. Routine Groups are used to group routines that are related. You can decide how many Routine Groups you want to create and you can use the Routine Group Editor to assign specific routines to a group, using a drag and drop interface.

When designing an EER Diagram you can place the Routine Groups on the canvas by dragging them from the Catalog Palette. Placing individual routines on the diagram is not permitted, as it would clutter the canvas.

16.6.7.4.1. Routines
16.6.7.4.1.1. Adding Routines to the Physical Schemata

Double-clicking the Add Routine icon in the Physical Schemata section of the MySQL Model page adds a routine with the default name of routine1. If a routine with this name already exists, the new routine is named routine2.

Adding a new routine automatically opens the routine editor docked at the bottom of the application. Using the routine editor is described in Section 16.6.7.4.1.2, “The Routine Editor”.

Right-clicking a routine opens a pop-up menu with the following options:

  • Rename

  • Cut 'routine_name'

  • Copy 'routine_name'

  • Paste

  • Edit Routine...

  • Edit in New Window

  • Copy SQL to Clipboard

  • Delete 'routine_name'

The Edit Routine ... option opens the routine editor.

The cut and paste options are useful for copying routines between different schemata.

Note

Deleting the code for routine from the Routines tab of the Routine Group Editor will result in removal of the routine object from the model.

Note

To remove a routine from a routine group use the controls on the Routine Group tab of the Routine Group Editor.

The action of the delete option varies depending upon the way you have configured MySQL Workbench. For more information, see Section 16.4.4.4, “The Model Tab”.

16.6.7.4.1.2. The Routine Editor

You can invoke the routine editor by double-clicking a routine in the Physical Schemata section on the MySQL Model page. Doing this opens the routine editor docked at the bottom of the application. Any number of routines may be open at the same time. Each additional routine appears as a tab at the top of the routine editor.

There are two tabs at the bottom of the routine editor, the Routine and the Privileges tabs. Navigate between different tabs using the mouse or from the keyboard by pressing Ctrl + Alt + Tab.

16.6.7.4.1.2.1. The Routine Tab

From the Routine tab of the routine editor you can perform the following tasks:

  • Rename the routine using the Name text box.

  • Enter the SQL to create a routine using the SQL text area.

16.6.7.4.1.2.2. The Privileges Tab

The Privileges tab of the routine editor functions in exactly the same way as the Privileges tab of the table editor. For more information, see Section 16.6.7.1.3.10, “The Privileges Tab”.

Note

Privileges are only available in the Standard Edition of MySQL Workbench.

16.6.7.4.2. Routine Groups
16.6.7.4.2.1. Adding Routine Groups to the Physical Schemata

Double-clicking the Add Routine Group icon in the Physical Schemata section of the MySQL Model page adds a routine with the default name of routines1. If a routine group with this name already exists, the new routine group is named routines2.

Adding a new routine group automatically opens the routine groups editor docked at the bottom of the application. Using the routine groups editor is described in Section 16.6.7.4.2.3, “The Routine Group Editor”.

Right-clicking a routine group opens a pop-up menu with the following options:

  • Rename

  • Cut 'routine_group_name'

  • Copy 'routine_group_name'

  • Edit Routine...

  • Edit in New Window

  • Copy SQL to Clipboard

  • Delete 'routine_group_name'

The Edit Routine Group... option opens the routine group editor. Using the routine group editor is described in Section 16.6.7.4.2.3, “The Routine Group Editor”.

The cut and paste options are useful for copying routine groups between different schemata.

Deleting a routine group from the MySQL Model page removes the group but does not remove any routines contained in that group.

Any routine groups added to the Physical Schemata also show up in the Catalog palette on the right side of the application. They may be added to an EER Digram by dragging and dropping them from this palette.

16.6.7.4.2.2. Adding Routine Groups to an EER Diagram

Routine groups can also be added to an EER Diagram using the Routine Groups tool on the vertical toolbar. To do this make sure that the EER Diagram tab is selected, and right-click the routine groups icon on the vertical toolbar. The routine groups icon is immediately above the lowest toolbar separator.

Clicking the mouse on this icon changes the mouse pointer to a routine group pointer. You can also change the mouse pointer to a routine pointer by pressing the G key.

Choosing the Routine Group tool changes the contents of the toolbar that appears immediately below the menu bar. When the Routine Groups pointer is active, this toolbar contains a drop down list box of schemata and a drop down color chart. Use these list boxes to select the appropriate schema and color accent for the new routine group. Make sure that you associate the new routine group with a database. The color of your routine group can easily be changed later using the Properties palette.

Create a routine group by clicking anywhere on the EER Diagram canvas. This creates a new routine group with the default name routines1. To revert to the default mouse pointer, click the arrow icon at the top of the vertical toolbar.

Right-clicking a routine group opens a pop-up menu. With the exception of the delete option and rename options these menu options function as described in Section 16.6.7.4.2.1, “Adding Routine Groups to the Physical Schemata”. There is no rename option and the behavior of the delete option is determined by your MySQL Workbench options settings. For more information, see Section 16.4.4.4, “The Model Tab”.

16.6.7.4.2.3. The Routine Group Editor

You can invoke the routine group editor by double-clicking a routine group object on the EER Diagram canvas or by double clicking a routine group in the Physical Schemata section on the MySQL Model page. Doing this opens the routine group editor docked at the bottom of the application. Double-clicking the title bar undocks the editor. Do the same to redock it. Any number of routine groups may be open at the same time. Each additional routine group appears as a tab at the top of the routine editor,

There are two tabs at the bottom of the routine editor, the Routine group and the Privileges tabs. Navigate between different tabs using the mouse or from the keyboard by pressing Ctrl + Alt + Tab.

16.6.7.4.2.3.1. The Routine GroupsTab

From the Routine Groups tab of the routine groups editor you can perform the following tasks:

  • Rename the routine group using the Name text box.

  • Add routines to the group by dragging and dropping them.

  • Add comments to the routine group.

16.6.7.4.2.3.2. The Privileges Tab

The Privileges tab of the routine group editor functions in exactly the same way as the Privileges tab of the table editor. For more information, see Section 16.6.7.1.3.10, “The Privileges Tab”.

Note

Privileges are only available in the Standard Edition of MySQL Workbench.

16.6.7.4.2.3.3. Modifying a Routine Group Using the Properties Palette

When you select a routine group on the EER Diagram canvas, its properties are displayed in the Properties palette. All of the properties accessible from the Properties palette apply to the appearance of a routine group on the EER Diagram canvas.

For a list of the properties accessible through the Properties palette see Section 16.6.5.11, “The Properties Palette”.

16.6.7.5. Creating Layers

You can add layers to a database only from an EER Diagram. Layers are used to help organize objects on the canvas. Typically, related objects are added to the same layer; for example, you may choose to add all your views to one layer.

16.6.7.5.1. Adding Layers to an EER Diagram

Layers are added to an EER Diagram using the Layer tool on the vertical toolbar. To do this select an EER Diagram tab and right-click the layer icon on the vertical toolbar. The layer icon is the rectangle with an ‘L’ in the lower left corner and it is found below the eraser icon.

Clicking the mouse on this icon changes the mouse pointer to a layer pointer. You can also change the mouse pointer to a layer pointer by pressing the L key.

Choosing the Layer tool changes the contents of the toolbar that appears immediately below the menu bar. When the Layers pointer is active, this toolbar contains a drop down color chart. Use this list box to select the color accent for the new layer. The color of your layer can easily be changed later using the Properties palette.

Create a layer by clicking anywhere on the EER Diagram canvas and, holding the left mouse button down, draw a rectangle of a suitable size. This creates a new layer with the default name layer1. To revert to the default mouse pointer, click the arrow icon at the top of the vertical toolbar.

Find below an image of a layer containing a number of views:

Figure 16.50. The Layer Object

The Layer object

Use the name property of the Properties palette to change the name of a layer.

Right-clicking a layer opens a pop-up menu with the following options:

  • Cut 'layer_name'.

  • Copy 'layer_name'

  • Delete 'layer_name'

The cut and copy options are useful for copying layers between different schemata.

Since layers are not schema objects, no confirmation dialog box opens when you delete a layer regardless of how you have configured MySQL Workbench. Deleting a layer does not delete schema objects from the catalog.

16.6.7.5.1.1. Adding Objects to a Layer

Add an object to a layer by dragging and dropping it directly from the Catalog palette onto a layer. If you pick up an object from an EER diagram you need to press Ctrl as you drag it on to the layer, otherwise it will not be "locked" inside the layer.

Locking objects to a layer prevents their accidental removal. You cannot remove them simply by clicking and dragging; in order to remove an object, you also need to press the Ctrl key while dragging it.

As a visual cue that the object is being "locked", the outline of the layer is highlighted as the object is dragged over it.

If you drag a layer over a table object, the table object will automatically be added to the layer. This also works for multiple table objects.

Note that layers cannot be nested, that is, a layer cannot contain another layer object.

16.6.7.5.2. Modifying a Layer using the Properties Palette

When you select a layer on the EER Diagram canvas, its properties are displayed in the Properties palette. The properties accessible from the Properties palette apply to the appearance of a layer on the EER Diagram canvas.

In some circumstances you may want to make a layer invisible. To do this, select the layer and, in the Properties palette, set the visible property to False. To locate an invisible object, open the Layers palette and select the object by double-clicking it. Once an object is selected you can reset the visible property from the Properties palette.

For a list of the properties accessible through the Properties palette see Section 16.6.5.11, “The Properties Palette”. In addition to the properties listed there, a layer also has a description property. Use this property to document the purpose of the layer.

16.6.7.6. Creating Notes

You can add notes to a database only from the Model Notes section of the MySQL Model page. Notes are typically used to help document the design process.

16.6.7.6.1. Adding Notes

Double-clicking the Add Note icon in the Model Notes section of the MySQL Model page adds a note with the default name of note1. If a note with this name already exists, the new note is named note2.

Adding a new note automatically opens the note editor docked at the bottom of the application. Using the note editor is described in Section 16.6.7.6.2, “The Note Editor”.

Right-clicking a note opens a pop-up menu with the following options:

  • Rename

  • Cut 'note_name'

  • Copy 'note_name'

  • Delete 'note_name'

The Edit Note ... option opens the note editor. Using the note editor is described in Section 16.6.7.6.2, “The Note Editor”.

The cut and copy options are useful for copying notes between different schemata.

Notes can only be added on the MySQL Model page.

16.6.7.6.2. The Note Editor

You can invoke the note editor by double-clicking a note object in the Model Note section on the MySQL Model page. Doing this opens the note editor docked at the bottom of the application. Double-clicking the note tab undocks the editor. Double-click the title bar to redock it. Any number of notes may be open at the same time. Each additional note appears as a tab at the top of the note editor.

Using the editor you can change the name of a note or its contents.

16.6.7.7. Creating Text Objects

Text objects are applicable to an EER diagram only. They can be used for documentation purposes, for example, to explain a grouping of schema objects. They are also useful for creating titles for an EER diagram should you decide to export a diagram as a PDF or PNG file.

16.6.7.7.1. Adding Text Objects to an EER Diagram

Text objects can be added to an EER Diagram using the Text Object tool on the vertical toolbar. To do this make sure that the EER Diagram tab is selected, and right-click the text object icon on the vertical toolbar. The text object icon is the rectangular icon found below the label icon.

Clicking the mouse on this icon changes the mouse pointer to a text object pointer. You can also change the mouse pointer to a text object pointer by pressing the N key.

Choosing the Text Object tool changes the contents of the toolbar that appears immediately below the menu bar. When the Text Object pointer is active, this toolbar contains a drop down color chart. Use this list box to select the color accent for the new text object. The color of your text object can easily be changed later using the Properties palette.

Create a text object by clicking anywhere on the EER Diagram canvas. This creates a new text object with the default name text1. To revert to the default mouse pointer, click the arrow icon at the top of the vertical toolbar.

Right-clicking a text object opens a pop-up menu. These menu options are identical to the options for other objects. However, since a text object is not a database object, there is no confirmation dialog box when you delete a text object.

16.6.7.7.2. The Text Object Editor

You can invoke the text object editor by double-clicking a text object on the EER Diagram canvas. Doing this opens the editor docked at the bottom of the application. Double-clicking the text object table undocks the editor. Double-click the title bar to redock it. Any number of text objects may be open at the same time. Each additional text objects appears as a tab at the top of the text editor.

Using the editor you can change the name of a text object or its contents.

16.6.7.7.2.1. Modifying a Text Object Using the Properties Palette

When you select a text object on the EER Diagram canvas, its properties are displayed in the Properties palette. Most of the properties accessible from the Properties palette apply to the appearance of a view on the EER Diagram canvas.

For a list of the properties accessible through the Properties palette see Section 16.6.5.11, “The Properties Palette”.

There is no property in the Properties palette for changing the font used by a text object. To change the font used by a text object choose the Appearance tab of the Workbench Preferences dialog. For more information, see Section 16.4.4.7, “The Appearance Tab”.

16.6.7.8. Creating Images

Images only exist on the EER Diagram canvas; you can only add them from the EER Diagram window.

16.6.7.8.1. Adding Images to an EER Diagram

Images can be added to an EER Diagram using the Image tool on the vertical toolbar. To add an image make sure that the EER Diagram tab is selected, and right-click the image icon on the vertical toolbar. The image icon is the icon just above the table icon.

Clicking the mouse on this icon changes the mouse pointer to an image pointer. You can also change the mouse pointer to an image pointer by pressing the I key.

Create a image by clicking anywhere on the EER Diagram canvas. This opens a file open dialog box. Select the desired image, and close the dialog box to create an image on the canvas. To revert to the default mouse pointer, click the arrow icon at the top of the vertical toolbar.

Right-clicking this object opens a pop-up menu with the following options:

  • Cut 'Image'

  • Copy 'Image'

  • Edit Image ...

  • Edit in New Window ...

  • Delete 'Image'

These menu options function in exactly the same way as they do for other objects on an EER diagram. However, images are not database objects so there is no confirmation dialog box when they are deleted.

16.6.7.8.2. The Image Editor

You can invoke the image editor by double-clicking a image object on an EER Diagram canvas. Doing this opens the image editor docked at the bottom of the application. Double-clicking the image editor tab undocks the editor. Double-click the title bar to redock it. Any number of images may be open at the same time. Each additional image appears as a tab at the top of the image editor,

16.6.7.8.2.1. The Image Tab

From the Image tab of the image editor you can perform the following tasks:

  • Rename the image using the Name text box.

  • Browse for an image using the Browse button.

16.6.7.9. Reverse Engineering

Using MySQL Workbench you can reverse engineer a database using a MySQL create script or you can connect to a live MySQL server and import a single database or a number of databases. Reverse engineering using a MySQL DDL script applies to all versions of MySQL Workbench; reverse engineering a database directly from a MySQL server applies to commercial versions of MySQL Workbench only.

16.6.7.9.1. Reverse Engineering Using a Create Script

Reverse engineering using a create script is done by using the File, Import, Reverse Engineer MySQL Create Script ... menu options. Doing this opens a file open dialog box with the default file type set to an SQL script file, a file with the extension sql.

You can create a data definition (DDL) script by executing the mysqldump db_name --no-data > script_file.sql command. Using the --no-data option ensures that the script contains DDL statements only. However, if you are working with a script that also contains DML statements you need not remove them; they will be ignored.

Note

If you plan to redesign a database within MySQL Workbench and then export the changes, be sure to retain a copy of the original DDL script. You will need the original script to create an ALTER script. For more information, see Section 16.6.7.10.1.2, “Altering a Schema”.

Use the --databases option with mysqldump if you wish to create the database as well as all its objects. If there is no CREATE DATABASE db_name statement in your script file, you must import the database objects into an existing schema or, if there is no schema, a new unnamed schema is created.

If your script creates a database, a new physical schemata tab is created on the MySQL Model page.

Any database objects may be imported from a script file in this fashion; tables, views, routines, and routine groups. Any indexes, keys, and constraints are also imported. Objects imported using an SQL script can be manipulated within MySQL Workbench in the same way that any other objects can.

Before exiting, be sure to save the schema. Choose the File, Save menu item and the reverse-engineered database will be saved as a MySQL Workbench file with the extension mwb.

See Section 16.6.8.1, “Importing a Data Definition SQL Script” for a tutorial on reverse engineering the sakila database.

16.6.7.9.2. Reverse Engineering a Live Database

This section explains how to reverse engineer a live database using MySQL Workbench.

Select the Database, Reverse Engineer ... menu item from the main menu. Doing this opens the Reverse Engineer Database wizard.

Figure 16.51. Reverse Engineer Database Wizard

Reverse Engineer Database Wizard

The first page of the wizard enables you to set up a connection to the live database you wish to reverse engineer. This enables you to set up a new connection, or select a previously created connection. Typical information required for the connection includes hostname, username and password.

Once this information has been entered, or you have selected a stored connection, click the Next button to proceed to the next page:

Figure 16.52. Connect to DBMS

Connect to DBMS

Review the displayed information to make sure that the connection did not generate errors, then click Next.

On the next page you can select the database schema you want to connect to among those available on the server. Simply click the checkbox or checkboxes associated with the schema you wish to process:

Figure 16.53. Select Schemata

Select Schemata

Once you have selected the desired schema, click the Next button to continue.

The wizard then displays the tasks it carried out and summarizes the results of the operation:

Figure 16.54. Fetch Object Info

Fetch Object Info

Review the results before clicking Next to continue.

The next page is the Select Objects page. It is sectioned off by object type. This screen is of special interest if you do not wish to import all the objects from the existing database—this screen gives you the option of filtering which objects are imported. Each section has a Show Filter button. Click this button if you do not want to import all the objects of a specific type.

Figure 16.55. Select Objects

Select Objects

For the Import MySQL Table Objects section, if you click the Show Filter button the following page is displayed:

Figure 16.56. Show Filter

Show Filter

This enables you to select specific tables that you wish to import. Having selected the desired tables you can optionally hide the filter by clicking the Hide Filter button.

The other sections, such as MySQL Routine Objects, have similar filters available.

You can click Execute to continue to the next page.

The wizard then displays the tasks that have been carried out and whether the operation was successful or not. If errors were generated then you can click the Show Logs button to see the nature of the errors.

Figure 16.57. Progress

Progress

Click Next to continue to the next page.

The final screen of the wizard provides a summary of the reverse engineered objects:

Figure 16.58. Results

Results

Click Finish to exit the wizard.

Before exiting MySQL Workbench be sure to save the schema. Choose the File, Save menu item and the reverse-engineered database will be saved as a MySQL Workbench file with the extension mwb.

16.6.7.9.2.1. Errors During Reverse Engineering

During reverse engineering the application checks for tables and views that duplicate existing names and disallows duplicate names if necessary. If you attempt to import an object that duplicates the name of an existing object you will be notified with an error message. To see any errors that have occurred during reverse engineering you can click the button Show Logs. This will create a panel containing a list of messages, including any error messages than may have been generated. Click the Hide Logs button to close the panel.

Figure 16.59. Message Log

Message Log

If you wish to import an object with the same name as an existing object, rename the existing object before reverse engineering.

If you import objects from more than one schema, there will be a tab in the Physical Schemata section of the MySQL Model page for each schema imported.

You cannot reverse engineer a live database that has the same name as an existing schema. If you wish to do this, first rename the existing schema.

16.6.7.10. Forward Engineering

It is possible to forward engineer a database using an SQL script or by connecting to a live database.

16.6.7.10.1. Forward Engineering Using SQL Scripts

To create a script of your database model use the Export option found under the File menu. You may export a script to alter an existing database or create a new database. The script to create a database is similar to the one created using the mysqldump db_name command.

If you choose to create a database, there are a number of export options that you may choose from.

16.6.7.10.1.1. Creating a Schema

Selecting File, Export, Forward Engineer SQL CREATE Script will start the Forward Engineer SQL Script wizard. The first page of the wizard is:

Figure 16.60. SQL Export Options

SQL Export Options

The SQL Export Options displays the following facilities:

Output SQL Script File

You can enter the name of your output file by entering it into the Output SQL Script File text box, or by using the Browse button to select a file. If this text box is left blank you will be able to view the generated script, but it will not be saved to a file.

Generate DROP Statements Before Each CREATE Statement

Omit Schema Qualifier in Object Names

Generate Separate CREATE INDEX Statements

Choosing this option creates separate statements for index creation instead of creating indexes as part of a CREATE TABLE statement.

Add SHOW WARNINGS after every DDL statement

Do Not Create Users. Only Export Privileges

To update the privileges of existing users as opposed to creating new users, select this check box. Exporting privileges for nonexistent users will result in errors when you execute the CREATE script. Exporting users that already exist, will also result in an error.

Generate INSERT Statements for Tables

If you have added any records to a table using the Insert tab of the MySQL Table Editor, choose this option. For more information about inserting records see Section 16.6.7.1.3.9, “The Inserts Tab”.

Clicking Next takes you to the SQL Object Export Filter page where you can select the objects you wish to export.

Figure 16.61. SQL Object Export Filter

SQL Object Export Filter

Precise control over the objects to be exported can be fine tuned by clicking the Show Filter button. Once the objects to be exported have been selected it is possible to reduce the expanded panel by clicking the same button, now labelled Hide Filter.

Having selected the objects you wish to export you can click the Next button to review the script that has been generated:

Figure 16.62. Review Generated Script

Review Generated Script

The Finish button saves the script file and exits. You may return to the previous screen using the Back button.

You can then use the saved script to create a database.

16.6.7.10.1.2. Altering a Schema

The menu option for altering a schema, Forward Engineer SQL ALTER Script ..., is used for updating a database that has been redesigned within MySQL Workbench. Typically, this option is used when the SQL script of a database has been imported into MySQL Workbench and changed, and then you want to create a script that can be run against a database to alter it to reflect the adjusted model. For instructions on importing a DDL script see Section 16.6.7.9.1, “Reverse Engineering Using a Create Script”.

Select File, Export, Forward Engineer SQL ALTER Script to start the Foward Engineer an ALTER Script wizard. You will be presented with the first page:

Figure 16.63. Options

Options

This first screen enables you to select a SQL script and compare it with the model currently in MySQL Workbench. The difference between the two models will be used to create an alter script that can be used to modify the target schema so that it matches the model held in MySQL Workbench. You can also simply view the script generated, rather than saving it to a file, by leaving the Output File text box empty.

Note

The script selected as the Input File must use full schema qualifiers, such as schema_name.table_name, otherwise MySQL Workbench will not be able to generate a useable alter script.

Pressing Next brings you to the Review SQL Script screen.

Figure 16.64. Script

Script

Here you can review and change the alter script that will be generated. Make any changes you wish and, if you are happy with the changes, save the ALTER script to file using the Save to File ... button. You can also click the Execute button to write the script to the previously specified output file.

The generated script can then be used to update the database.

16.6.7.10.2. Forward Engineering to a Live Server

Use forward engineering to export your schema design to a MySQL server.

Select the schema that you wish to forward engineer and then choose Database, Forward Engineer ... option from the main menu.

The first page to be displayed is Catalog Validation (validation is only available in the Standard Edition):

Figure 16.65. Catalog Validation

Catalog Validation

Click Run Validations to validate the catalog.

Click the Next to continue.

The next page enables you to set options for the database to be created. These options are as described in Section 16.6.7.10.1.1, “Creating a Schema”:

Figure 16.66. Options

Options

Select the required options and then click Next.

The next page enables you to select the objects to forward engineer:

Figure 16.67. Select Objects to Forward Engineer

Select Objects to Forward Engineer

To select a subset of objects to forward engineer use the Show Filter/Hide Filter button, and then select specific objects. Once you have selected your objects click Next to continue

On the Review Script page you may review and edit the SQL script that will be executed:

Figure 16.68. Review Script

Review Script

Click Next to continue if you are satisfied with the generated script.

The next step of the process is to connect to a MySQL server in order to create the new database schema. This page enables you to use a previously stored connection, or enter the connection parameters:

Figure 16.69. Set parameters for connecting to a DBMS

Set parameters for connecting to a
          DBMS

Once the connection parameters have been set click Execute. The next page of the wizard displays the results of the forward engineering process:

Figure 16.70. Set parameters for connecting to a DBMS

Set parameters for connecting to a
          DBMS

You can confirm the creation of the schema by connecting to the target MySQL server and issuing the SHOW DATABASES; command.

16.6.7.10.3. Database Synchronization

It is possible to synchronize a model in MySQL Workbench with a live database. By default, the synchronization process will change the live database to be the same as the model, but this is configurable during the synchronization process.

MySQL Workbench enables control over the direction of synchronization, and the objects synchronized, in a completely flexible way. You can choose to synchronize only certain tables, allow synchronization to the live database only, allow synchronization from the live database to the model only, or a combination of directions. In effect you have complete control as to whether the synchronization is unidirectional or bidirectional, and which objects exactly are subject to synchronization. This is all controlled in the Select Changes to Apply page of the synchronization wizard:

Figure 16.71. Model and Database Differences

Model and Database Differences

In the above example the live database consists of table1, table2 and table3. In MySQL Workbench an additional table, table4, has been created, along with a relationship between it and table3. Further, table5 exists in the live database, but not in the model. The actions that are configured to occur would result in table3 being altered (to include the relationship with table4), table4 being created and table5 being dropped, in the live database. It is possible to reconfigure this though.

The next example shows how the direction of synchronization can be changed:

Figure 16.72. Controlling Synchronization Direction

Controlling Synchronization
          Direction

In this case the synchronization direction has been changed so that rather than the default action of table5 being dropped from the live database, it will be incorporated into the MySQL Workbench model.

For convenience the wizard provides three additional buttons to allows synchronization directions to be applied to a group of selected changes. The Update Model button causes the selected changes to only be applied to the model itself:

Figure 16.73. Update Model Button

Update Model Button

In the above example table7 would be added to the model.

The Ignore button causes the selected changes to be ignored, no synchronization will take place for those changes:

Figure 16.74. Ignore Button

Ignore Button

In the above example no changes would take place.

The Update Source button causes the selected changes to only update the live database:

Figure 16.75. Update Source Button

Update Source Button

In this example table6 would be added to the live database and table7 would be dropped from the live database.

It is also possible to control individual changes by clicking the arrows. Clicking an arrow causes it to change between the three available synchronization directions:

Figure 16.76. Click arrows to change direction of synchronization

Click arrows to change direction of
          synchronization

In the above example table6 will be created in the live database, and table7 will be created in the model.

16.6.7.10.4. Creating a Catalog Diff Report

This facility enables you to create a report detailing the differences between your MySQL Workbench model, and a live database or script. Select Database, Generate Catalog Diff Report from the main menu to run the Compare and Report Differences in Catalogs wizard.

Having started the wizard the first step is to specify the catalogs you wish to compare. For example, you may simply wish to compare your live database against your current MySQL Workbench model:

Figure 16.77. Catalog Sources

Catalog Sources

You then proceed through the wizard, providing connection information if accessing a live database. The wizard will then produce a catalog diff report showing the differences between the compared catalogs:

Figure 16.78. Catalog Diff Report

Catalog Diff Report

16.6.8. Modeling Tutorials

This chapter contains three short tutorials intended to familiarize you with the basics of MySQL Workbench. These tutorials show how MySQL Workbench can be used both to design and to document databases.

Creating a database from scratch is the focus of Section 16.6.8.2, “Using the Default Schema” and exploring the graphic design capabilities of MySQL Workbench is touched upon in Section 16.6.8.3, “Basic Modeling”. Both these tutorials show the database design capabilities of MySQL Workbench

Importing an SQL data definition script is probably the quickest way to familiarize yourself with MySQL Workbench—this tutorial makes use of the sakila database and emphasizes the use of MySQL Workbench as a documentation tool. Examples taken from the sakila database are used throughout the documentation so doing this tutorial can be very helpful in understanding MySQL Workbench.

16.6.8.1. Importing a Data Definition SQL Script

For this tutorial use the sakila database script found in the Example Databases section of the http://dev.mysql.com/doc/ page.

After downloading the file, extract it to a convenient location. Open MySQL Workbench and find the Reverse Engineer MySQL Create Script menu option by first selecting File and then Import. Find and import the sakila-schema.sql file. This is the script that contains the data definition statements for the sakila database. The file filter for the file open dialog window defaults to *.sql so you should only be able to view files with the sql extension.

If the file was successfully imported, the application's status bar reads, Import MySQL Create Script done. To view the newly imported script, expand the Physical Schemata section by double-clicking the arrow on the left of the Physical Schemata title bar. Select the tab labelled sakila.

Yo may also wish to remove the default schema tab, mydb. Do this by selecting this tab and then clicking the - button on the upper right in the Physical Schemata panel.

To view all the objects in the sakila schema, you may need to expand the Physical Schemata window. To do this move the mouse pointer anywhere over the gray area that defines the lower edge of the Physical Schemata window. Hold down the right mouse button and move the mouse to adjust the size of the window.

Once you've expanded the window, all the objects in the sakila database should be visible. Tables appear at the top followed by views and then routines. There are no routine groups in this schema, but you should see the Routine Groups section and an Add Group icon.

For a complete description of importing a MySQL create script see Section 16.6.7.9.1, “Reverse Engineering Using a Create Script”.

16.6.8.1.1. Adding an EER Diagram

To create an EER diagram for the sakila database, first add an EER diagram by double-clicking the Add Diagram icon in the EER Diagrams panel. This should create and open a new EER Diagram.

The EER Diagram canvas is where object modeling takes place. To add a table to the canvas, select the Catalog tab in the middle panel on the right side of the application. This should display any schemata that appear in the MySQL Model tab.

Find the sakila schema and expand the view of its objects by clicking the + button to the left of the schema name. Expand the tables list in the same way.

You can add tables to the EER canvas by picking them up from the Catalog panel and placing them on the canvas. Drop the address table and the city table onto the canvas.

Figure 16.79. Adding Tables to the Canvas

Adding tables to the canvas

MySQL Workbench automatically discovers that address.city_id has been defined as a foreign key referencing the city.city_id field. Drop the country table onto the canvas and immediately you should see the relationship between the country table and the city table. ( See Figure 16.82, “The sakila EER Diagram” to view a PNG file of all the relationships in the sakila database.)

Choose the Properties tab of the panel on the lower right and then click one of the tables on the canvas. This displays the properties of the table in the Properties window. While a table is selected you can use the Properties window to change a table's properties. For example, entering #FF0000 for the color value will change the color accent to red.

Changing the color of a table is a good way to identify a table quickly—something that becomes more important as the number of tables increases. Changing the color of a table is also an easy way to identify a table in the Model Navigator panel. This panel, the uppermost panel on the left side of the screen, gives a bird's eye view of the entire EER canvas.

Save your changes to a MySQL Workbench Models file (mwb) by choosing Save from the File menu or by using the keyboard command Ctrl S.

16.6.8.2. Using the Default Schema

When you first open MySQL Workbench a default schema, mydb appears as the left-most tab of the Physical Schemata section of MySQL Workbench. You can begin designing a database by using this default schema.

Figure 16.80. The Default Schema

The default schema

To change the name of the default schema, double-click the schema tab. This opens a schema editor window docked at the bottom of the application. To undock or redock this window, simply double-click anywhere in the editor title bar.

To rename the schema, use the text box labeled Name. Once you have renamed the schema a lightning bolt icon appears right aligned in the Name text box, indicating that other changes are pending. Click the Comments text area and a dialog box opens asking if you wish to rename all schema occurrences. Clicking Yes ensures that your changes are propagated throughout the application. Add comments to the database and change the collation if you wish. Close the schema editor by clicking the x button.

16.6.8.2.1. Creating a New Table

Create a new table by double-clicking the Add Table icon in the Physical Schemata panel. Doing this opens the table editor docked at the bottom of the application. If you wish, you can undock or dock this editor in exactly the same way as the schema editor window.

Use the first tab of the table editor to change the name, collation, and engine. You may also add a comment.

Add columns to the new table by selecting the Columns tab. Use the default column name or enter a new name of your choosing. Use the Tab key to move to the next column and set the column's data type.

Altering the table by adding indexes or other features is also easily done using the table editor.

16.6.8.2.2. Creating Other Schema Objects

Additional objects such as views or routines can be added in the same way as tables.

Any objects you have created can be found in the Catalog palette on the right. To view these schema objects select the Catalog tab in the middle palette on the right. View all the objects by clicking the + button to the left of the schema name.

Save your changes to a MySQL Workbench Models file (mwb) by choosing Save from the File menu or by using the keyboard command Ctrl S.

16.6.8.3. Basic Modeling

On the MySQL Model page, double-click the Add Diagram icon. This creates and opens a new EER Diagram.

Figure 16.81. Adding an EER Diagram

Adding an EER Diagram

From an EER diagram page you can graphically design a database.

16.6.8.3.1. Adding a Table

The tools in the vertical toolbar on the left of the EER Diagram tab are used for designing an EER diagram. Start by creating a table using the table tool. The table tool is the rectangular grid in the middle of the vertical toolbar. Mousing over it shows the message, Place a New Table (T).

Clicking this tool changes the mouse pointer to a hand with a rectangular grid. Create a table on the canvas by clicking anywhere on the EER Diagram grid.

Right-click the table and choose Edit in New Window from the pop-up menu. This opens the table editor, docked at the bottom of the application.

The table name defaults to table1. Change the name by entering invoice into the Name: text box. Notice that the name of the tab in the table editor and the name of the table on the canvas, both change to this new value.

Pressing Tab or Enter while the cursor is in the table name text box, selects the Columns tab of the table editor and creates a default column named, idinvoice.

Pressing Tab or Enter again sets the focus on the Datatype drop-down list box with INT selected. Notice that a field has been added to the table on the EER canvas.

Pressing Tab yet again and the focus shifts to adding a second column. Add a Description and a Customer_id column. When you are finished, close the table editor, by clicking the x button on the top left of the table editor.

16.6.8.3.2. Create a Foreign Key

Select the table tool again and place another table on the canvas. Name this table invoice_item. Next click the 1:n Non-Identifying Relationship tool.

First click the invoice_item table; notice that a red border indicates that this table is selected. Next click the invoice table. Doing this creates a foreign key in the invoice_item table, the table on the “many” side of the relationship. This relationship between the two tables is shown graphically in crow's foot notation.

Revert to the default mouse pointer by clicking the arrow at the top of the vertical toolbar. Click on the invoice_item table and select the Foreign keys tab.

Click the Foreign key Name text box. The referenced table should show in the Referenced Table column and the appropriate column in the Referenced Column column.

To delete the relationship between two tables, click the line joining the tables and then press Ctrl Delete.

Experiment with the other tools on the vertical toolbar. Delete a relationship by selecting the eraser tool and clicking the line joining two tables. Create a view, add a text object, or add a layer.

Save your changes to a MySQL Workbench Models file (MWB) by choosing Save from the File menu or by using the keyboard command Ctrl S.

16.6.8.4. Documenting the sakila Database

This chapter highlights the capabilities of MySQL Workbench as a documentation tool using the sakila database as an example. This is a sample database provided by MySQL and found in the Example Databases section of the http://dev.mysql.com/doc/ page. An EER diagram is an invaluable aid to a quick understanding of any database. There is no need to read through table definition statements; glancing at an EER diagram can immediately indicate that various tables are related.

You can also see how tables are related; what the foreign keys are and what the nature of the relationship is.

16.6.8.4.1. A PNG File of the sakila Database

Find below an EER digram showing all the tables in the sakila database. This image was created using the menu options File, Export, Export as PNG ....

Figure 16.82. The sakila EER Diagram

The sakila EER
          diagram

The object notation style used in Figure 16.82, “The sakila EER Diagram” is Workbench (PKs only). This notation only shows primary keys and no other columns so it is especially useful where space is at a premium. The relationship notation is the default, Crow's Foot.

As the connection lines show, each table is related to at least one other table in the database (with the exception of the film_text table). Some tables have two foreign keys that relate to the same table. For example the film table has two foreign keys that relate to the language table, namely fk_film_language_original and fk_film_language. Where there is more than one relationship between two tables, the connection lines run concurrently.

Identifying and nonidentifying relationships are indicated by solid and broken lines respectively. For example, the foreign key category_id is part of the primary key in the film_category table so its relationship to the category table is drawn with a solid line. On the other hand, in the city table, the foreign key, country_id, is not part of the primary key so the connection uses a broken line.

16.6.9. Printing

The printing options are used to create printouts of your EER Diagrams and are found under the File menu. For creating documentation of your models see Section 16.6.5.1.5.1, “The DBDoc Model Reporting Dialog Window (Commercial Version)”.

16.6.9.1. Printing Options

The printing menu options are grayed if an EER Diagram is not active. The menu options are as follows:

  • Page Setup ...

    Use this option to choose the paper size, orientation, and margins.

  • Print

    Use this option to send your EER Diagram directly to the printer. This option generates a preview before printing. From the preview you can adjust the scale of the view and also choose a multi-page view. Clicking the printer icon at the top left of this window, prints the currently selected EER Diagram. Close the print preview window if you need to adjust the placement of objects on the EER Diagram canvas.

  • Print to PDF ...

    Use this option to create a PDF file of your EER Diagram.

  • Print to PS ...

    Use this option to create a PostScript file of your EER Diagram.

16.6.10. MySQL Workbench Schema Validation Plugins (Commercial Version)

MySQL Workbench provides validation modules so that you can test your models before implementing them.

The validation plugins are accessed from the Model menu option. One plugin performs general validation for any Relational Database Management System (RDMS) and the other is MySQL-specific. Beneath these menu items are a number of specific validation tests. Running any one of these tests opens an output window docked at the bottom of the application. Warning messages are displayed on the left side of this window and the tests performed are displayed on the right.

The tasks performed by the validation modules are outlined in what follows.

16.6.10.1. General Validation

The types of validation and examples that violate validation are listed in what follows:

  • Empty Content validation

    • A table with no columns

    • A routine or view with no SQL code defined

    • A routine group containing no routines

    • A table, view, or routine not referenced by at least one role

    • A user with no privileges

    • Objects such as tables that do not appear on at least one EER Diagram

  • Table Efficiency Validation

    • A table with no primary key

    • A primary key that does not use an integer-based data type

    • A foreign key that refers to a column with a different data type

  • Duplicated Identifiers Validation

    • Duplicate object names

    • Duplicate role or user names

    • Duplicate index or routine names

  • Consistency Validation

    • Use of the same column with columns of differing data types

  • Logic Validation

    • A foreign key that refers to a column other than the primary key in the source table

    • Any object that is object is either read- or write-only by role definition

    • Placeholder objects left over from reverse engineering

16.6.10.2. MySQL-Specific Validation

The types of MySQL-specific validation and examples that violate validation are listed in the following.

  • Integrity Violation

    • An object name longer than the maximum allowed

    • A foreign key defined for an engine type that doesn't support foreign keys (not yet implemented)

    • A view or routine that references a nonexistent table (not yet implemented)

    • A default value that does not match a column's data type

    • An invalid partitioning scheme

  • Syntax Violation

    • A routine, trigger, or view with incorrect SQL syntax

    • A reserved keyword used as an identifier

    • Use of an invalid character

16.6.11. Customizing DBDoc Model Reporting Templates

This document aims to provide an overview of creating and modifying DBDoc Model Reporting templates, as used by MySQL Workbench.

The MySQL Workbench DBDoc Model Reporting system is based on the Google Template System. This document does not attempt to explain the Google Template System in detail. The Google document How To Use the Google Template System provides a useful overview of how the Google Template System works.

The templates employed by the DBDoc Model Reporting system are text files that contain Markers. These text files are processed by the template system built into MySQL Workbench, and the markers replaced by actual data. The output files are then generated. It is these output files, typically HTML or text, that are then viewed by the user.

Markers can be of six types:

  1. Template Include

  2. Comment

  3. Set delimiter

  4. Pragma

  5. Variable

  6. Section start and Section end

The last two are the most commonly used in MySQL Workbench templates and these important markers will be briefly described in the following sections.

  1. Variables

    The use of variables in the templates is straightforward. Any variables denoted by markers in the template file, will be replaced by their corresponding data, prior to the output file being generated. The mapping between variables and their corresponding data is stored by MySQL Workbench in what is known as a Data Dictionary. In the data dictionary the variable name is the key and the variable's corresponding data is the value. The data dicionaries are built by MySQL Workbench and filled with the data contained in the model being processed.

    By way of example, the following code snippet shows part of a template file:

    Total number of Schemata: {{SCHEMA_COUNT}}

    In the generated output file the variable {{SCHEMA_COUNT}} will be replaced by the number of schemata in the model:

    Total number of Schemata: 2

    A variable can appear as many times as required in the template file.

  2. Sections

    Sections are used to perform iteration in the templates. When MySQL Workbench exchanges the variables in a section for data it will do so iteratively, using all data in the data dictionary in which the variable is defined. MySQL Workbench builds the data dictionaries according to the model currently being processed.

    Again, this is best illustrated by example:

    {{#SCHEMATA}}
    Schema: {{SCHEMA_NAME}}
    {{/SCHEMATA}}

    In the previous code snippet the section start is indicated by the {{#SCHEMATA}} marker. The end of the section is indicated by the {{/SCHEMATA}} marker. When the template is processed, MySQL Workbench will note the section and iterate the section until the variable data for {{SCHEMA_NAME}} in the corresponding data dictionary is exhausted. For example, if the model being processed contains two schemata, the output for the section might resemble the following:

    Schema: Airlines
    Schema: Airports

    That is, the model contains two schemata, Airlines and Airports.

Data Dictionaries

It is important to understand the relationship between sections and data dictionaries in more detail. In a data dictionary the key for a variable is the variable name, a marker. The variable value is the variable's data. The entry for a section in a data dictionary is different. For a section entry in a data dictionary, the key is the section name, the marker. However, the value associated with the key is a list of data dictionaries. In MySQL Workbench each section is usually associated with a data dictionary. You can think of a section as activating its associated dictionary (or dictionaries).

When a template is processed, data dictionaries are loaded in a hierarchical pattern, forming a tree of data dictionaries. This is illustrated by the following table.

Data DictionaryLoads Data Dictionary
MAINSCHEMATA
SCHEMATATABLES, COLUMNS (Detailed is true), FOREIGN_KEYS (Detailed is true), INDICES (Detailed is true)
TABLESREL_LISTING, INDICES_LISTING, COLUMNS_LISTING, TABLE_COMMENT_LISTING, DDL_LISTING
COLUMNS_LISTINGCOLUMNS (Detailed is false)
REL_LISTINGREL (Detailed is false)
INDICES_LISTINGINDICES (Detailed is false)

The root of the tree is the main dictionary. Additional dictionaries are then loaded from the root to form the dictionary tree.

Note

If a template has no sections in it, then any variables used in the template will be looked up in the main dictionary. If a variable is not found in the main dictionary (which can be thought of as associated with the default, or main, section) then no data will be generated in the output file for that marker.

Evaluation of variables

The tree structure of the data dictionaries is important when it comes to evaluation of variables. As variables are defined in data dictionaries, their associated value only has meaning when that particular data dictionary is active, and that means when the section associated with that data dictionary is active. When a variable lookup occurs, the system will check the data dictionary associated with the current section. If the variable value can be found there the replacement is made. However, if the variable's value is not found in the current data dictionary then the parent data dictionary will be checked for the variable's value and so on up the tree until the main data dictionary, or root, is reached.

This can best be illustrated by an example. Assume we want to display the names of all columns in a model. Consider the following template as an attempt to achieve this:

    Report
    ------
    Column Name: {{COLUMN_NAME}}
  

This template will produce no output, even for a model that contains many columns. In this example the only data dictionary active is the main dictionary. COLUMN_NAME however is stored in the COLUMNS data dictionary, which is associated with the COLUMNS section.

With this knowledge the template can be improved as follows:

    Report
    ------
    {{#COLUMNS}}
    Column Name: {{COLUMN_NAME}}
    {{/COLUMNS}}
  

This still does not produce output. Referring to the table Data Dictionary Hierarchy Tree explains why. The COLUMNS data dictionary has the parent dictionary COLUMNS_LISTING. COLUMNS_LISTING has the parent TABLES, which has the parent SCHEMATA, whose parent is the main dictionary. Remember that for a dictionary to be involved in variable lookup, its associated section must currently be active.

So to achieve the desired output we would need the template to be something like the following:

    Report
    ------

    {{#SCHEMATA}}
    {{#TABLES}}
    {{#COLUMNS_LISTING}}
    {{#COLUMNS}}
    Column Name: {{COLUMN_NAME}}
    {{/COLUMNS}}
    {{/COLUMNS_LISTING}}
    {{/TABLES}}
    {{/SCHEMATA}}

  

The following template is the same, but with explanatory comments added:

    Report
    ------

    {{! Main dictionary active}}
    {{#SCHEMATA}}  {{! SCHEMATA dictionary active}}
    {{#TABLES}}  {{! TABLES dictionary active}}
    {{#COLUMNS_LISTING}} {{! COLUMNS_LISTING dictionary active}}
    {{#COLUMNS}}  {{! COLUMNS dictionary active}}
    Column Name: {{COLUMN_NAME}} {{! COLUMN_NAME variable is looked-up, and found, in COLUMNS data dictionary}}
    {{/COLUMNS}}
    {{/COLUMNS_LISTING}}
    {{/TABLES}}
    {{/SCHEMATA}}

  

Imagine now that for each column name displayed you also wanted to display its corresponding schema name, the template would look like this:

    Report
    ------

    {{#SCHEMATA}}
    {{#TABLES}}
    {{#COLUMNS_LISTING}}
    {{#COLUMNS}}
    Schema Name: {{SCHEMA_NAME}} Column Name: {{COLUMN_NAME}}
    {{/COLUMNS}}
    {{/COLUMNS_LISTING}}
    {{/TABLES}}
    {{/SCHEMATA}}

  

When variable lookup is performed for SCHEMA_NAME the COLUMNS dictionary will be checked. As the variable is not found there the parent dictionary will be checked, COLUMNS_LISTING, and so on until the variable is eventually found, where it is held, in the SCHEMATA dictionary.

If there are multiple schemata in the model the outer section will be iterated over a matching number of times, and SCHEMA_NAME will accordingly have the correct value on each iteration.

It's important to always consider which dictionary needs to be active (and which parents) for a variable to be evaluated correctly. In the following section you will find a table that helps you identify section requirements.

16.6.11.1. Supported Template Markers

A list of supported markers follows. These markers can be used in any template, including custom templates.

Marker textTypeData Dictionary defined in (if variable) or parent dictionary (if section)Corresponding data
TITLEVariableMAINTitle of the report
GENERATEDVariableMAINDate and time that the report was generated
STYLE_NAMEVariableMAINThe name of the style selected in MySQL Workbench. This is typically used to load the corresponding CSS file, depending on the name of the style selected in MySQL Workbench.
SCHEMA_COUNTVariableMAINThe total number of schemata in the model
PROJECT_TITLEVariableMAINProject title as set for the model in Document Properties.
PROJECT_NAMEVariableMAINProject name as set for the model in Document Properties.
PROJECT_AUTHORVariableMAINProject author as set for the model in Document Properties.
PROJECT_VERSIONVariableMAINProject version as set for the model in Document Properties.
PROJECT_DESCRIPTIONVariableMAINProject description as set for the model in Document Properties.
PROJECT_CREATEDVariableMAINAutomatically set for the model project, but as displayed in Document Properties.
PROJECT_CHANGEDVariableMAINAutomatically set for the model project, but as displayed in Document Properties.
TOTAL_TABLE_COUNTVariableMAINTotal number of tables in all schemata contained in the model.
TOTAL_COLUMN_COUNTVariableMAINTotal number of columns in all tables in all schemata in the model.
TOTAL_INDEX_COUNTVariableMAINTotal number of indexes in the model.
TOTAL_FK_COUNTVariableMAINTotal number of foreign keys in the model.
SCHEMATASectionMAINUsed to mark the start and end of a SCHEMATA section. The SCHEMATA data dictionary becomes active in this section.
SCHEMA_NAMEVariableSCHEMATAThe name of a schema in the model
SCHEMA_IDVariableSCHEMATAThe ID of the schema
TABLE_COUNTVariableSCHEMATATotal total number of tables in the current schema
COLUMN_COUNTVariableSCHEMATAThe total number of columns in the current schema
INDICES_COUNTVariableSCHEMATAThe total number of indexes in the current schema
FOREIGN_KEYS_COUNTVariableSCHEMATAThe total number of foreign keys in the current schema
TABLESSectionSCHEMATAMarks the start and end of a TABLES section. The TABLES data dictionary becomes active in this section.
TABLE_NAMEVariableTABLESThe table name
TABLE_IDVariableTABLESThe table ID
COLUMNS_LISTINGSectionTABLESMarks the start and end of a COLUMNS_LISTING section. The COLUMNS_LISTING data dictionary becomes active in this section.
COLUMNSSectionCOLUMNS_LISTINGMarks the start and end of a COLUMNS section. The COLUMNS data dictionary becomes active in this section.
COLUMN_KEYVariableCOLUMNSWhether the column is a primary key or not
COLUMN_NAMEVariableCOLUMNSThe name of the column
COLUMN_DATATYPEVariableCOLUMNSThe data type of the column
COLUMN_NOTNULLVariableCOLUMNSWhether or not the column allows NULLs
COLUMN_DEFAULTVALUEVariableCOLUMNSThe default value of entries in this column
COLUMN_COMMENTVariableCOLUMNSAny comment for this column
COLUMN_IDVariableCOLUMNSThe ID of the column
COLUMN_KEY_PARTVariableCOLUMNS (if detailed)The type of column key
COLUMN_NULLABLEVariableCOLUMNS (if detailed)Can the column contain NULLs
COLUMN_AUTO_INCVariableCOLUMNS (if detailed)Does the column auto-increment
COLUMN_CHARSETVariableCOLUMNS (if detailed)The character set used by the column
COLUMN_COLLATIONVariableCOLUMNS (if detailed)The collation used by the column
COLUMN_IS_USERTYPEVariableCOLUMNS (if detailed)Whether or not the column is a user type
INDICES_LISTINGSectionTABLESMarks the start and end of an INDICES_LISTING section. The INDICES_LISTING data dictionary becomes active in this section.
INDICESSectionINDICES_LISTINGMarks the start and end of an INDICES section. The INDICES data dictionary becomes active in this section.
INDEX_NAMEVariableINDICESThe name of the index
INDEX_PRIMARYVariableINDICESIs this a primary index
INDEX_UNIQUEVariableINDICESIs this a unique index
INDEX_TYPEVariableINDICESThe type of index e.g. PRIMARY
INDEX_KINDVariableINDICESThe kind of index
INDEX_COMMENTVariableINDICESA comment for the index
INDEX_IDVariableINDICESThe ID of the index
INDEX_COLUMNSSectionINDICESMarks the start and end of an INDEX_COLUMNS section. The INDEX_COLUMNS data dictionary becomes active in this section.
INDEX_COLUMN_NAMEVariableINDEX_COLUMNSThe index column name
INDEX_COLUMN_ORDERVariableINDEX_COLUMNSThe index column order e.g. ascending, descending
INDEX_COLUMN_COMMENTVariableINDEX_COLUMNSA comment for the index column
INDEX_KEY_BLOCK_SIZEVariableINDEX_COLUMNS (if detailed)Index key block size
REL_LISTINGSectionTABLESMarks the start and end of a REL_LISTING section. The REL_LISTING data dictionary becomes active in this section.
RELSectionREL_LISTINGMarks the start and end of a REL section. The REL data dictionary becomes active in this section.
REL_NAMEVariableREL, FOREIGN_KEYSRelationship name
REL_TYPEVariableREL, FOREIGN_KEYSRelationship type
REL_PARENTTABLEVariableREL, FOREIGN_KEYSParent table of relationship
REL_CHILDTABLEVariableREL, FOREIGN_KEYSChild table of relationship
REL_CARDVariableREL, FOREIGN_KEYSRelationship card
FOREIGN_KEY_IDVariableRELForeign key ID
FOREIGN_KEYSSectionSCHEMATAMarks the start and end of a FOREIGN_KEYS section. The FOREIGN_KEYS data dictionary becomes active in this section.
FK_DELETE_RULEVariableFOREIGN_KEYSForeign key delete rule
FK_UPDATE_RULEVariableFOREIGN_KEYSForeign key update rule
FK_MANDATORYVariableFOREIGN_KEYSForeign key mandatory
TABLE_COMMENT_LISTINGSectionTABLESMarks the start and end of a TABLE_COMMENT_LISTING section. The TABLE_COMMENT_LISTING data dictionary becomes active in this section.
TABLE_COMMENTVariableTABLE_COMMENT_LISTINGA comment for the table
DDL_LISTINGSectionTABLESMarks the start and end of a DDL_LISTING section. The DDL_LISTING data dictionary becomes active in this section.
DDL_SCRIPTVariableDDL_LISTINGDisplay the DDL script of the currently active entity e..g. SCHEMATA, TABLES

Using the table

The table shows which variables are defined in which sections. The variable should be used in its correct section, otherwise its value will not be displayed.

Note

It should be remembered though that the data dictionaries used to perform the lookup form a hierarchical tree, so it is possible to use a variable defined in a parent section, in a child section.

16.6.11.2. Creating a custom template

In the simplest case a template consists of two files. A template file, which has a .tpl extension, and a special file info.xml. The info.xml file has important metadata about the template. A third file is optional, that is the preview image file. This preview file provides a thumbnail image illustrating the appearance of the generated report.

One of the easiest ways to create a custom template is to make a copy of any existing template.

For example, you make a custom template based on the Text Basic. The following procedure demonstrates this.

  1. First you need to make a copy of the template on which you are going to base your custom template. To do this navigate to the folder where the templates are stored. Assuming MySQL Workbench has been installed into the default location on Windows, this would be C:\Program Files\MySQL\MySQL Workbench 5.0 SE\modules\data\wb_model_reporting.

  2. Then make a copy of the template folder you wish to base your new template on. In this case a copy of the Text_Basic.tpl folder is made. The copy can be given any suitable name, for example, Custom_Basic.tpl.

  3. Now the info.xml file needs to be edited, to reflect your custom template. The unedited file in this case is shown here:

    <?xml version="1.0"?>
    <data>
      <value type="object" struct-name="workbench.model.reporting.TemplateInfo"
      id="{BD6879ED-814C-4CA3-A869-9864F83B88DF}" struct-checksum="0xb46b524d">
        <value type="string" key="description">A basic TEXT report listing schemata and objects.</value>
        <value type="string" key="name">HTML Basic Frame Report</value>
        <value type="list" content-type="object"
        content-struct-name="workbench.model.reporting.TemplateStyleInfo"
        key="styles">
          <value type="object" struct-name="workbench.model.reporting.TemplateStyleInfo"
          id="{7550655C-CD4B-4EB1-8FAB-AAEE49B2261E}" struct-checksum="0xab08451b">
            <value type="string" key="description">Designed to be viewed with a fixed sized font.</value>
            <value type="string" key="name">Fixed Size Font</value>
            <value type="string" key="previewImageFileName">preview_basic.png</value>
            <value type="string" key="styleTagValue">fixed</value>
          </value>
        </value>
        <value type="string" key="mainFileName">report.txt</value>
      </value>
    </data>

    Two objects are defined in the file. The TemplateInfo object and the TemplateStyleInfo object. These objects contain information about the template that will be displayed in the DBDoc Model Reporting wizard main screen.

  4. The first thing you need to change are the object GUIDs that are used in the file. In this example there are two that need replacing:

    id="{BD6879ED-814C-4CA3-A869-9864F83B88DF}"
    ...
    id="{7550655C-CD4B-4EB1-8FAB-AAEE49B2261E}"

    Generate two new GUIDS. This can be done using any suitable command-line tool. There are also free online tools that can be used to generate GUIDs. The info.xml file should then be edited accordingly.

  5. Edit the textual information for the TemplateInfo and TemplateStyleInfo objects to reflect the purpose of the custom template.

  6. The modified file will now look something like the following:

    <?xml version="1.0"?>
    <data>
      <value type="object" struct-name="workbench.model.reporting.TemplateInfo"
      id="{cac9ba3f-ee2a-49f0-b5f6-32580fab1640}" struct-checksum="0xb46b524d">
        <value type="string"
        key="description">Custom basic TEXT report listing schemata and objects.</value>
        <value type="string" key="name">Custom Basic text report</value>
        <value type="list" content-type="object"
        content-struct-name="workbench.model.reporting.TemplateStyleInfo" key="styles">
          <value type="object"
          struct-name="workbench.model.reporting.TemplateStyleInfo"
          id="{39e3b767-a832-4016-8753-b4cb93aa2dd6}" struct-checksum="0xab08451b">
            <value type="string" key="description">Designed to be viewed with a fixed sized font.</value>
            <value type="string" key="name">Fixed Size Font</value>
            <value type="string" key="previewImageFileName">preview_basic.png</value>
            <value type="string" key="styleTagValue">fixed</value>
          </value>
        </value>
        <value type="string" key="mainFileName">custom_report.txt</value>
      </value>
    </data>
  7. The next step is to create the new template file. Again this may best be achieved, depending on your requirements, by editing an existing template. In this example the template file report.txt.tpl is shown here:

    +--------------------------------------------+
    | MySQL Workbench Report                     |
    +--------------------------------------------+
    
    Total number of Schemata: {{SCHEMA_COUNT}}
    =============================================
    {{#SCHEMATA}}
    {{SCHEMA_NR}}. Schema: {{SCHEMA_NAME}}
    ----------------------------------------------
    ## Tables ({{TABLE_COUNT}}) ##
    {{#TABLES}}{{TABLE_NR_FMT}}. Table: {{TABLE_NAME}}
    {{#COLUMNS_LISTING}}## Columns ##
    Key  Column  Name  Datatype  Not Null  Default  Comment
    {{#COLUMNS}}{{COLUMN_KEY}}{{COLUMN_NAME}}{{COLUMN_DATATYPE}} »
    {{COLUMN_NOTNULL}}{{COLUMN_DEFAULTVALUE}}{{COLUMN_COMMENT}}
    {{/COLUMNS}}{{/COLUMNS_LISTING}}
    {{#INDICES_LISTING}}## Indices ##
    Index  Name  Columns  Primary  Unique  Type  Kind  Comment
    {{#INDICES}}{{INDEX_NAME}}{{#INDICES_COLUMNS}}{{INDEX_COLUMN_NAME}} »
    {{INDEX_COLUMN_ORDER}}{{INDEX_COLUMN_COMMENT}}{{/INDICES_COLUMNS}} »
    {{INDEX_PRIMARY}}{{INDEX_UNIQUE}}{{INDEX_TYPE}}{{INDEX_KIND}}{{INDEX_COMMENT}}
    {{/INDICES}}{{/INDICES_LISTING}}
    {{#REL_LISTING}}## Relationships ##
    Relationship  Name  Relationship  Type  Parent Table  Child Table Cardinality
    {{#REL}}{{REL_NAME}}{{REL_TYPE}}{{REL_PARENTTABLE}}{{REL_CHILDTABLE}}{{REL_CARD}}
    {{/REL}}{{/REL_LISTING}}
    ---------------------------------------------
    
    {{/TABLES}}
    {{/SCHEMATA}}
    =============================================
    End of MySQL Workbench Report

    This template shows details for all schemata in the model.

  8. The above template file can be edited in any way you like, with new markers being added, and existing markers being removed as required. For the custom template example you might want to create a much simpler template. Such as the one following:

    +--------------------------------------------+
    | MySQL Workbench Custom Report              |
    +--------------------------------------------+
    
    Total number of Schemata: {{SCHEMA_COUNT}}
    =============================================
    {{#SCHEMATA}}
    Schema Name: {{SCHEMA_NAME}}
    ----------------------------------------------
    ## Tables ({{TABLE_COUNT}}) ##
    
    {{#TABLES}}
    Table Name: {{TABLE_NAME}}
    {{/TABLES}}
    {{/SCHEMATA}}
    
    Report Generated On: {{GENERATED}}
    =============================================
    End of MySQL Workbench Custom Report

    This simplified report just lists the schemata and the tables in a model. The date and time the report was generated will also be displayed as a result of the use of the {{GENERATED}} variable.

  9. The custom template can then be tested. Start MySQL Workbench, load the model to generate the report for, select the Model, DBDOC - Model Reporting menu item. Then select the new custom template from the list of available templates, select an output directory and then click Finish to generate the report. Finally, navigate to the output directory to view the finished report.

16.7. Server Administration

Since version 5.2.6 MySQL Workbench has included functionality for managing server instances. A server instance is created to provide a way of connecting to a server to be managed. The first step then is to create a server instance if none exists, or to work with an existing server instance.

MySQL Workbench also provides functionality to administer and configure a server using these server instances. Thus, the Server Administrator functionality can be broadly grouped into two main areas:

  1. Creating and managing server instances

  2. Administration and configuration functions using a server instance

In the Workspace section of the Home screen is an area for Server Administration tasks. This section of the Workspace has the following action items:

  1. Server Administration

  2. Server Administration (icon)

  3. New Server Instance

  4. Manage Data Import/Export

  5. Manage Security

  6. Manage Server Instances

Each of these action items is described in the following sections.

16.7.1. Server Administration

The purpose of this action item is to allow you to quickly connect to a predefined server instance, and carry out administration functions on the associated server. Clicking this item launches the Server Administration dialog, from which you can select the server instance you wish to connect to. A new Admin tab will be launched, which displays the Server Status and Configuration.

Server Administration (icon)

If you have already created server instances, then you can most quickly launch these by clicking the icon for the Server Instance you wish to access. A new Admin tab will be launched, which displays Server Status and Configuration.

For further details see the section Section 16.7.7, “Server Administration and Configuration”.

16.7.2. New Server Instance

This action item enables you to create a new server instance. A server instance is primarily a combination of connection and configuration details for a specific server that you wish to manage. When you click this item a wizard is launched that allows you to specify the connection and various other configuration parameters. After completion of the wizard, a new Admin tab is launched, which displays Server Status and Configuration.

For further details see the section Section 16.7.6.1, “New Server Instance Wizard”.

16.7.3. Manage Data Import/Export

The purpose of this action item is to allow you to create a dump file from a database, or restore data from a file to a live database. Clicking this item launches the Import/Export MySQL Data wizard. This enables you to select a server instance to connect to.

For further details see the section Section 16.7.7.6, “Data Dump tab”.

16.7.4. Manage Security

The purpose of this action item is to take you quickly to the screen that enables you to manage user accounts. It simply launches an Admin page and locates you on the Accounts tab.

For further details see the section Section 16.7.7.3, “Accounts tab”.

16.7.5. Manage Server Instances

Clicking this action item launches the Manage Server Instances dialog. Within this dialog you can change the configuration of existing server instances, or create a new server instance.

This topic is discussed in more depth in the section Section 16.7.6, “Creating and Managing Server Instances”.

16.7.6. Creating and Managing Server Instances

Server instances can be created and managed from the Home page. As mentioned in the previous section, there are several ways new server instances can be created:

  1. By clicking the New Server Instance action item from the Server Administration section of the Home screen. This launches the Create a new server instance wizard.

  2. By clicking the Manage Server Instances action item from the Server Administration section of the Home screen. This launches the Manage Server Instances dialog, from within which a new server instance can be created.

Each of these two options is now described in turn.

16.7.6.1. New Server Instance Wizard

Clicking the New Server Instance action item launches the Create a new server instance wizard. The wizard provides a step-by-step approach to creating a new server instance. This is most suitable for beginners. Once some familiarity is achieved with the various settings and parameters required, a new instance can also be quickly created from the Manage Server Instances dialog discussed later.

The steps presented in the wizard are as follows:

  1. Specify host machine

  2. Operating system

  3. Host SSH Connection

  4. Test Settings

  5. Database Connection

  6. Test DB Connection

  7. MySQL Config File

  8. Specify Commands

  9. Complete Setup

  10. Results

Specify host machine

On this page you can select Localhost if you intend to manage a server on your local machine. Or you can select Remote Host. In this latter case you will need to provide the IP address or the network name of the remote server. Click Next to continue.

Operating system

On this page you simply select the operating system that applies to your server. You should also ensure that the option you select from the drop-down listbox also reflects your MySQL Server version and installation type, for example, Windows (MySQL 5.1 Installer Package).

Host SSH Connection

If you specified a Remote Host on the Specify Host Machine page, you will be presented with the Host SSH Connection page. This page enables you to enable SSH for the login to the server instance. This facility enables you to create a secure connection to remotely administer and configure the server instance. You need to enter the username and password of the account that will be used to log in to the server for administration and configuration activities. If you do not enter a password, you will be prompted for the password when the connection is established by MySQL Workbench. You can optionally specify the path to your SSH key for use with the server, rather than enter a username and password.

Note

This connection is to allow remote administration and configuration of the MySQL Server itself. It is not the same as the connection used to connect to a server for general database manipulation.

Note

If managing a remote server, you will need to use an SSH connection type if you wish to start or stop the server or edit its configuration file. Other administrative functions do not require an SSH connection type.

Test Settings

On the next page your settings will be tested. The wizard will report back the results of attempting to connect to the server. If an error occurs you will be directed to view the logs, which can be done by clicking the Show Logs button.

Database Connection

This page enables you to select a connection to a specific database. The settings entered previously have been concerned with the connection to the server required for admnistrative purposes. This page is concerned with connection to a specific database. You can either launch the Manage DB Connections dialog or select a pre-existing connection from a drop-down listbox. The former is most useful if you have not created any connections. If you do need to create a connection at this point then refer to Section 16.5.6, “Manage DB Connections Dialog”. Once a connection has been selected click Next to continue.

Test DB Connection

On this page your database connection will be tested and results displayed. If an error occurred you will be directed to view the logs. This can be achieved by clicking the Show Logs button.

MySQL Config File

For MySQL Server configuration information to be fetched and displayed in MySQL Workbench, the location of the MySQL Server configuration file needs to be known. The wizard will be able to determine the most likely location of the configuration file, based on the selection made on the Operating System page of the wizard. However, it is possible to test that this information is correct by clicking the Check path and Check section buttons. The wizard will then report if the configuration file and server configuration section can in fact be accessed. It is also possible to manually enter the location of the configuration file, and the section pertaining to MySQL Server data, but again these manually entered values should be tested using the buttons provided. Click the Next button to continue.

Specify Commands

This page enables you to set the commands required to start, stop and check the status of the running server instance. These felds will have defaults set based on the option selected on the Operating System page of the wizard. It is possible to customize the commands if required, but the defaults will be suitable in most cases. Click Next to continue.

Complete Setup

On this page you finally assign a name to the server instance. This name is used in various parts of the GUI to allow you to recall this instance. After setting a suitable name, click Next to continue.

Results

This is the final page of the wizard. It simply summarizes the settings you have selected. If everything looks good click Finish to create the server instance and exit the wizard.

16.7.6.2. Manage Server Instances Dialog

The Manage Server Instances dialog enables you to create, delete and manage server instances. The Connection tab of the wizard enables you to select a predefined connection to connect with a server to be managed. In addition, it is also possible to connect to a remote server using an SSH connection.

Figure 16.83. Manage Server Instances Dialog

Manage Server Instances Dialog

The System Profile tab of the wizard allows you to specify server specific information. This is primarily achieved through selecting a Profile Template. A Profile Template contains standard information used in managing the server instance. The following Profile Templates are available:

  • Fedora Linux (MySQL Package)

  • Fedora Linux (Vendor Package)

  • FreeBSD (MySQL Package)

  • Generic Linux (MySQL tar package)

  • Mac OS X (MySQL Package)

  • OpenSolaris (MySQL Package)

  • RHEL (MySQL Package)

  • SLES (MySQL Package)

  • Ubuntu Linux (MySQL Package)

  • Ubuntu Linux (Vendor Package)

  • Windows (MySQL 5.0 Installer Package)

  • Windows (MySQL 5.1 Installer Package)

  • Windows (MySQL zip package)

  • Custom

Once a profile is selected a number of default parameters will be set, including commands used to start and stop MySQL, commands to check server status and the location of the my.ini configuration file.

Figure 16.84. Manage Server Instances Dialog

Manage Server Instances Dialog

After an instance has been created it can be launched by double-clicking its icon in the Server Administration panel of the Home page. This creates an Admin page. The Admin page has two main panels, the Server Status panel, and the Configuration panel. The Configuration panel features multiple tabs: Startup, Configuration, Accounts, Connections, Variables, Data Dump, and Logs.

16.7.7. Server Administration and Configuration

The functionality included in MySQL Workbench for administering servers is similar to that formerly provided by MySQL Administrator. The Administrator functionality in MySQL Workbench is grouped into several tabs:

  • Startup: Enables you to start and stop the MySQL server, and view the startup message log.

  • Configuration: Enables you to view and edit the MySQL Configuration file (my.ini) using GUI controls.

  • Accounts: Enables you to create user accounts and assign roles and privileges.

  • Connections: Displays connections to MySQL Server.

  • Variables: Displays server and status variables.

  • Data Dump: Import and export of data.

  • Logs: Displays server log file entries.

The Administrator also displays system and server status. System status displayed includes:

  • CPU utilization

  • Memory usage

  • Connection Health

For server health the following are displayed:

  • Connection Usage

  • Traffic

  • Query Cache Hit Rate

  • Key Efficiency

Figure 16.85. MySQL Workbench - Admin page

MySQL Workbench - Admin page

16.7.7.1. Startup Tab

The Startup tab has several purposes:

  • Displaying database server status.

  • Start up and shut down the server.

  • Displaying the Startup Message log.

  • The ability to select whether the server starts up when the system starts up.

Figure 16.86. Administrator - Startup tab

Administrator - Startup tab

16.7.7.2. Configuration tab

The configuration tab enables you to edit the my.ini configuration file through selecting checkboxes and other GUI controls. This tab also features a number of sub-tabs, which provide access to various sub-sections within the configuration file. The sub-tabs are:

  • General

  • MyISAM Parameters

  • InnoDB Parameters

  • Performance

  • Log Files

  • Replication

  • Networking

  • Security

  • Advanced

Figure 16.87. Administrator - Configuration tab

Administrator - Configuration tab

16.7.7.3. Accounts tab

The Accounts tab has two sub-tabs:

  • Server Access Management

  • Schema Privileges

Server Access Management enables you to list existing user accounts. You can also add and delete accounts. You can allocate administrative roles and also set account limits.

Schema Privileges enables you to set specific privileges on a user basis.

Figure 16.88. Administrator - Accounts tab

Administrator - Accounts tab
Note

In the current version of MySQL Workbench it is not possible to manage privileges below the schema level. For example, it is not possible to view or manage grants at the table, column, or procedure level. Support for this feature is however planned for MySQL Workbench 6.0.

16.7.7.3.1. Administrative Roles

To aid in the assignment of privileges to MySQL Server users, MySQL Workbench introduces the concept of Administrative Roles. Roles are a quick way of granting a number of privileges to a user, based on the work the user needs to carry out on the server. It is also possible to assign multiple roles to a user. To assign roles, click the User Account you wish to modify, then click the Administrative Roles tab. Then click the checkboxes according to the roles you wish to allocate to the user. Note once you select a role to a user you will see the accumulated privileges in the Global Privileges Assigned to User panel. For example, if you select the role BackupAdmin the privileges granted would include EVENT, LOCK TABLES, SELECT, SHOW DATABASES. Then if you additionally select the role of ReplicationAdmin, the list of privileges will be expanded to also include REPLICATION CLIENT, REPLICATION SLAVE and SUPER.

The roles available are:

  • DBA: Grants all privileges

  • MaintenanceAdmin: Grants privileges to maintain server

  • ProcessAdmin: Grants privileges to monitor and kill user processes

  • UserAdmin: Grants privileges to create users and reset passwords

  • SecurityAdmin: Grants privileges to manage logins and grant and revoke server

  • MonitorAdmin: Grants privileges to monitor server

  • DBManager: Grants privileges to manage databases

  • DBDesigner: Grants privileges to create and reverse engineer any database schema

  • ReplicationAdmin: Grants privileges to set up and manage replication

  • BackupAdmin: Grants privileges required to backup databases

16.7.7.4. Connections tab

This tab lists all current connections to the monitored server.

Figure 16.89. Administrator - Connections tab

Administrator - Connections tab

16.7.7.5. Variables tab

The Variables tab displays a list of all server and status variables.

Figure 16.90. Administrator - Variables tab

Administrator - Variables tab

16.7.7.6. Data Dump tab

The Import/Export Server Data tab enables you to create a dump file, or restore data from a dump file. Clicking the Import/Export Server Data action item launches a new Admin screen, at the Data Dump tab.

Within the Data Dump tab are three further tabbed windows:

  • Export to Disk

  • Import from Disk

  • Advanced Options

16.7.7.6.1. Export to Disk

This tab enables you to select the schema and tables you wish to export. You also have the option to export tables to their own files, or all tables to a single file. Exporting tables to individual files enables you to restore on a per-table basis.

Figure 16.91. Administrator - Export to Disk

Administrator - Export to Disk
16.7.7.6.2. Import from Disk

This tab enables you to import a previously exported project. You can select to import a project where tables were stored in individual files, in which case you will also be able to select which of these tables you wish to import. You can also simply import a project saved to a single file.

Figure 16.92. Administrator - Import from Disk

Administrator - Import from
              Disk
16.7.7.6.3. Advanced Options

This contains a number of options to allow you to control the export process. These options control the SQL generated.

Figure 16.93. Administrator - Advanced Options

Administrator - Advanced
              Options

16.7.7.7. Logs tab

The Logs tab features two sub-tabs:

  • General

  • Slow Query Log

The General tab shows entries from the server's General log file.

The Slow Query Log tab displays entries from the Slow Query Log file.

Figure 16.94. Administrator - Logs tab

Administrator - Logs tab

16.8. Extending Workbench

MySQL Workbench provides an extension and scripting system that allows the developer to extend MySQL Workbench according to requirements. While the core of MySQL Workbench is developed using C++, it is possible to harness this core functionality using both the Lua and Python scripting languages. MySQL Workbench also provides access to a cross-platform GUI library, mforms, which enables the creation of extensions that feature a graphical user interface.

The extension capabilities enable the following:

  • Automate common tasks

  • Extend the Workbench user-interface

  • Create plugins (code which can be invoked from the Workbench menu system)

  • Manipulate schemata

  • Create custom Workbench features

16.8.1. GRT and Workbench Data Organization

The GRT, or Generic RunTime, is the internal system used by Workbench to hold model document data. It is also the mechanism by which Workbench can interact with Modules and Plugins. Workbench model data, such as diagrams, schemata and tables, is stored in a hierarchy of objects that can be accessed by any plugin. The data is represented using standard data types: integers, doubles, strings, dicts, lists and objects.

The GRT can be accessed using external scripting languages such as Lua and Python. Awareness is required of how the GRT data types map into the scripting language. In Python, for example, the GRT data types integers, doubles and strings are seen as corresponding Python data types. Lists and dicts are kept in their internal representation, but can however generally be treated as Python lists and dicts, and accessed in the usual way. Objects contain data fields and methods, but the GRT only recognizes objects from a pre-registered class hierarchy.

It is possible to fully examine the classes contained within the GRT using the Workbench Scripting Shell. Note that dots in class names are changed to underscores in their Python counterparts. For example, db.mysql.Table becomes db_mysql_Table in Python.

The Application Objects Tree (GRT Tree)

As mentioned previously the Workbench document data is stored in an object hierarchy. This hierarchy is known as the GRT Tree. The GRT Tree can be accessed and modified from supported external scripting languages such as Python. Care should be taken when modifiying the GRT Tree, in case a mistake leads to corruption of the document. Backups should be made before manipulating the tree. Read-only access to the tree is the safest approach, and is sufficient in most cases.

The main nodes in the Application Object Tree

NodeDescription
wb.registryApplication data such as plugin registry, list of editors, and options.
wb.customDataA generic dictionary for data you can use to store your own data. This dictionary is saved and reloaded with Workbench and is global (not document specific).
wb.optionsContains some default options that are used by Workbench
wb.rdbmsMgmtInternal registry of supported RDBMS modules, known data types.
wb.docThe currently loaded model document.
wb.doc.physicalModels[0]The currently loaded model object, containing the database catalog and diagrams.
wb.doc.physicalModels[0].catalogThe database catalog for the model. Contains the list of schemata.
wb.doc.physicalModels[0]catalog.schemataList of schemata in the model. Individual schema can be accessed as a list: schemata[0], schemata[1] ...
wb.doc.physicalModels[0].catalog.schemata[0].tables (.views, .routines, ...)Lists of tables, views, routines in the schema.
wb.doc.physicalModels[0].diagramsList of EER diagrams in the model
wb.doc.physicalModels[0].diagrams[0].figures (.layers, .connections, ...)List of figures, layers, connections (relationships) in the diagram.

16.8.2. Modules

In the GRT Modules are libraries containing a list of functions that are exported for use by code in other modules, scripts or Workbench itself. Modules can currently be written in C++, Lua or Python, but the data types used for arguments and the return value must be GRT types.

GRT modules are similar to Python modules. They are however imported from the built-in grt module, instead of directly from an external file. The list of modules loaded into the grt module is obtained grt.modules. Modules can be imported in Python using statements such as from grt.modules import WbModel.

To export functions as a module from Python code you need to carry out the following:

  1. The source file must be located in the user modules folder. This path is displayed in the Workbench Scripting Shell with the label Looking for user plugins in.... It is also possible to install the file using the main menu item Scripting, Install Plugin/Module File.

  2. The source file name must have the extension _grt.py, for example, my_module_grt.py.

  3. Some module metadata needs to be defined. This can be done using the DefineModule function from the wb module:

    from wb import *
    ModuleInfo = DefineModule(name='MyModule', author='Your Name', version='1.0')
    
  4. Functions to be exported require their signature to be declared. This is achieved using the export decorator in the previously created ModuleInfo object:

    @ModuleInfo.export(grt.INT, grt.STRING)
    def checkString(s):
       ...
    

    Note, for the export statement, the return type is listed first, followed by the input parameter types. These types are specified as GRT typenames. The typenames that can be used are as follows:

    • grt.INT: Integer values. Also used for boolean values.

    • grt.DOUBLE: Floating-point numeric values.

    • grt.STRING: UTF-8 or ASCII string data.

    • grt.DICT: A key/value dictionary item. Keys must be strings.

    • grt.LIST: A list of other values. It is possible to specify the type of the contents as a tuple in the form (grt.LIST, <type-or-class>). For example, (grt.LIST, grt.STRING) for a list of strings. For a list of table objects the following would be specified: (grt.LIST, grt.classes.db_table).

    • grt.OBJECT: An instance of a GRT object or a GRT class object, from grt.classes.

    Note these types are defined in the grt module, which must first be imported before they can be used.

The following code snippet illustrates declaring a module that exports a single function:

from wb import *
import grt
ModuleInfo = DefineModule(name='MyModule', author="your name", version='1.0')
@ModuleInfo.export(grt.DOUBLE, grt.STRING, (grt.LIST, grt.DOUBLE))
def printListSum(message, doubleList):
   sum = 0
   for d in doubleList:
      sum = sum + d
   print message, sum
   return sum   

16.8.3. Plugins

Plugins are special Modules that are exposed to the user through the Workbench GUI. This is typically done using the main menu, or the context-sensitive menu. Much of the MySQL Workbench functionality is implemented using plugins, for example, tabel, view, and routine editors are native C++ plugins, as are the forward and reverse engineering wizards. The Administrator facility in MySQL Workbench is implemented entirely as a plugin in Python.

A plugin can be a simple function that performs some action on an input, and ends without further interaction with the user. Examples of this include auto-arranging a diagram, or making batch changes to objects. To create a simple plugin, the function needs to be located in a module and then declare it as a plugin using the plugin decorator of the ModuleInfo object.

Plugins can have an indefinite runtime, such as when they are driven by the user through a graphical user interface. This is the case for the various object editors and wizards within MySQL Workbench. Although this latter type of plugin will need to be declared in the usual way, only the entry point of the plugin will need to be executed in the plugin function, as most of the additional functionality will be invoked as a result of the user interacting with the GUI.

The syntax for declaring a plugin is as follows:

@ModuleInfo.plugin(plugin_name, caption, [input], [groups], [pluginMenu])

These parameters are defined as follows:

  • plugin_name: A unique name for the plugin. It may only contain alphanumeric characters, dots, and underscores.

  • caption: A caption to use for the plugin in menus.

  • input: An optional list of input arguments.

  • groups: Optional list of groups the plugin belongs to. Recognized values are:

    • Overview/Utility: The Context menu in the Model Overview.

    • Model/Utility: The menu for diagram objects.

    • Menu/<category>: The Plugins menu in the main menu.

  • pluginMenu: Optional name of a submenu in the Plugins menu where the plugin should appear. For example, Catalog, Objects, Utiities. This is equivalent to adding a Menu/<category> in the groups list.

16.8.4. Adding a GUI to a Plugin using MForms

MySQL Workbench is implemented with a C++ core back-end, and a native front-end for each supported platform. Currently the front-end is implemented with Windows Forms on Microsoft Windows, GTK+ on Linux, and Cocoa on Mac OS X. This approach allows the application to have a native look and feel, while reducing the amount of work required to maintain the project. However, the GUI functionality required by MySQL Workbench can be met by a subset of graphical operations. These are implemented in a cross-platform GUI library, MForms. This further reduces the development effort, as plugin developers can use MForms, rather than having to write front-end specific code for each supported platform. This also helps consistency of operation across all platforms. MForms is coded in C++, but provides a Python interface. To use it the Python code needs to import the mforms module.

MForms Containers

Given problems of using an absolute co-ordinate system across different platforms, MForms employs containers that perform automatic layout. The basic containers that MForms provides include:

  • Form: A top-level window which can contain a single control, usually another container. The window will be sized automatically to fit its contents, but can also be sized statically.

  • Box: This is a container that can be filled with one or more controls in a vertical or horizontal layout. Each child control can be set to use either the minimum of required space, or fill the box in the direction of the layout. In the direction perpendicular to the layout, for example vertical in a horizontal layout, the smallest possible size that can accommodate all child controls will be employed. So, in this example, the smallest height possible to accommodate the controls would be used.

  • Table: This is a container that can organize one or more controls in a grid. The number of rows and columns in the table, and the location of controls within the grid, can be set by the developer.

  • ScrollView: This is a container that can contain a single child control, and will add scrollbars if the contents do not fit the available space.

16.8.5. The Workbench Scripting Shell

The Workbench Scripting Shell provides a means for entering and executing scripts. Through the use of the scripting shell, MySQL Workbench can support new behavior and data sources using code written in Lua and Python. The shell can also be used to explore the current Workbench GRT (Generic Runtime) facilities.

The scripting shell is not only useful for expanding MySQL Workbench. You can use a script file from the scripting shell command line to perform repetitive tasks programmatically.

The default development language is Lua, a lightweight scripting language expressly designed for extending applications. For more information about this language see lua.org.

The Python language is also supported, further details of this language can be found from the official Python site.

The programming language to be used in Workbench Scripting Shell can be selected from the General tab of the Workbench Preferences dialog. The Workbench Preferences dialog can be displayed using the main menu item Edit, Preferences.

16.8.5.1. Exploring the Workbench Scripting Shell

To open the Workbench Scripting Shell, select Scripting, Scripting Shell from the main menu. You can also open the Workbench Scripting Shell using the Ctrl+F3 key combination on Windows and Linux, cmd F3 on Mac OS X, or by clicking the shell button above the EER diagram navigator. The Workbench Scripting Shell will then open in a new dialog.

The following screenshot shows the Workbench Scripting Shell dialog:

Figure 16.95. The Workbench Scripting Shell

The Workbench Scripting Shell

16.8.5.2. The Shell Window

The Workbench Scripting Shell is primarily used for running Lua or Python scripts or typing commands in these languages directly. However, you can also use it to access the Workbench Scripting Shell Scripting Library functions and global functions and objects. To see the available commands type “?”. You can also cut and paste text to and from the shell window.

While individual commands can be entered into the shell, it is also possible to run a longer script, stored in an external file, using the main menu option Scripting, Run Workbench Script File. When scripts are run outside of the shell, to see the output use the main menu item View, Output.

It is also possible to run script files directly from the shell. For details on running script files, type ? run at the Workbench Scripting Shell prompt. The following message is displayed:

  Shell Command - shell.run
  -------------------------
  Load and execute a lua script file.
  run filename
  Parameters:
  filename       File that should be loaded and executed.
  Examples:
  run scripts/test.lua
  Runs the script scripts/test.lua.

Within the Workbench Scripting Shell, on the left side panel, are three tabs: Globals, Classes, and Modules. Discussion of these additional tabs follows.

16.8.5.3. The Globals, Classes, and Modules Tabs

The Workbench Scripting Shell features the Globals, Classes and Modules tabs, in addition to the main Shell tab.

The Globals Tab

At the top of the window is a drop down list box that is used to select the starting point, or root, of the GRT Globals tree displayed beneath it. By default this starting point is the root of the tree, that is, '/'. The GRT Globals tree can be expanded and collapsed as required. The GRT Globals tree is the structure in which MySQL Workbench stores document data. Clicking any item will result in its name and value being displayed in the panel below the tree.

The Classes Tab

A class is a user-defined data type formed by combining primitive data types: integers, doubles, strings, dicts, lists, and objects. This tab shows the definitions of the classes used by the objects in the Modules tab. Clicking a class causes a brief description of the class to be displayed in a panel below the classes explorer.

When the Classes tab is selected, the dropdown listbox lists the following items:

  • Group by Name: Group by the object name

  • Group by Hierarchy: Group by inheritance

  • Group by Package: Group by functionality

The default view for this tab is Group By Name. This view simply shows all the different objects arranged alphabetically. Click the + icon or double-click a package to show the properties of the struct.

If you switch to the hierarchical view you will see GrtObject: the parent object from which all other objects are derived.

The Modules Tab

The Modules tab enables you to browse the MySQL Workbench installed modules and their functions. Clicking a module within the explorer causes its details to be displayed in a panel below the explorer. This facility is useful for exploring the available modules, and their supported functions. It is also a way to check if custom modules have been correctly installed.

16.8.6. Tutorial: Writing Plugins

The purpose of this tutorial is to show you how to extend MySQL Workbench by creating a plugin.

The sample plugin

EER Diagrams are useful for visualizing complex database schemata. They are often created for existing databases, to clarify their purpose or document them. MySQL Workbench provides facilities for reverse engineering existing databases, and then creating an EER Diagram automatically. In this case relationship lines between foreign keys in the table will automatically be drawn. This graphical representation makes the relationships between the tables much easier to understand. However, one of the most popular storage engines for MySQL, MyISAM, does not include support for foreign keys. This means that MyISAM tables that are reverse engineered will not automatically have the relationship lines drawn between tables, making the database harder to understand. The plugin that will be created in this tutorial gets around this problem by using the fact that a naming convention is very often used for foreign keys: tablename_primarykeyname. Using this convention, foreign keys can automatically be created after a database is reverse engineered, which will result in relationship lines being drawn in the EER diagram.

Algorithm

The basic algorithm for this task would be as follows:

for each table in the schema
   for each column in the table
      look for another table whose name and primary key name match the current column name
      if such a table is found, add a foreign key referencing it

As iterating the complete table list to find a match can be slow for models with a large number of tables, it is necessary to optimize by pre-computing all possible foreign key names in a given schema.

import grt

def auto_create_fks(schema):
   fk_name_format = "%(table)s_%(pk)s"
   possible_fks = {}
   # create the list of possible foreign keys from the list of tables
   for table in schema.tables:
      if table.primaryKey:
         format_args = {'table':table.name, 'pk':table.primaryKey.name}
         fkname = fk_name_format % format_args
         possible_fks[fkname] = table

   # go through all tables in schema, this time to find columns that may be a fk
   for table in schema.tables:
      for column in table.columns:
         if possible_fks.has_key(column.name):
            ref_table = possible_fks[column.name]
            if ref_table.primaryKey.formattedType != column.type:
               continue
            fk = table.createForeignKey(column.name+"_fk")
            fk.referencedTable = ref_table
            fk.columns.append(column)
            fk.referencedColumn.append(ref_table.primaryKey)
            print "Created foreign key %s from %s.%s to %s.%s" % (fk.name, table.name, column.name, ref_table.name, ref_table.primaryKey.name)

auto_create_fks(grt.root.wb.doc.physicalModels[0].catalog.schemata[0])

Creating a Plugin from a Script

To create a plugin from an arbitrary script, it is first necessary to make the file a module, and export the required function from it. It is then necessary to declare the module as a plugin, and specify the return type and input arguments.

from wb import *
import grt

ModuleInfo = DefineModule(name="AutoFK", author="John Doe", version="1.0")

@ModuleInfo.plugin("sample.createGuessedForeignKeys", caption="Create Foreign Keys from ColumnNames",
input=[wbinputs.objectOfClass("db.mysql.schema")], groups=["Overview/Utility"])
@ModuleInfo.export(grt.INT, grt.classes.db_mysql_Schema)
def auto_create_fks(schema):
   ...

With the addition of the above code, the auto_create_fks() function is exported and will be added to the schema context menu in the model overview. When invoked it will receive the currently selected schema as its input.

16.9. Keyboard Shortcuts

On Mac OS X modifier key is cmd, on other platforms it is Ctrl.

File Menu

FunctionContextKeyboard Shortcut
New ModelAllModifier+N
Open ModelAllModifier+O
Open SQL ScriptSQL EditorModifier+Shift+O
Close TabAllModifier+W
Save ModelModelModifier+S
Save ScriptSQL EditorModifier+S
Save Model AsModelModifier+Shift+S
Save Script AsSQL EditorModifier+Shift+S
Forward Engineer SQL CREATE ScriptModelModifier+Shift+G
Forward Engineer SQL ALTER ScriptModelModifier+Alt+Y
Synchronize With SQL CREATE ScriptModelModifier+Shift+Y
PrintEER Diagram mode onlyModifier+P
ExitAllModifer+Q

Edit Menu

FunctionContextKeyboard Shortcut
UndoModel, EER DiagramModifier+Z
RedoModel, EER DiagramModifier+Y, Modifier+Shift+Z (Mac OS X)
CutAllModifier+X
CopyAllModifier+C
PasteAllModifier+V
DeleteAllModifier+Delete, Command+BackSpace (Mac OS X)
Edit SelectedModel, EER DiagramModifier+E
Edit Selected in New WindowModel, EER DiagramModifier+Shift+E
Select AllEER DiagramModifier+A
FindAllModifier+F
Find AdvancedAllModifier+Alternate+F
Find NextAllF3
Find PreviousAllShift+F3
Search and ReplaceAllModifier+Shift+F

View Menu

FunctionContextKeyboard Shortcut
Output WindowAllModifier+F2, Modifier+Option+2 (Mac OS X)
Set Marker nEER DiagramModifier+Shift+n (n is integer 1..9)
Go to Marker nEER DiagramModifier+n (n is integer 1..9)

Arrange Menu

FunctionContextKeyboard Shortcut
Bring to FrontEER DiagramModifier+Shift+F
Send to BackEER DiagramModifier+Shift+B

Model Menu

FunctionContextKeyboard Shortcut
Add DiagramModel, EER DiagramModifier+T
Validate AllModel, EER DiagramModifier+Alt+V
Validate All (MySQL)Model, EER DiagramModifier+Alt+B
Model OptionsModel, EER DiagramCommand+Alternate+, (Shorcut only available on Mac OS X)

Query Menu

FunctionContextKeyboard Shortcut
Execute statementSQL EditorModifier+Return
Execute statementsSQL EditorModifier+Shift+Return
New TabSQL EditorModifier+T

Database Menu

FunctionContextKeyboard Shortcut
Query DatabaseAllModifier+U
Reverse EngineerModel, EER DiagramModifier+R
Forward EngineerModel, EER DiagramModifier+G
Synchronize ModelModel, EER DiagramModifier+Y

Scripting menu

FunctionContextKeyboard Shortcut
Scripting ShellAllModifier+F3, Modifier+Option+3 (on Mac OS X)
Run Workbench Script FileAllModifier+Shift+R

Help Menu

FunctionContextKeyboard Shortcut
Help IndexAllF1, Command+Option+question (on Mac OS X)

EER Diagram Mode

In the EER Diagram view, there are a number of other keyboard shortcuts available.

FunctionKeyboard Shortcut
Selection toolEscape
Hand toolH
Delete toolD
Layer toolL
Note toolN
Image toolI
Table toolT
View toolV
Routine Group toolG
Non-Identfying Relationship 1:11
Non-Identfying Relationship 1:n2
Identifying Relationship 1:13
Identifying Relationship 1:n4
Identifying Relationship n:m5
Relationship Using Existing Columns6

16.10. MySQL Workbench FAQ

Frequently Asked Questions with answers.

Questions

  • 17.10.1: When a model is exported using the main menu item File, Export, Forward Engineer SQL CREATE Script, some server variables are temporarily set to enable faster SQL import by the server. The statements added at the start of the code are:

    SET @OLD_UNIQUE_CHECKS=@@UNIQUE_CHECKS, UNIQUE_CHECKS=0; 
    SET @OLD_FOREIGN_KEY_CHECKS=@@FOREIGN_KEY_CHECKS, FOREIGN_KEY_CHECKS=0; 
    SET @OLD_SQL_MODE=@@SQL_MODE, SQL_MODE='TRADITIONAL'; 
    

    These statements function as follows:

    • SET @OLD_UNIQUE_CHECKS=@@UNIQUE_CHECKS, UNIQUE_CHECKS=0; : Determines if an InnoDB engine performs duplicate key checks. Import is much faster for large data sets if this check is not performed.

    • SET @OLD_FOREIGN_KEY_CHECKS=@@FOREIGN_KEY_CHECKS, FOREIGN_KEY_CHECKS=0; : Determines if the server should check that a referenced table exists when defining a foreign key. Due to potential circular references, this check must be turned off for the duration of the import, to allow defining foreign keys.

    • SET @OLD_SQL_MODE=@@SQL_MODE, SQL_MODE='TRADITIONAL';: Sets SQL_MODE to TRADITIONAL, causing the server to operate in a more restrictive mode.

    These server variables are then reset at the end of the script using the following statements:

    SET SQL_MODE=@OLD_SQL_MODE; 
    SET FOREIGN_KEY_CHECKS=@OLD_FOREIGN_KEY_CHECKS; 
    SET UNIQUE_CHECKS=@OLD_UNIQUE_CHECKS; 
    
  • 17.10.2: MySQL Workbench 5.0 appears to run slowly. How can I increase performance?

  • 17.10.3: I get errors when creating or placing objects on an EER Diagram. I am using OpenGL rendering, AMD processor, and ATI graphics hardware.

Questions and Answers

17.10.1: When a model is exported using the main menu item File, Export, Forward Engineer SQL CREATE Script, some server variables are temporarily set to enable faster SQL import by the server. The statements added at the start of the code are:

SET @OLD_UNIQUE_CHECKS=@@UNIQUE_CHECKS, UNIQUE_CHECKS=0; 
SET @OLD_FOREIGN_KEY_CHECKS=@@FOREIGN_KEY_CHECKS, FOREIGN_KEY_CHECKS=0; 
SET @OLD_SQL_MODE=@@SQL_MODE, SQL_MODE='TRADITIONAL'; 

These statements function as follows:

  • SET @OLD_UNIQUE_CHECKS=@@UNIQUE_CHECKS, UNIQUE_CHECKS=0; : Determines if an InnoDB engine performs duplicate key checks. Import is much faster for large data sets if this check is not performed.

  • SET @OLD_FOREIGN_KEY_CHECKS=@@FOREIGN_KEY_CHECKS, FOREIGN_KEY_CHECKS=0; : Determines if the server should check that a referenced table exists when defining a foreign key. Due to potential circular references, this check must be turned off for the duration of the import, to allow defining foreign keys.

  • SET @OLD_SQL_MODE=@@SQL_MODE, SQL_MODE='TRADITIONAL';: Sets SQL_MODE to TRADITIONAL, causing the server to operate in a more restrictive mode.

These server variables are then reset at the end of the script using the following statements:

SET SQL_MODE=@OLD_SQL_MODE; 
SET FOREIGN_KEY_CHECKS=@OLD_FOREIGN_KEY_CHECKS; 
SET UNIQUE_CHECKS=@OLD_UNIQUE_CHECKS; 

17.10.2: MySQL Workbench 5.0 appears to run slowly. How can I increase performance?

Although graphics rendering may appear slow, there are several other reasons why performance may be less than expected. The following tips may offer improved performance:

  • Upgrade to the latest version. MySQL Workbench 5.0 is still being continually maintained and some performance-related issues may have been resolved.

  • Limit the number of steps to save in the Undo History facility. Depending on the operations performed, having an infinite undo history can use a lot of memory after a few hours of work. In Tools, Options, General, enter a number in the range 10 to 20 into the Undo History Size spinbox.

  • Disable relationship line crossing rendering. In large diagrams, there may be a significant overhead when drawing these line crossings. In Tools, Options, Diagram, uncheck the option named Draw Line Crossings.

  • Check your graphics card driver. The GDI rendering that is used in MySQL Workbench 5.0 is not inherently slow, as most video drivers support hardware acceleration for GDI functions. It can help if you have the latest native video drivers for your graphics card.

  • Upgrade to MySQL Workbench 5.1. MySQL Workbench 5.1 has had many operations optimized. For example, opening an object editor, such as the table editor, is much faster, even with a large model loaded. However, these core optimizations will not be back-ported to 5.0.

17.10.3: I get errors when creating or placing objects on an EER Diagram. I am using OpenGL rendering, AMD processor, and ATI graphics hardware.

To solve this problem renew the ATI drivers pack, which can be downloaded from the AMD website.